【理论前沿】RWA与消费权益:零售资产代币化如何增强用户粘性与品牌价值?
【摘要】将零售业的会员积分与消费权益进行现实世界资产(RWA)代币化,构建了“消费即投资”的新模式。这不仅激活了沉睡的积分价值,更通过社区共建和利益共享,深度绑定用户,为品牌开辟了全新的增长路径。

引言
2025年的零售业,正站在一个深刻变革的十字路口。传统的流量思维与折扣驱动模式,其边际效应正在递减。消费者不再仅仅满足于商品本身,他们渴望更深层次的参与感、归属感与价值认同。在这样的背景下,一种源自区块链领域的技术浪潮——现实世界资产(RWA)代币化,正悄然渗透进零售场景,为品牌与消费者之间关系的重塑,提供了一种全新的可能性。
长久以来,会员积分体系作为品牌维护用户关系的基石,却普遍陷入了“用不了、转不开、信不过”的尴尬境地。积分如同散落在各个孤岛上的数字尘埃,价值难以感知,忠诚度培养的效果也大打折扣。RWA的出现,恰似一座桥梁,它要做的,就是将这些沉睡的、非标准化的消费权益,转化为可在数字世界里自由流转、价值明确的标准化资产。
这不只是一次简单的技术升级。它从根本上改变了品牌与消费者之间的价值交换逻辑。当消费行为不再是单向的支出,而是可以累积为一种与品牌共同成长的“数字股权”时,消费者的身份便从被动的“购买者”转变为主动的“共建者”与“投资者”。这种身份的跃迁,正是增强用户粘性、提升品牌价值的核心所在。
这篇文章将系统性地剖析RWA在零售消费领域的应用机制。我们会深入探讨它如何将积分转化为可流通的代币,如何通过创新的经济模型驱动营销与增长,同时也会直面其在数据隐私、市场教育和合规性方面必须跨越的障碍,并提出相应的解决方案与实践路径。这不仅是一场技术探讨,更是一次对未来商业模式的深度预演。
一、🧩 机制重构:从“沉睡积分”到“可流通资产”
%20拷贝-jccc.jpg)
要理解RWA带来的变革,首先需要看清传统积分体系的根本性局限。这些局限性,如同三座大山,压制了积分本应具备的活力。
1.1 传统积分体系的“三座大山”
传统的会员积分,本质上是品牌单方面发行的一种中心化负债凭证。它的价值完全依赖于品牌的信用和兑换渠道的丰富度,这导致了三个核心痛点。
使用之困 - “用不了”
绝大多数积分被严格限制在单一品牌或特定门店内使用。消费者辛辛苦苦积攒的积分,可能只能兑换几件早已失去吸引力的礼品,或者在消费时抵扣微不足道的金额。这种场景的封闭性导致积分的流动性极差,用户感知价值低,自然也就失去了积攒和使用的动力。流转之困 - “转不开”
积分是记名的,无法在不同用户之间自由转让。你无法将自己航空公司的里程赠送给需要的朋友,也无法将咖啡店的积分与同事凑在一起兑换。这种资产的固化,使得积分无法形成网络效应。它的价值仅仅停留在“品牌-用户”的单一链条上,无法在更广阔的市场中被发现和交易。信任之困 - “信不过”
积分的发行、核销规则完全由品牌方单方面制定,且可以随时修改。用户常常面临“积分规则说改就改”、“积分无故清零”的风险。这种规则的不透明与中心化的风险,让用户对积分的长期价值缺乏信任。它更像一种临时的促销工具,而非一种值得信赖的个人资产。
正是这三座大山,导致了全球范围内高达数万亿美元的会员积分处于“沉睡”状态,成为一笔巨大的、被浪费的数字资源。
1.2 RWA的破局之道:积分通证化与价值确权
RWA技术,特别是区块链,为解决上述问题提供了根本性的方案。其核心在于**“通证化”(Tokenization)与“链上确权”**。
通证化,简单来说,就是将现实世界中的某项权益或资产,转化为区块链上的一个数字凭证,即“通证”(Token)。在零售场景中,这个被转化的对象就是会员积分或消费权益。通过遵循公开的代币标准(如以太坊上的ERC-20),原本孤立、非标的积分,被转化成了标准化的、可编程的数字资产。
链上确权,则是利用区块链不可篡改、公开透明的特性,将通证的所有权关系记录在分布式账本上。每一笔积分的发行、转移、核销都清晰可查,无法被任何单一中心化机构随意篡改。这意味着,用户真正拥有了对自己积分资产的绝对控制权。
下面这个表格清晰地对比了传统积分与RWA通证化积分的差异。
通过这一系列转变,RWA将积分从一个“待消耗的折扣券”,升级为一个“可增值的数字资产”,为后续更复杂的经济模型设计奠定了基础。
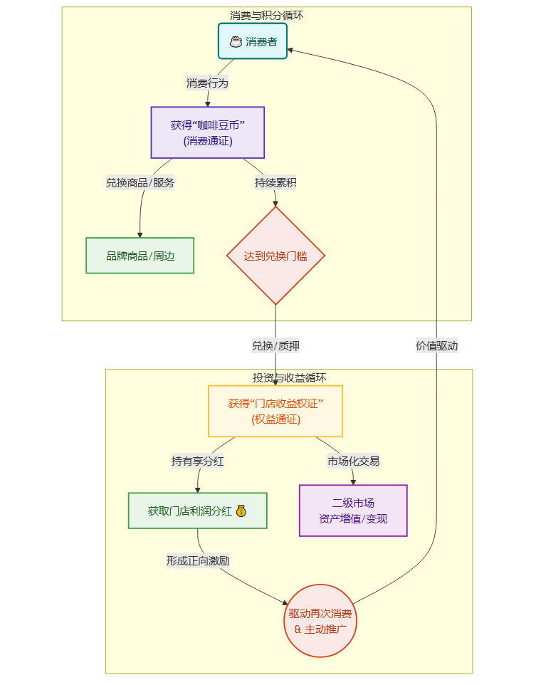
1.3 双通证经济模型:消费与投资的双重激励
仅仅让积分可流转还不够。为了构建一个能持续激励用户、推动品牌增长的良性循环,许多项目采用了精巧的双通证经济模型(Dual-Token Model)。这个模型通常包含两种不同功能的通证。
消费通证(Utility Token)
这类似于升级版的积分。用户通过在品牌处消费、参与活动或完成特定任务(如分享、评论)来获得。它的主要功能是维持用户的日常活跃度,并作为获取更高级别权益的“燃料”。功能:兑换商品、享受折扣、获取服务、参与社区投票。
特点:通常供应量较大或根据消费行为动态增发,价值相对稳定。
权益通证(Security/Equity Token)
这是整个模型的核心。它代表了品牌真实世界资产(RWA)的一部分所有权或收益权。这些底层资产可以是门店的未来收益、特定批次库存商品的销售利润、甚至是品牌IP的授权收入。功能:分享品牌经营分红、享受资产增值、拥有更高级别的治理权。
特点:供应量通常恒定或有限,其价值与品牌的经营状况和资产表现强相关。
这两种通证之间存在一个兑换或质押的桥梁。用户累积的消费通证,可以用来兑换或“挖矿”获得稀缺的权益通证。这样一来,一个强大的激励闭环就形成了。
我们可以用一个咖啡品牌的例子来形象地说明这个流程。

这个模型巧妙地将用户的短期消费行为与品牌的长期价值增长绑定在了一起。用户不再是“薅完羊毛就走”的过客,每一次消费都是在为自己的“投资组合”添砖加瓦。这种**“消费即投资”**的心理转变,是提升用户粘性的最强力粘合剂。
1.4 社区共治:从消费者到“数字股东”的身份跃迁
当用户持有代表品牌权益的通证时,他们与品牌的关系就发生了质变。他们不再仅仅是产品和服务的被动接受者,而是拥有话语权的**“数字股东”和“社区共建者”**。
品牌可以利用**去中心化自治组织(DAO)**的机制,将部分决策权让渡给持有权益通证的用户社区。这赋予了用户前所未有的参与感。
参与品牌决策:通证持有者可以投票决定下一季新品的口味、包装设计,甚至是新门店的选址。这种参与感让用户感觉“这个品牌有我的一份力”,从而产生强烈的情感连接。
共建品牌生态:社区可以自发地组织营销活动、创作内容、向新用户推广品牌,因为品牌的成长直接关系到他们手中资产的价值。用户从品牌的“粉丝”变成了“布道者”。
协同数据资产化:更进一步,可以将用户的行为数据(如运动数据、消费偏好数据)进行资产化,即RDA(Real World Data Assetization)。用户授权使用自己的数据,可以获得额外的通证奖励。品牌则可以利用这些经过隐私保护处理的数据,进行更精准的个性化推荐和产品研发,形成数据价值的反哺。
这种深度的社区参与和共建模式,构建了一个强大的品牌护城河。竞争对手可以复制产品,但难以复制一个由成千上万“数字股东”组成的、充满活力的共建社区。这正是RWA模式下,品牌价值最坚实的来源。
二、🚀 价值飞轮:营销创新与商业增长的双引擎
当RWA将消费权益升级为可投资的数字资产后,它为零售企业带来的不仅仅是用户粘性的提升,更是一个能同时驱动营销创新和商业增长的强大“价值飞轮”。这个飞轮一旦转动起来,就能为企业注入源源不断的内生动力。
2.1 营销策略的范式转移
传统的零售营销,本质上是一场围绕“流量”和“折扣”的消耗战。品牌需要不断投入巨额资金购买广告、进行促销,来吸引顾客的注意力。而RWA模式,则将营销的底层逻辑从**“外部购买”转向了“内生激励”**。
从“折扣驱动”到“投资驱动”
过去,用户复购的理由可能是“这次有8折优惠”。现在,理由变成了“再消费一笔,我就能兑换到更多的权益通证,分享下个季度的分红了”。营销的重点从即时满足转向了延迟回报的预期管理。这种基于投资回报的激励,比单纯的折扣更具持续性和吸引力。一个典型的案例是某家电品牌。该品牌面临一批滞销库存,传统做法是大幅打折清仓,这会损害品牌形象。采用RWA模式后,他们将这批库存的未来销售收益打包成一种**“数字消费权证”**。用户购买该权证,不仅可以在未来以优惠价提货,权证本身还可以在品牌的内盘市场上交易。结果,在三个月内,库存全部通过权证形式被“预订”一空,品牌不仅回笼了资金,还发现用户的复购率提升了300%。更有趣的是,有23%的用户通过交易权证获得了超额收益,这进一步激发了社区的活跃度和传播效应。
从“私域运营”到“社区共建”
传统私域运营,品牌需要像“群主”一样,不断地策划活动、发放福利来维持社群活跃。而在RWA模式下,由于用户成为了利益共同体,社区开始展现出自组织、自驱动的特性。用户会自发地维护品牌声誉、解答新用户疑问、分享使用体验,因为他们知道,品牌的兴衰与自己的资产价值息息相关。营销团队的角色,从“活动策划者”转变为“社区赋能者”,工作重心变为提供工具、搭建平台,让社区更好地发挥创造力。从“单点作战”到“生态互联”
通证化的积分为跨品牌合作提供了天然的“通用货币”。想象一下,你在A品牌的咖啡店消费获得的“咖啡豆币”,不仅可以在A品牌使用,还可以在合作的B品牌书店、C品牌电影院以一定比例进行兑换和消费。这构建了一个**“消费-生产-金融”的闭环生态**。对品牌而言,这意味着可以低成本地共享彼此的用户流量,共同做大蛋糕。对用户而言,积分的通用性大大提升了其实用价值,进一步强化了其作为“资产”的属性。
2.2 资产盘活与融资创新
RWA对零售业的另一大颠覆,在于它彻底改变了企业与“资产”的关系,尤其是那些沉重的、流动性差的资产。
“重资产”的“轻量化”运作
零售企业通常持有大量重资产,如门店物业、仓储设备、大量库存等。这些资产虽然价值不菲,但流动性极差,难以快速变现。RWA可以将这些资产的所有权或未来收益权进行“切片”和代币化。例如,一个连锁餐厅品牌可以将其旗下某家新店未来三年的部分收益权,代币化为10,000份“收益权证”,并在其平台上向忠实用户或外部投资者发售。这样一来,品牌在不动用股权融资的情况下,提前锁定了未来收益,获得了宝贵的现金流用于扩张。而购买者则以很低的门槛,参与到了实体店的投资中。
下表列出了一些零售业中适合进行RWA代币化的资产类型。
融资渠道的民主化与全球化
通过RWA,品牌不再仅仅依赖于传统的银行贷款或VC/PE投资。它们可以直接面向全球的、广大的散户投资者进行融资。这种**“轻资产上市”**的模式,极大地降低了融资门槛和成本。一个有潜力的初创品牌,可以通过向其早期支持者发售权益通证,快速完成初始资本的积累。这种方式不仅融到了资金,更重要的是,融到了一批最忠实的“种子用户”和“共建伙伴”。
2.3 品牌估值的重塑
在资本市场,一个品牌的估值模型通常基于其财务表现(如收入、利润)和市场地位。RWA的引入,为品牌估值增添了一个全新的、至关重要的维度——社区资产的价值。
当一个品牌拥有一个庞大、活跃且持有其权益通证的用户社区时,这个社区本身就构成了品牌最坚固的护城河。
更高的用户生命周期价值(LTV):由于“消费即投资”的模式,用户的复购率和客单价显著提升,从而拉高了整体的LTV。
更低的客户获取成本(CAC):社区的自发传播和裂变效应,使得品牌在获客上的投入大大降低。
更强的抗风险能力:一个与品牌利益深度绑定的社区,在品牌遭遇危机时,会表现出更强的韧性和支持意愿。
这些因素,都会被精明的分析师和投资者看在眼里。未来,评估一个零售品牌时,除了看它的财报,可能还要看它的链上数据。比如,它的权益通证持有者数量、地址分散程度、社区治理活跃度等。这些指标,将成为衡量品牌健康度和未来增长潜力的“第二张财报”。一个拥有强大社区资产的品牌,理应在资本市场获得更高的估值溢价。
因此,RWA驱动的价值飞轮,始于用户激励,经过营销创新和资产盘活,最终回归到品牌价值的根本性提升上。这是一个自我强化、不断加速的正向循环。
三、🚧 跨越鸿沟:直面数据、教育与合规的三重挑战
%20拷贝-zsre.jpg)
尽管RWA描绘的蓝图激动人心,但从概念走向规模化应用,绝非坦途。品牌方必须正视并跨越横亘在前的三座大山:数据隐私的保护、市场用户的教育,以及无处不在的合规性要求。这三者环环相扣,任何一环的疏漏都可能导致整个模式的崩塌。
3.1 数据隐私的“达摩克利斯之剑”
将用户的消费行为和权益上链,意味着数据将在一个半公开的环境中流转。区块链的透明性,恰恰与全球日益收紧的数据隐私法规(如欧盟的GDPR、中国的《个人信息保护法》PIPL)形成了天然的张力。这些法规强调“数据最小化”和“用户被遗忘权”,而区块链的不可篡改性似乎与之背道而驰。
如果用户的钱包地址与其真实身份关联,那么他所有的链上消费记录、资产持有情况都可能被追踪和分析,这无疑是巨大的隐私泄露风险。如何既利用链上数据的优势,又保护好用户的敏感信息,是RWA在零售业落地的首要技术难题。
幸运的是,密码学的发展为我们提供了精密的“手术刀”,而非一刀切的“斧头”。**隐私计算技术(Privacy-Enhancing Technologies, PETs)**正是解决这一矛盾的关键。
3.1.1 零知识证明(Zero-Knowledge Proofs, ZKP)
ZKP是目前最受瞩目的解决方案。它的核心思想极为巧妙:向验证者证明你知道某个信息,但完全不透露这个信息本身。打个比方,你想要向保安证明你拥有某个房间的钥匙,但又不想把钥匙拿出来给他看。你可以当着他的面,把房间里的一个独有物品拿出来。这样,保安就相信你确实有钥匙(或者有办法进去),但他自始至终没有看到钥匙本身。
在零售RWA场景中,ZKP可以这样应用:
身份验证:系统可以验证一个钱包地址确实属于某个品牌的VIP会员,而无需知道这个地址具体对应哪位用户。
资格校验:用户可以证明自己持有的“权益通证”数量超过了100个,从而有资格领取分红,但智能合约无需知道他具体持有101个还是1000个。
交易隐私:通过ZKP技术(如zk-SNARKs或zk-STARKs),可以实现隐私交易,即链上只记录交易的发生,而交易的发送方、接收方和金额等细节被隐藏。
3.1.2 其他隐私技术协同
除了ZKP,还有一系列技术可以组合使用,构建多层次的隐私保护体系。
通过将这些技术与合规框架结合(例如在香港、海南等地设立的监管沙盒中进行试点),品牌可以在确保数据安全与合规的前提下,稳妥地推进RWA业务。
3.2 市场教育与用户体验的“最后一公里”
对于绝大多数普通消费者而言,区块链、数字钱包、私钥、Gas费这些概念,如同天书一般。让他们去管理一个复杂的加密钱包,无异于劝退。如果用户参与的门槛过高,那么再精妙的经济模型也只是空中楼阁。
因此,打通用户体验的“最后一公里”,让Web3的技术“隐身”在用户熟悉的Web2界面之下,是市场教育成功的关键。
3.2.1 账户抽象(Account Abstraction, AA)
以太坊的ERC-4337标准,即账户抽象,是提升用户体验的革命性一步。它让用户的钱包(账户)本身变成了一个智能合约,从而可以实现许多传统钱包无法做到的功能。社交恢复:用户不再需要死记硬背助记词。他们可以设置几个信任的联系人或邮箱作为“守护者”。一旦丢失了设备,可以通过这些守护者的授权来恢复对自己钱包的控制。这极大地降低了用户因丢失私钥而造成资产永久损失的恐惧。
Gas费代付:普通用户对“Gas费”的概念难以理解。通过账户抽象,品牌方可以为用户的操作(如兑换积分)代付Gas费,或者允许用户使用他们持有的品牌通证来支付,整个过程对用户完全无感。
批量交易:用户可以授权一次,完成多个链上操作,比如“领取分红并自动质押”,而无需反复签名确认,体验如丝般顺滑。
3.2.2 无感钱包与简化交互
解决方案的核心在于**“封装复杂性”**。嵌入式钱包:将钱包功能直接集成在品牌自有的APP中。用户使用手机号、邮箱或社交账号登录APP时,系统在后台通过**MPC(多方安全计算)**等技术,为其生成一个安全的、非托管或半托管的钱包。用户全程无需接触私钥和助记词。
可视化界面:在APP内,用用户熟悉的语言和图表来展示一切。不要说“质押挖矿”,而是说“存入积分赚取收益”;不要展示复杂的哈希地址,而是用“我的数字资产”和清晰的图表来呈现收益增长。让用户能直观地看到自己每一次消费行为带来的“投资”回报。
分层产品设计:针对不同用户群体,提供差异化的体验。对于初级用户,提供最简化的一键操作界面;对于高级用户或“链上原生”玩家,可以开放更多高级功能,如连接外部钱包、参与DeFi协议等。
3.3 合规性的“紧箍咒”
合规,是悬在所有RWA项目头上的“紧箍咒”,也是项目能否长久发展的生命线。特别是当通证模型涉及到“分红”或“资产增值”时,极有可能被监管机构认定为**“证券”**。
一旦被定性为证券,其发行和流转就需要遵循一套极其严格的法律法规,包括信息披露、投资者资格审查、牌照申请等,这对大多数零售企业来说是难以承受的合规成本。
因此,在设计RWA模型时,必须从第一天起就将合规置于最高优先级。
3.3.1 明确通证的法律属性
在项目启动前,必须与专业的法律顾问深入探讨,清晰界定所发行的通证属性。纯实用型通证(Utility Token):功能严格限定在兑换商品、服务或享受折扣,不与企业利润或资产增值挂钩。这是最安全的起点。
权益型通证(Security Token):如果明确代表股权或收益权,就必须在合规框架内进行。这通常意味着要在监管沙盒中进行,或者面向合格投资者(Accredited Investors)进行私募。
混合型通证:这是最复杂的区域。例如,一个通证既可以用来兑换商品,又可以参与某种形式的收益分享。其法律定性会非常模糊,需要根据具体机制和所在司法管辖区的法律进行个案分析。
3.3.2 构建多层次的合规保障体系
一个稳健的RWA项目,其合规体系应该是立体的。技术层面:优先选用合规的联盟链作为底层基础设施,便于进行节点管理和监管接入。智能合约需经过第三方专业机构审计,确保没有漏洞,并可引入标准化的合约模板。
运营层面:建立严格的**KYC(了解你的客户)和AML(反洗钱)**流程,对参与权益通证交易的用户进行身份核实,防止非法资金流入。
法律层面:与监管机构保持积极、透明的沟通。主动申请进入监管沙盒进行试点,是在探索创新的同时,管理监管风险的最佳路径。
总而言之,RWA在零售业的落地,是一项复杂的系统工程。它要求团队不仅是商业模式的设计者,还必须是技术专家、用户体验师和合规导航员。只有协同推进,才能在创新与风险之间找到一条安全、可持续的发展路径。
四、🗺️ 实践蓝图:零售品牌RWA实施路线图
%20拷贝-pqgj.jpg)
理论的探讨最终要落实到实践。对于一个希望拥抱RWA的零售品牌,应该如何规划自己的实施路径?以下是一个分阶段、可操作的路线图建议,旨在帮助品牌方从“低风险、高感知”的场景切入,稳步构建自己的消费权益资产化生态。
4.1 第一阶段:基础建设与积分通证化
这个阶段的目标是完成技术和合规的基础设施搭建,并从最容易被用户理解的“积分通用”场景切入,让用户初步感知到RWA带来的价值。
4.1.1 资产与数据梳理
确定代币化对象:明确要上链的是什么。初期建议从会员积分开始,因为它最直观,法律风险最低。
完成价值评估:如果涉及更复杂的资产(如未来收益),需引入第三方评估机构,对其价值进行公允评估和确权,为后续的通证发行提供价值锚点。
4.1.2 技术与合规选型
选择底层链:对于大多数零售品牌,合规的联盟链是首选。它在性能、成本和隐私保护上取得了较好的平衡,也更易于满足监管要求。
设计智能合约:开发积分的发行、兑换、转移等基础功能的智能合约。确保合约经过严格审计。
搭建风控与隐私模块:集成KYC/AML组件,并初步引入ZKP等隐私计算方案,为未来的数据应用打下基础。
4.1.3 体验与运营设计
APP内集成:在品牌自有的APP内,开发“数字钱包”或“数字资产”模块。实现“一键将积分划转为通证”的功能。
打造跨场景通用:与1-2家异业合作伙伴(如咖啡馆、电影院)达成协议,让用户的通证可以在对方的场景下进行消费抵扣。这是最能让用户感知到“积分活了”的场景。
4.2 第二阶段:权益映射与社区激励
在用户习惯了通证化的积分后,可以开始引入更具吸引力的“投资”属性,深化用户与品牌的绑定。
4.2.1 引入权益通证
设计双通证模型:正式推出与真实资产挂钩的“权益通证”。初期可以选择风险较低、周期较短的资产,如**“某款新品首发销售利润的10%”或“某个快闪店一个月的收益权”**。
建立兑换机制:设计消费通证(积分)兑换或质押权益通证的规则。例如,每消费100元获得100个消费通证,每10000个消费通证可兑换1份新品的收益权证。
4.2.2 启动社区治理
开放轻量级投票:赋予权益通证持有者对一些非核心业务的投票权,如“下一季T恤的印花图案”、“联名咖啡的口味选择”等。
可视化收益展示:在APP内清晰地展示权益通证对应的资产表现和预期分红,让用户的“投资”回报变得直观可见。
4.3 第三阶段:生态扩展与价值闭环
当前两个阶段成功运行后,品牌可以开始构建更宏大的生态系统,实现真正的价值闭环。
4.3.1 扩展资产类别
代币化更多RWA:逐步将门店收益权、库存资产、甚至品牌IP授权等更核心的资产纳入代币化范围,为用户提供更多样化的“投资”标的。
引入二级交易:在合规前提下,建立内部的或与持牌交易所合作的二级交易市场,允许用户自由买卖其持有的权益通证,进一步提升资产的流动性和价值发现能力。
4.3.2 构建开放生态
开放协议:将自己的通证协议向更多合作伙伴开放,吸引更多商家加入这个价值网络,共同构建一个跨行业的“消费联盟”。
连接DeFi:探索将品牌通证与去中心化金融(DeFi)协议结合的可能性。例如,允许用户将持有的权益通证作为抵押品,在DeFi平台上进行借贷,极大地拓展资产的金融属性。
这个三步走的路线图,核心思想是**“小步快跑,快速迭代”**。从最简单的应用开始,不断根据市场反馈和合规进展,调整和深化模型,最终在风险可控的前提下,充分享受RWA带来的时代红利。
结论
RWA与消费权益的结合,并非又一个转瞬即逝的营销噱头。它是一场深刻的商业生态变革,其核心在于通过技术手段,重塑了生产关系中最重要的一个环节——品牌与消费者的关系。它将传统的、单向的“品牌让利于用户”模式,升级为了双向的、共赢的**“用户与品牌共建价值”**的新范式。
通过积分通证化,沉睡的数字尘埃被唤醒,变成了可流动的资产。通过权益映射与分红激励,消费者被赋予了“数字股东”的新身份,每一次消费都成为了对品牌未来的投资。这种由利益共享驱动的深度绑定,所产生的用户粘性和品牌忠诚度,是任何传统营销手段都无法比拟的。
同时,RWA也为零售企业自身带来了革命性的工具箱。它盘活了沉重的实体资产,开辟了全新的融资渠道,并最终通过社区资产的积累,重塑了品牌在资本市场的估值逻辑。
当然,前路并非没有挑战。数据隐私的红线、用户教育的高墙、监管政策的迷雾,都是从业者必须严肃对待并全力攻克的难题。但正如我们所分析的,无论是隐私计算技术的成熟,还是账户抽象带来的体验飞跃,亦或是监管沙盒提供的探索空间,都为我们指明了前行的方向。
未来的零售竞争,将不再仅仅是商品、价格和渠道的竞争。它将是一场关于**“社区共识”和“价值网络”**的竞争。谁能率先构建起一个可信、透明、低门槛的消费权益资产化平台,谁能将最广大的用户转化为最忠实的价值共建者,谁就将在数字经济的下半场,赢得最坚实的增长基石。这场变革,已经拉开序幕。
📢💻 【数实汇锐评】
RWA之于零售,核心是重构激励。当消费者变成投资者,营销预算就成了社区发展基金。真正的挑战,是把这套复杂的价值机器,做得像扫码支付一样简单。