【理论前沿】从人工治理到AI共治:开源标准如何重塑RWA万亿资产安全框架
【摘要】AI共治与开源标准正重构RWA安全框架。通过智能化监控、自动化合规与标准化协议,为万亿级现实资产数字化提供可信、高效的治理新范式。
%20拷贝.jpg)
引言
软件基础设施的治理范式正在发生深刻的结构性变迁。2025年开放原子开发者大会将主题定为“AI共治,开源共享”,这并非一个孤立的技术口号,而是对一个客观趋势的精准概括。传统的、依赖少数核心维护者或委员会的“人工治理”模式,正被一种更具韧性与扩展性的“人+AI+社区共治”模型所取代。AI作为智能决策辅助,社区通过开源协议共建规则,共同维护着日益复杂的数字世界。
现实世界资产(Real World Asset, RWA)的代币化进程,同样走到了一个关键的十字路口。当RWA市场从零星的试点项目,迈向一个囊括数千个项目、资产规模冲击万亿的全新阶段时,其治理模式也必须经历一次彻底的范式迁移。过去那种依赖项目方单点管理、依赖传统金融中介机构信用的模式,已然成为规模化的最大瓶颈。RWA的未来,必然走向一种算法化、标准化、可审计的多方共治。本文将系统性地拆解这一转变背后的技术逻辑,阐述AI与开源标准如何协同作用,为RWA构建一个坚实的万亿级资产安全框架。
💠 一、范式之困:RWA规模化下的治理压力
%20拷贝-zfqp.jpg)
任何系统的架构演进,都源于规模扩张带来的压力。RWA治理的困境,正是其规模化进程中必然遭遇的“成长烦恼”。当资产池从几十个扩展到上千个,当资产类型从单一的房地产拓展到供应链金融、碳信用、基础设施等多元领域时,原有的治理体系便会因过载而失效。
1.1 “作坊式”治理模式的失效
早期的RWA项目,其治理模式更像一个“手工作坊”。项目方或核心团队负责所有关键环节,包括资产尽调、风险评估、信息披露与合规审查。这种模式在项目数量少、资产类型单一时尚可运转。
然而,当行业报告披露首期便已覆盖超过800个项目时,这种模式的脆弱性暴露无遗。
尽调过载:对数百个底层资产进行深入、持续的尽职调查,所需的人力与时间成本是天文数字。
风控滞后:人工风控依赖定期报告与抽样审计,无法实时捕捉资产运营状态的动态变化,风险识别存在严重滞后。
合规瓶颈:每个项目都需独立进行合规审查,流程重复且效率低下,难以适应快速变化的多法域监管环境。
传统人工治理与AI共治模式的对比
1.2 复杂度指数级增长的挑战
RWA的复杂性不仅体现在数量上,更体现在其内在的多样性与跨域性。
资产类型多样化:不同类型的资产(如应收账款、基础设施、知识产权)其风险因子、现金流模式、估值方法截然不同,需要高度专业化的治理模型。人工模式难以覆盖所有细分领域。
地域与法域广泛:资产遍布全球,意味着必须同时应对不同国家和地区的法律、税务、监管框架。跨法域合规成为一项极其艰巨的任务,其工作量随地域扩展呈指数级增长。
信息披露标准不一:每个项目方对资产信息的披露标准、格式、频率各不相同,投资者和监管机构如同在阅读“不同方言”,难以进行横向比较和系统性风险评估。
这些压力共同指向一个结论,RWA治理必须从劳动密集型向技术密集型转变。依赖人的经验和体力的“人治”已达上限,引入机器智能和公共协议的“共治”成为唯一出路。
💠 二、智能引擎:AI在RWA治理中的三大核心角色
人工智能并非简单地替代人工,而是作为一种全新的治理引擎,从根本上重塑了风险识别、资产评估和合规执行的方式。它通过处理海量、多源的实时数据,为RWA治理提供了前所未有的穿透力和时效性。
2.1 角色一:实时监控与资产画像 (Real-time Monitoring & Asset Profiling)
RWA的核心风险之一在于链上代币与链下资产的价值脱锚。AI的首要任务就是确保链上信息能够高保真、实时地反映链下资产的真实状态。
2.1.1 多源数据融合
AI系统通过API或专用数据通道,汇聚来自不同维度的数据源,构建一个全景式的资产监控网络。
物联网 (IoT) 数据:对于设备租赁、仓储物流等资产,传感器可以实时回传设备运行工时、地理位置、能耗等数据,直接反映资产的实际使用强度和健康状况。
企业系统数据:接入企业的ERP、CRM、SCM系统,获取订单、营收、库存等核心经营数据,判断企业现金流的稳定性。
外部公共数据:整合工商、司法、税务、海关等公共数据,以及行业报告、市场舆情等第三方数据,交叉验证资产方的经营合规性与市场声誉。
遥感与卫星数据:对于农业、矿业、大型基础设施等资产,通过卫星图像分析作物长势、矿区作业进度、港口吞吐量,实现非接触式的宏观监控。
2.1.2 动态资产画像
基于融合后的数据流,AI持续更新底层资产的“动态数字画像”。这个画像不再是静态的尽调报告,而是一个包含了运营指标、风险事件、现金流预测、合规状态的实时仪表盘。例如,一个基于新能源换电站的RWA项目,AI可以实时监控每个站点的充电次数、电池健康度(SOH)、电力成本和收入,一旦某个区域的换电频率异常下降,系统会立即生成预警,提示可能存在运营风险或市场变化。
2.2 角色二:动态风险评估与智能定价 (Dynamic Risk Assessment & Smart Pricing)
传统金融对资产的风险评估和定价往往是低频的,通常按季度或年度更新。这种模式无法适应数字经济的高速变化。AI则将这一过程从静态快照升级为动态视频。
2.2.1 动态风险建模
利用机器学习算法,AI可以对资产的各类风险进行动态建模与量化。
违约概率 (Probability of Default, PD) 模型:通过分析资产方的历史财务数据、实时经营数据和宏观经济指标,AI可以持续预测其未来12个月的违约概率。
现金流稳定性模型:对于有稳定现金流的资产(如租金、过路费),AI通过时间序列分析,预测未来现金流的幅度和波动性,评估其抗压能力。
流动性风险评估:AI分析二级市场的交易深度、买卖价差、换手率等指标,结合资产本身的特性,动态评估该RWA代币的流动性水平,并在流动性枯竭前发出预警。
2.2.2 AI预言机与公允定价
这些动态的风险评估结果,通过AI预言机 (AI Oracle) 的机制,安全、可信地输入到链上智能合约中。智能合约可以根据AI提供的实时风险参数,自动调整资产的定价或相关金融参数。
动态利率调整:在借贷协议中,如果AI评估某个资产的风险等级下降,智能合约可以自动降低其融资利率,反之则提高。这使得定价更公允,也激励资产方维持良好的运营状态。
抵押率动态管理:智能合约可以根据AI输出的资产估值和流动性评分,自动调整抵押率,确保协议始终有充足的抵押品覆盖。
透明的定价机制:AI的定价模型和关键输入数据可以被有限度地公开,投资者能够清晰地了解定价逻辑,减少因信息不对称造成的“黑盒”问题。在一些试点项目中,这种透明、高效的定价机制已帮助优质资产的融资利率大幅下降,资金到账速度从数周缩短至数天。
2.3 角色三:自动化合规与异常识别 (Automated Compliance & Anomaly Detection)
合规是RWA的生命线。AI将合规流程从“事后人工抽查”的被动模式,转变为**“事前嵌入、事中监控”的主动模式**。
2.3.1 规则代码化与自动执行
将复杂的合规规则,如KYC/AML、投资者适当性管理、反恐怖融资(CFT)等,转化为可由机器执行的代码逻辑,并嵌入到智能合约或协议的中间层。
自动化KYC/AML:用户在与协议交互时,AI可以自动调用身份验证服务、制裁名单数据库进行筛查,实时完成身份核验。
投资者适当性匹配:根据投资者的风险画像(可通过问卷或链上行为分析生成)和RWA产品的风险等级,AI自动判断是否匹配,不匹配则阻止交易。
2.3.2 持续监控与异常识别
合规不是一次性动作,而是一个持续的过程。AI在后台持续分析链上交易数据和用户行为模式。
可疑交易识别:AI通过图计算和模式识别,发现洗钱活动中常见的快速分散-聚集、循环交易等异常模式,并自动标记相关地址。
跨境风险监控:对于涉及多法域的交易,AI可以根据交易双方的地理位置、IP地址等信息,自动应用相应的监管规则,识别潜在的资本管制或制裁风险。
通过这三大核心角色,AI为RWA治理提供了一个强大的智能执行层,实现了从数据感知、风险量化到合规执行的全流程自动化闭环。
💠 三、信任基石:开源标准构建“统一语言”与“公共协议层”
%20拷贝-mbcg.jpg)
如果说AI是RWA治理的“智能大脑”,那么开源标准就是其赖以运行的“信任骨架”。没有统一、透明的标准,AI的智能将是建立在沙丘之上的城堡,各个RWA项目将成为一个个数据和价值的孤岛。开源,正是解决这一问题的关键。
3.1 统一资产的“度量衡”
当前RWA生态的最大障碍之一,是缺乏统一的“度量衡”。不同项目对资产的描述、风险的定义、数据的格式各不相同,这给跨平台投资、组合管理和监管带来了巨大困难。
开源标准通过社区共建的方式,提供了解决方案。
开源资产数据模型:定义一套标准的资产描述框架,涵盖资产基本信息、权属证明、运营数据、法律文件等。例如,一个房地产RWA,其数据模型会标准化地包含地理位置、产权编号、面积、租约状态、估值报告等字段。
开源风控指标体系:共同定义一套核心的风险计量指标,如违约率、损失率、资产回收率等,并明确其计算口径和数据来源。这确保了不同项目之间的风险可以被横向比较。
开源信息披露模板:制定标准化的定期报告模板,要求项目方按照统一格式披露资产运营状况、财务表现和风险事件。这大大降低了投资者的信息获取和分析成本。
3.2 打造可复用的“协议乐高”
从零开始开发一套安全、合规的RWA协议,技术门槛和成本都极高。开源模式通过提供可复用的组件,极大地降低了行业准入门槛。
开源智能合约模板库:提供经过安全审计、功能完备的智能合约模板,涵盖资产发行、交易、分红、清算等核心功能。项目方可以像搭积木一样,根据自身业务需求,“按标准拼装”自己的RWA产品,而无需重复造轮子。
开源治理协议库:提供标准化的链上治理协议,如投票、提案、资金管理等模块。这使得项目方可以快速启动一个透明、规范的社区共治结构。
这种“协议乐高”的模式,不仅降低了开发与合规成本,更重要的是,它确保了生态系统内的各个项目在底层技术和治理逻辑上具有高度的兼容性和互操作性。
3.3 构筑多方协作的“公共广场”
开源标准和开源实现为所有生态参与者——项目方、投资者、技术社区、监管机构——提供了一个共同的协作平台,一个透明的“公共广场”。
监管的有效抓手:当行业普遍采用统一的开源标准时,监管机构可以更高效地进行穿透式监管。他们可以直接审计开源代码,甚至在开源协议中预留“监管节点”,实时获取脱敏后的风险数据,将监管要求前置为可执行的代码。
机构投资者的信任锚:对于大型金融机构而言,投资于一个采用经过广泛验证的开源标准的RWA项目,其技术风险和操作风险远低于投资于一个封闭的“黑盒”系统。开源是建立机构级信任的前提。
社区的进化动力:全球的开发者和安全专家可以共同审查、贡献和改进开源协议,形成一个正向的反馈循环。这种集体智慧驱动的迭代,使得协议能够持续适应新的资产类型、技术挑战和监管变化。
通过提供统一的“语言”和公共的“协议层”,开源标准从根本上解决了RWA生态的碎片化和信任缺失问题,为AI共治的规模化应用铺平了道路。
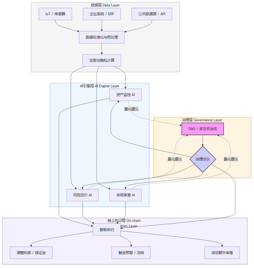
💠 四、“AI共治”技术架构:从数据到链上治理的闭环
一个有效的“AI共治”体系并非单一技术的堆砌,而是一个分层解耦、协同工作的完整技术架构。这个架构确保了从现实世界数据采集到链上治理决策的全流程自动化、可信化与可审计化。
4.1 分层架构示意
我们可以将整个技术架构解构为四个核心层次,外加一个贯穿始终的治理层。每一层都建立在下一层提供的服务和数据之上,形成一个清晰的逻辑流。

4.2 各层级功能详解
4.2.1 数据层 (Data Layer)
这是整个架构的基石,负责将物理世界的“事实”转化为数字世界的“可信数据”。
数据源接入:通过标准化的接口,接入前文提到的多源数据。
数据标准化:依据开源的数据模型,对来自不同源头的异构数据进行清洗、格式化和对齐,确保AI引擎可以“听懂”。
安全与合规:在数据传输和处理过程中,必须采用加密技术(如TLS)、隐私计算(如多方安全计算MPC、联邦学习FL)和合规的数据传输协议(如中国主导的DDTP),确保数据主权和用户隐私。
4.2.2 AI引擎层 (AI Engine Layer)
这是架构的“大脑”,负责从数据中提炼出洞察和决策依据。
模块化设计:AI引擎通常由多个独立的、可插拔的AI模块构成,每个模块专注于特定任务。
资产监控AI:负责资产画像的生成与实时更新。
风险定价AI:负责动态风险建模与公允价值计算。
合规审查AI:负责自动化合规检查与异常行为识别。
可验证输出:AI模块的输出不应是无法解释的“黑盒”。其输出结果应是可验证的指标与结论,例如一个具体的违约概率分数、一个清晰的风险预警信号,并附带关键的决策依据,便于审计和追溯。
4.2.3 链上执行层 (On-chain Execution Layer)
这是“手脚”,负责将AI的决策转化为链上不可篡改的行动。
核心智能合约:这是RWA资产的数字化载体,封装了资产的发行、交易、收益分配等核心逻辑。
AI驱动的自动执行:智能合约通过预言机接收来自AI引擎层的指令,并自动执行相应的操作。
参数调整:根据风险定价AI的输出,自动调整借贷利率、抵押品比率。
风险处置:根据资产监控AI的预警,自动触发保证金催缴、资产冻结或启动清算流程。
合规干预:根据合规审查AI的信号,自动暂停可疑交易,或要求相关方提交额外证明材料。
4.2.4 治理层 (Governance Layer)
这是架构的“灵魂”,确保整个系统能够持续进化并符合社区的共同利益。
DAO与多方共治:由代币持有者、机构代表、监管观察员等多方组成的去中心化自治组织(DAO)或治理委员会,负责对系统的核心参数和规则进行决策。
AI作为“智能顾问”:AI引擎不仅向智能合约输出执行指令,也向治理层提供量化的决策建议。例如,当市场波动加剧时,AI可以模拟不同风控阈值下的系统性风险,为社区调整参数提供数据支持。
协议升级:社区通过治理流程,对开源标准、AI模型参数、智能合约逻辑进行投票和升级,确保系统能够适应外部环境的变化。
这个四层架构形成了一个完整的反馈闭环,实现了数据驱动、模型决策、链上执行、社区治理的协同工作,为RWA的规模化安全运营提供了坚实的技术保障。
💠 五、安全护航:开源与AI结合的具体机制
%20拷贝-igvm.jpg)
将AI与开源标准结合,并非简单的技术叠加,而是产生了一系列深刻的化学反应。这种结合为万亿级资产构建了一道多维度、深层次的安全护城河。
5.1 可验证性 (Verifiability):告别“黑盒风控”
传统金融的风控模型往往是机构的“黑箱”,外部无法知晓其具体逻辑。这种不透明性本身就是一种风险。
代码即法律:开源的智能合约和治理协议,其逻辑对所有人可见。资产的运行规则、风险处置流程都被明确地编码,可供任何人审计。信任的基础从对某个机构的信誉,转移到对一段可被数学和逻辑验证的代码的信任。
模型透明度:虽然AI模型的内部权重可能难以完全解释,但其输入数据、关键特征、输出结果以及部分核心算法逻辑可以做到开放。这极大地减少了“暗箱操作”的空间,让风险评估过程变得更加透明。
5.2 可持续性 (Sustainability):构建“活”的系统
市场和监管环境永远在变化。一个固化的安全系统很快就会过时。
社区驱动的迭代:依托全球开源社区的力量,风控模型和治理协议可以被持续地审查、挑战和改进。当新的攻击手法出现,或新的资产类型需要被纳入时,社区可以快速响应,贡献代码,推动系统升级。
适应新规的能力:当新的监管要求出台时,开源社区可以共同协作,开发符合新规的合规模块,并将其集成到标准协议库中。这使得整个生态系统能够以较低的成本,快速适应监管变化,保持合规性。
5.3 可监管性 (Regulability):从“事后稽查”到“实时洞察”
开源与AI的结合,为监管科技(RegTech)的应用打开了全新的想象空间。
统一标准的数据接口:统一的开源数据标准,意味着监管机构可以开发标准化的工具,高效地从不同项目中抽取和分析风险数据。
链上记录的可追溯性:所有关键的交易和治理操作都被记录在不可篡改的区块链上,形成了一条完整的审计轨迹。监管部门可以随时追溯任何一笔资产的生命周期,极大地提升了监管效率。
嵌入式监管节点:监管机构甚至可以作为一个特殊的节点,被允许(在隐私保护的前提下)实时访问系统的风险仪表盘,从而实现对市场系统性风险的准实时了解,而不是依赖机构滞后的季度或年度报告。
5.4 系统性风险缓释 (Systemic Risk Mitigation)
单个项目的风险是孤立的,但当成百上千个项目交织在一起时,系统性风险便会浮现。
全局模式识别:AI引擎可以汇聚整个生态系统的全局数据进行分析,这使得它能够发现一些在单个项目层面无法察觉的宏观风险模式。
集中度风险:发现是否有过多的RWA项目底层依赖于同一个托管方、同一个地区的资产或同一种类型的现金流。
相关性风险:分析不同类型资产价格和风险之间的相关性。例如,在某个宏观事件冲击下,看似无关的资产类别是否会同时出现问题。
指标失效风险:监控某些风控指标在特定市场环境下是否开始失效,并提前预警。
这种全局视角,使得“AI共治”体系不仅能管理好单个资产的“树木”,更能守护好整个RWA生态的“森林”。
💠 六、行动指南:各类参与者的策略启示
面对“AI共治”这一不可逆转的趋势,生态系统中的每一类参与者都需要重新思考自己的定位和策略。
6.1 项目方 (Asset Originators)
拥抱标准,而非自建壁垒:首要策略是积极对接和采用行业公认的开源标准与协议。专注于自身在资产获取、运营和场景创新上的核心优势,而不是耗费巨资重复开发底层的风控和合规组件。
数据驱动运营:将数据视为核心资产。建立完善的数据采集和管理体系,确保能够向AI共治平台提供高质量、高时效的真实数据,这直接决定了资产的融资成本和市场信誉。
6.2 技术社区与开源基金会 (Tech Communities & Foundations)
共建“RWA开源技术栈”:这是社区的核心使命。推动形成一套涵盖协议层、中间件、SDK、预言机服务、合约模板和治理工具的完整技术栈。一个成熟的技术栈是行业规模化的催化剂。
聚焦标准化与互操作性:工作的重点应放在制定和推广跨链、跨平台、跨资产类别的统一标准上,打破生态孤岛,促进价值自由流动。
6.3 金融机构与监管机构 (Financial Institutions & Regulators)
从旁观者到共建者:应尽早、深入地参与到开源标准的制定和开源项目的评审中。这不仅能确保标准符合金融实践和监管要求,更是将监管逻辑**“代码化”**的最佳路径。
投资于基础设施:与其投资于单个封闭的项目,不如投资和支持那些致力于构建开源基础设施的平台和社区。这有助于培育一个健康、透明、可控的市场环境。
6.4 开发者与从业者 (Developers & Practitioners)
构建复合技能栈:未来的核心人才是那些同时理解区块链技术、人工智能算法和金融合规的复合型专家。单一技能的从业者将面临挑战。
在基础设施中寻找机会:最大的增值空间将出现在AI共治与开源基础设施的建设中,包括开发更精准的AI风控模型、设计更高效的治理协议、提供专业的安全审计服务等。
结论
RWA治理正处在一个深刻的转折点。从人工治理到AI共治,从封闭系统到开源标准,这并非一次“锦上添花”的技术升级,而是RWA从百亿级试验场走向万亿级全球市场的核心前置条件。AI的高效智能与开源的透明可信,共同解决了规模化进程中最棘手的安全、效率与信任难题。
展望未来,全球资产数字化的浪潮已然开启。在这场竞赛中,单纯的资产规模或技术单点突破,都不足以构建长期的护城河。真正的决胜点在于,谁能率先构建并推广一套可复制、可监管、可扩展的“RWA AI共治与开源标准框架”。掌握了这套新一代的数字经济基础设施,就等于掌握了通往全球资产数字化新时代的入口。
📢💻 【数实汇锐评】
AI是引擎,开源是底盘。二者结合,为RWA万亿赛道铺设了唯一一条兼具安全、效率与信任的高速公路,告别“作坊时代”。