【理论前沿】从资产到负债:RDA如何将企业碳排放、环境修复等“负价值”数据转化为可管理的ESG资产?
【摘要】真实数据资产(RDA)正在重塑ESG管理范式,它通过将碳排放、环境修复等“负价值”数据转化为可审计、可交易的数字资产,为企业责任履行引入了透明的市场化激励与约束机制。
%20拷贝.jpg)
引言
在当前的商业语境中,ESG(环境、社会和治理)已从一个边缘性的企业社会责任概念,演变为影响企业估值、融资成本乃至市场准入的核心要素。然而,ESG的实践长期被一个根本性难题所困扰,即数据的真实性与可量化性。年度发布的、以静态文本为主的ESG报告,往往难以穿透“漂绿”(Greenwashing)的迷雾,使得投资决策与监管活动缺乏坚实的数据支撑。
真实数据资产(RDA, Real Data Assets)的出现,为破解这一困局提供了全新的技术路径。传统观念认为,RDA的核心价值在于锚定物理世界的“正向价值”资产,例如一度电的发电量、一吨钢的产量。但一个更具变革性的视角在于,RDA同样能够将企业的“负向价值”——那些隐性的、难以计量的环境与社会负债——进行精确的确权、量化与管理。本文将深入剖析RDA如何通过技术架构,将企业碳排放、环境修复义务等“负债”数据,转化为可管理、可审计、甚至可交易的ESG资产,从而构建一个透明、高效、市场化的可持续发展新范式。
一、 RDA的范式重构:从“正资产”到“负债”的确权与量化
%20拷贝-cxbt.jpg)
RDA的颠覆性不在于创造了一种新的资产类别,而在于它提供了一套将物理世界运营状态与数字世界价值表达进行高保真绑定的方法论与技术栈。当这套方法论应用于ESG领域的“负债”时,其价值被前所未有地放大。
1.1 RDA的核心逻辑:锚定真实世界的“数据指纹”
RDA的基石是通过技术手段为物理资产或业务流程创建一个不可篡改的“数据指纹”。这个过程通常依赖两大核心技术支柱。
物联网(IoT)与传感器网络:负责从源头实时、自动化地捕获物理世界的运营数据。无论是工厂烟囱的排放监测系统(CEMS)、污水处理厂的流量计,还是矿区复垦地的土壤湿度传感器与遥感卫星图像,这些设备构成了数据的第一触点,确保了数据的原始性与高频性。
区块链与分布式账本技术(DLT):负责将采集到的原始数据进行加密哈希、加盖时间戳,并以不可逆的方式记录在分布式账本上。这相当于为每一条数据都生成了独一无二的“出生证明”和无法篡改的“成长履历”,构建了一条完整的、可被任何授权方独立验证的信任链。
通过这两者的结合,RDA将一个抽象的物理过程(如发电、排放)转化为一个具体的、可追溯的、数学上可验证的数字对象。
1.2 颠覆性拓展:为“负价值”负债建立数字身份
传统资产数字化,如房地产信托投资基金(REITs)或真实世界资产(RWA)代币化,其核心是为具有明确正向现金流或所有权的资产赋予数字形态。RDA则向前迈进了一大步,它关注的不仅是“所有权”,更是“状态”与“责任”。
当我们将目光投向企业的环境负债时,例如一家化工厂的年度碳排放配额或一个矿山公司的土地复垦义务,这些在传统会计准则中往往被模糊处理为“或有负债”或通过拨备金间接反映。它们缺乏一个清晰、动态、可被外部实时监督的载体。
“负债RDA”正是为这些无形的责任赋予了一个明确的数字身份。它将一项法定的、或承诺的履约义务,通过数据化的方式具体化。例如:
“碳排放RDA”:它不再是一个年底核算出的孤立数字,而是由工厂烟囱监测设备每分钟产生的排放数据流持续“铸造”而成的一系列数据资产。每一个RDA都包含了排放时间、地点、成分、浓度等元数据,共同构成了企业完整的、不可否认的碳足迹。
“土地复垦义务RDA”:它可以被设计为一个结构化的数据资产包,其中包含了法定义务文件、详细的修复计划、预算资金托管证明、各个阶段的验收标准(如植被覆盖率、土壤重金属含量),以及由遥感和地面传感器实时更新的修复进展数据。
通过这种方式,RDA将一项被动的、静态的“负债”,转化为一个主动的、动态的、可被精细化管理的数据资产。
1.3 “负债RDA”与财务负债的界定
需要明确的是,“负债RDA”并非直接等同于企业资产负债表中的会计负债。二者在概念和功能上存在本质区别,如下表所示。
因此,“负债RDA”更应被视为一种增强型的风险管理与信息披露工具。它虽然不直接修改财务报表,但其提供的高穿透力数据会成为审计师、评级机构和投资者评估企业真实风险敞口和治理能力的关键依据,从而对企业的财务表现产生实质性影响。它将企业宣称的“ESG能力”转化为可被外部验证的“ESG资产”。
二、 技术架构:构建“负债RDA”的可信数据底座
构建一个稳健、可信的“负债RDA”系统,需要一个分层解耦、端到端可信的技术架构。该架构的核心目标是确保从物理信号的产生到数字资产的生成与流转,全链路的数据完整性、真实性和不可篡改性。
2.1 数据采集层:从源头捕获高保真信号
这是整个信任链条的起点,其可靠性直接决定了上层资产的价值。此层的关键在于部署合适的传感设备,并确保其校准与维护得当。
碳排放监测:主要依赖烟气排放连续监测系统(CEMS),实时测量烟气流速、温度、压力以及CO₂、SO₂、NOx等污染物的浓度。数据采集频率可达到分钟级甚至秒级。
环境修复监测:技术手段更加多样化。
遥感卫星:通过多光谱或高光谱图像,定期监测矿区复垦的植被覆盖指数(NDVI)、地表沉降等宏观指标。
无人机:搭载高清摄像头或激光雷达(LiDAR),进行高精度三维建模,评估土方工程量和地形恢复情况。
地面传感器网络:部署在修复区域的土壤传感器(监测湿度、pH值、重金属含量)、水质传感器(监测地下水或地表径流的污染物),提供微观层面的实时数据。
数据网关:所有传感器数据通过边缘计算网关进行初步的清洗、格式化和聚合,并附加设备ID、地理位置、时间戳等元数据,然后通过加密信道上传至数据平台。
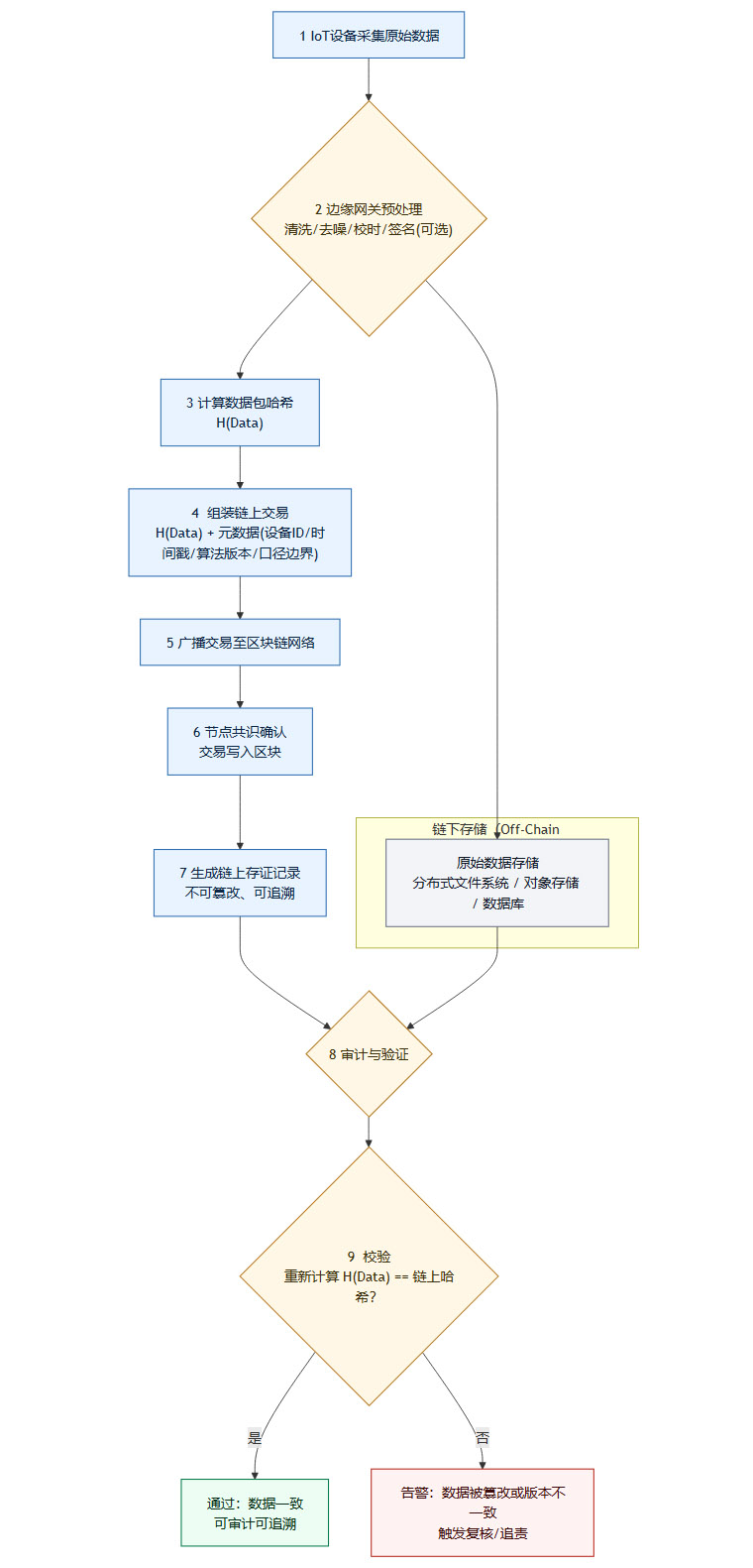
2.2 数据上链与存证层:构建不可篡改的证据链
这是确保数据可信的核心环节。原始数据或其摘要信息必须在第一时间上链固证,以防止事后篡改。
2.2.1 链上存证的关键流程
该流程可以通过以下流程图清晰展示:

这个流程的核心思想是“链上存证、链下存数”。完整的、高频的原始数据由于体量巨大,通常存储在链下的分布式存储系统(如IPFS)或专业时序数据库中。而能够唯一标识这份数据的加密哈希值,则被记录在区块链上。当需要审计时,任何人都可以重新计算链下数据的哈希,并与链上记录进行比对,从而验证数据自上链以来是否被篡改。
2.2.2 第三方角色的引入
为了进一步增强公信力,可以在存证流程中引入独立的第三方机构,例如:
认证的检测机构:负责定期校准传感器设备,并将其校准报告的哈希也上链存证。
独立的审计公司:可以作为区块链网络中的一个特殊节点,对上链的数据进行抽样核查,并将核查记录签名上链。
这些角色的参与记录同样构成证据链的一部分,将技术信任与商业信任有效结合。
2.3 数据标准化与模型层:确保可比性与可审计性
原始数据本身并不能直接成为资产,必须经过标准化处理和业务建模,才能转化为有意义的、可跨主体比较的指标。
数据标准化:定义统一的数据格式、单位、采集口径和边界。例如,在计算碳排放时,必须明确是仅计算范围一(直接排放),还是包含范围二(外购电力间接排放)和范围三(价值链间接排放)。标准化的缺失是当前ESG数据混乱的主要根源之一。
算法与模型:将标准化后的数据输入预设的计算模型。例如,将CEMS采集的污染物浓度和烟气流速,通过符合国家或行业标准的算法,计算出单位时间的碳排放质量。这些算法本身也应该是公开透明、可被审计的,甚至可以将算法代码的哈希上链,确保计算过程的一致性。
2.4 资产生成与管理层:RDA的生命周期
经过上述流程处理后的可信数据,最终被“铸造”(Mint)成一个RDA。这个RDA通常是一个非同质化代币(NFT)或一系列半同质化代币(SFT),其智能合约中记录了所有关键信息。
RDA的元数据:
唯一标识符 (Token ID)
资产类型 (如:碳排放、土地复垦)
关联主体 (如:某公司某工厂)
时间戳与地理位置
关键数据指针 (指向链下存储的原始数据哈希)
履约状态 (如:待履行、履行中、已完成、已违约)
RDA的动态更新:RDA的状态并非一成不变。其智能合约可以被设计为可由授权方(如监管机构、审计方)调用的函数来更新状态。例如,当一个季度的碳排放量超过配额时,其关联的“碳排放RDA”状态可被标记为“超额”。当矿山修复的某个阶段性目标达成并通过验收后,其“复垦义务RDA”的履约进度可以被更新。
这个完整的技术架构,确保了“负债RDA”从诞生到终结的每一个环节都有据可查,将企业ESG责任从一种被动披露的负担,转变为一种可持续运营、精细化管理的技术底座。
三、 核心应用场景:市场化机制驱动ESG责任履行
%20拷贝-irzu.jpg)
当企业的环境负债被转化为透明、可信的RDA后,其应用场景远不止于合规与报告。更重要的是,它能够催生出全新的市场化激励与约束机制,驱动企业主动履行ESG责任。
3.1 场景一:碳排放的透明化与市场公信力
碳市场是应对气候变化的核心经济工具,但其有效性高度依赖于碳排放数据的准确性。RDA为此提供了坚实的数据基石。
3.1.1 “碳排放RDA”的生成与审计
设想一家大型水泥厂,其生产线上的每一个排放口都安装了经过认证的CEMS设备。
实时铸造:CEMS每小时产生的数据,经过处理和上链存证后,自动铸造成一个代表该小时排放量的“碳排放RDA”。
配额管理:监管机构年初向该企业发放年度碳排放配额,该配额本身也可以是一个RDA。企业的实时排放RDA会持续消耗这个配额RDA的额度。
透明审计:监管机构、投资者或公众可以随时通过区块链浏览器,查看该工厂实时的、累计的碳排放RDA总量,并与配额进行对比。整个过程无需依赖企业提交的季度或年度报告,实现了穿透式、准实时的监管。
3.1.2 赋能碳税与碳交易市场
基于RDA的碳数据,可以极大地提升碳定价工具的效率和公信力。
精准碳税征收:政府可以依据链上不可篡改的RDA数据,对企业的超额排放进行精准、无争议的计税,杜绝了数据瞒报、漏报的可能性。
增强碳交易市场流动性:当市场上的碳信用(Carbon Credit)或碳配额都以RDA的形式存在时,其来源、真实性一目了然。这会有效遏制“僵尸信用”(即无效或重复计算的碳信用)等问题,吸引更多机构投资者进入市场,因为他们可以确信自己交易的是真实、有效的减排贡献。
3.2 场景二:环境修复责任的金融化创新
对于矿业、化工等重资产行业,项目结束后的环境修复是一项周期长、投入大的刚性负债。RDA可以将其金融化,引入市场力量进行监督和激励。
3.2.1 “负债RDA”的资产包设计
一个矿山公司的“土地复垦义务”可以被打包成一个结构化的“负债RDA”,其核心要素如下表所示。
这个RDA本质上是一个动态的、可验证的履约档案。
3.2.2 动态定价与市场激励机制
这个“负债RDA”可以被金融机构(如保险公司、绿色债券投资者)持有或作为相关金融产品的底层资产。其市场价值或风险权重会根据履约情况动态变化。
正向激励:如果企业严格按照计划推进修复,RDA中不断更新的正面数据(如植被覆盖率持续提升)会降低该项负债的违约风险。这可能触发:
保险费率下调:承保该项目环境责任险的保险公司,可以依据RDA数据动态调整费率。
融资成本降低:发行绿色债券的企业,若其募投项目的RDA表现良好,将提升其信用评级,降低再融资成本。
保证金提前返还:监管机构可以根据已完成的修复进度,按比例提前返还企业的履约保证金。
反向约束:如果修复进度停滞或数据恶化,RDA会发出明确的风险信号。这可能导致:
触发债券违约条款:与该RDA挂钩的绿色债券,可能会触发惩罚性高息或提前还款条款。
市场声誉受损:透明的数据使企业无法掩盖其不作为,将面临来自投资者和公众的巨大压力。
这种机制的本质,是将企业的环境履约表现,从一个外部性问题,内化为直接影响其财务表现的内生变量。它区分了“风险的真实转移”与“污染权的买卖”,企业无法通过简单的财务操作来规避其物理世界的修复责任。
3.3 场景三:重塑ESG报告与治理范式
“负债RDA”对现有ESG体系最直接的冲击,在于它彻底颠覆了信息披露的方式,从而有效治理“漂绿”顽疾。
3.3.1 从静态文本到动态数据仪表盘
传统的ESG报告是一份经过企业精心包装的年度“成绩单”,信息严重滞后且难以验证。而基于RDA的ESG披露,则更像一个实时更新的、对所有利益相关方开放的“数据仪表盘”。
在这个仪表盘上,投资者可以实时查看:
企业所有工厂的实时碳排放强度。
每一个在建项目的环境影响评估(EIA)承诺的兑现进度。
供应链上游企业的ESG风险数据(如果也采用RDA)。
这种从“年报”到“实时流”的转变,使得ESG管理从一个独立的报告编写工作,融入到企业日常运营的每一个环节。
3.3.2 穿透“漂绿”迷雾
“漂绿”行为的核心在于利用信息不对称。企业通过模糊的语言、选择性的数据和漂亮的宣传图片来营造环保形象。RDA通过以下方式让“漂绿”无所遁形:
强制量化:无法用“致力于减少排放”等模糊承诺搪塞,必须展示由机器采集的、不可篡改的排放数据流。
同口径对比:由于RDA要求数据标准和算法模型的透明化,投资者可以首次在同等口径下,对不同企业、不同工厂的ESG表现进行“苹果对苹果”的比较。
承诺可追溯:企业在报告中做出的任何环保承诺(如“到2030年实现100%绿电供应”),都可以被转化为一个“承诺RDA”,其履约进度必须由真实的数据(如采购绿电的RDA凭证)来持续验证。
3.3.3 闭合ESG投资的价值环路
ESG投资的最终目标是引导资本流向真正具有可持续发展能力的企业,从而实现财务回报与社会效益的双赢。RDA为实现这一目标提供了关键的闭环工具。
高质量输入:投资者基于RDA提供的真实、动态、可比的ESG数据。
精准决策:能够更准确地识别出ESG领域的领导者和落后者,将ESG风险和机遇量化地纳入估值模型。
资本有效配置:资金自然流向那些RDA数据表现优异的企业,这些企业因此获得更低的融资成本和更高的估值,形成正反馈。
价值实现:表现不佳的企业则面临资本市场的惩罚,被迫改进其ESG实践。
这真正实现了从数据到决策,再到资本配置,最终影响企业行为的完整价值闭环,让ESG投资不再仅仅是理念或故事,而是基于硬核数据的价值发现过程。
四、 实施路径与挑战:从理论到实践的鸿沟
将“负债RDA”从一个前瞻性的概念转变为企业可以实际部署和运营的系统,需要一个体系化的实施框架,并正视在此过程中必然会遇到的技术、标准与合规挑战。
4.1 体系化实施框架:六步法构建“负债RDA”系统
一个完整的“负债RDA”项目落地,可以遵循一个由业务到技术、再到市场的逻辑递进路径,大致可分为六个关键步骤。
4.1.1 第一步:边界定义与责任识别 (Boundary Definition & Responsibility Identification)
这是项目的基石,其核心是清晰界定需要被RDA化的“负债”到底是什么。这个过程需要法律、ESG、财务和IT部门的深度协同。
责任定性:明确该项负债是源于法律法规的强制要求(如排污许可)、行业自律承诺,还是企业自愿发布的可持续发展目标。
范围界定:精确定义责任的物理边界(如具体到哪个工厂的哪条生产线)、时间边界(如2025年至2030年的减排承诺)和内容边界(如土地复垦需要达到何种具体标准)。
利益相关方映射:识别出与该项负债相关的所有内外部实体,包括监管机构、投资者、社区代表、供应商、客户等,他们的诉求将决定RDA需要披露哪些维度的信息。
4.1.2 第二步:可信数据链建设 (Trusted Data Chain Construction)
这是技术实现的核心,即构建前文所述的从数据采集到上链存证的完整技术链路。
技术选型:根据监测对象的不同,选择最合适的IoT设备组合。同时,需要决策采用何种区块链底层,是许可链(Consortium Blockchain)以平衡效率与去中心化,还是公有链以追求最高的透明度。
系统集成:将新的IoT网络与企业现有的生产执行系统(MES)、企业资源规划(ERP)系统进行集成,确保数据能够顺畅流动,并与生产经营活动关联。
智能合约开发:编写用于RDA生成、状态更新、权限管理和生命周期终结的智能合约。合约逻辑必须经过严格审计,以防范安全漏洞。
4.1.3 第三步:权属与合规框架 (Ownership & Compliance Framework)
明确RDA作为一种新型数字资产的法律属性和治理规则。
权属界定:定义“负债RDA”的所有权归属。它是否属于企业资产?是否可以作为抵押品?其数据的所有权、使用权和收益权如何划分?
治理机制:建立RDA的治理模型。例如,哪些角色的数字身份(DID)有权更新RDA的状态?更新操作是否需要多方签名(Multi-sig)?争议如何解决?这些规则都应被编码进智能合约或写入治理章程。
数据合规:确保数据的采集、传输、存储和使用全过程符合《网络安全法》、《数据安全法》以及GDPR等国内外相关法律法规的要求。
4.1.4 第四步:风险建模与动态定价 (Risk Modeling & Dynamic Pricing)
将技术数据转化为市场可以理解和使用的金融语言。
风险量化模型:与金融工程师、数据科学家合作,建立将RDA的实时数据(如排放超标频率、修复进度百分比)转化为量化风险评分的模型。
价值评估模型:对于可金融化的“负债RDA”(如环境修复义务),可以采用未来修复成本的折现现金流(DCF)模型作为其基础定价,并叠加一个根据实时履约数据动态调整的风险溢价(Risk Premium)。
预警与触发机制:在模型中设定关键阈值,当RDA数据触及这些阈值时,系统可以自动向管理者、投资者或监管机构发送预警,甚至自动触发智能合约中的特定条款。
4.1.5 第五步:金融场景集成与应用 (Financial Scenario Integration & Application)
将RDA系统与外部金融基础设施进行对接,使其真正发挥市场价值。
API接口开放:开发标准化的API接口,允许经授权的保险公司、银行、评级机构和资产管理公司安全地接入RDA数据,用于其内部的风险评估、产品定价和投资决策模型。
试点金融产品:与合作的金融机构共同设计并推出基于“负债RDA”的试点金融产品,例如与环境修复进度挂钩的浮动利率绿色贷款,或以RDA作为核心增信措施的绿色资产支持证券(ABS)。
4.1.6 第六步:监管节点接入与协同 (Regulatory Node Integration & Collaboration)
建立与监管机构的互信与互动,是RDA获得最终合法性和权威性的关键。
设立监管节点:邀请监管机构在许可链中运行一个或多个观察员节点(Observer Node)。这些节点拥有对所有相关交易和数据的只读权限,可以进行实时、独立的监督与审计,极大降低监管成本。
数据报送自动化:通过智能合约实现合规报告的自动生成与提交。当满足特定条件时(如季度末),系统可以自动抓取相关RDA数据,生成符合监管格式的报告,并直接提交至监管节点。
政策创新互动:与监管机构共同探索基于RDA的政策创新,例如动态调整的排污许可、基于实时数据的环境税费计算等,推动形成“技术驱动监管”的新模式。
4.2 关键挑战与应对策略
尽管前景广阔,但“负债RDA”的规模化落地仍面临三大核心挑战,需要系统性的应对策略。
4.2.1 挑战一:标准化的“巴别塔”困境
当前ESG数据的最大痛点之一是缺乏统一、公认的核算与披露标准。不同行业、不同地区对碳排放的计算口径、环境修复的验收标准各不相同。如果每个企业都用自己的一套标准来构建RDA,那么最终只会形成一个个新的数据孤岛,其市场可比性与公信力将大打折扣。
应对策略:
拥抱并推动行业标准:企业在构建RDA系统时不应闭门造车,而应积极采用或参与制定国家、行业乃至国际公认的ESG数据标准。RDA系统本身不创造标准,而是成为执行和验证标准的强大工具。
构建数据分类账(Data Taxonomy):在系统设计之初,就建立清晰的数据分类账,将内部数据指标与主流的ESG披露框架(如GRI、SASB、TCFD)进行映射,确保RDA数据可以被外部利益相关方轻松理解和使用。
4.2.2 挑战二:物理世界的“最后一公里”信任
区块链保证了数据上链后的不可篡改,但无法保证上链前的数据就是真实的。所谓“垃圾进,垃圾出”(Garbage In, Garbage Out),如果源头的传感器被干扰、被操控,或者数据在上传过程中被截获篡改,那么整个RDA系统的信任基础将不复存在。
应对策略:
可信硬件与边缘计算:采用具有防篡改功能的加密芯片(如TPM/TEE)的IoT设备,从硬件层面保障数据采集的可信。在边缘端直接对数据进行签名和加密,缩短数据暴露在不可信环境中的路径。
多源交叉验证(Cross-Validation):对于关键指标,尽可能采用多种不同技术手段进行交叉验证。例如,矿山复垦的进度,可以同时比对卫星遥感数据、无人机航拍数据和地面传感器数据,如果三者数据出现显著偏差,系统则自动标记为异常,需要人工介入核查。
引入第三方物理世界审计:定期引入独立的、有资质的第三方机构,对前端传感设备的安装、校准和运行状态进行现场审计,并将审计报告的哈希上链,作为RDA可信度的补充证明。
4.2.3 挑战三:会计与法律的适配鸿沟
“负债RDA”作为一个新生事物,在现行的会计准则和法律框架下,其地位尚不明确。
会计处理:如何在其财务报表中披露和计量“负债RDA”?它是否应被视为一种无形资产或金融工具?其价值波动是否应计入当期损益?现有的国际财务报告准则(IFRS)和美国通用会计准则(GAAP)对此并无明确指引。
法律效力:当基于RDA的智能合约自动执行一项惩罚性条款时(如扣除保证金),其法律效力是否得到法庭支持?RDA作为数字证据,在司法实践中的采信程度如何?
应对策略:
从补充披露开始:在会计准则成熟之前,企业可以首先将RDA数据作为财务报告之外的补充性、自愿性信息披露,在ESG报告或可持续发展报告中详细阐述其方法论和数据表现,以增强透明度,逐步建立市场信心。
推动监管沙盒试点:积极与监管机构、审计机构和法律界合作,在“监管沙盒”环境中开展试点项目。通过具体案例,共同探索RDA在合同执行、司法存证、财务审计等领域的合规路径,为未来相关法律法规的制定提供实践依据。
五、 前景展望:RDA作为可持续金融的数字基础设施
%20拷贝-wgso.jpg)
RDA对ESG领域的重塑,其意义超越了单一的企业管理工具,它正在为整个可持续金融市场构建一套全新的、高效的、可信的数字基础设施。
5.1 从企业级应用到产业级平台
随着技术的成熟和应用案例的增多,RDA的应用将从单个企业的内部管理,走向产业级甚至城市级的公共平台。例如,地方政府或产业园区可以牵头建立区域性的“碳账本”平台,如上海已经开展的碳普惠体系探索,就是将个人与小微企业的低碳行为数据化、资产化。
未来,一个城市的环保部门可以运营一个覆盖辖区内所有重点排污企业的“环境负债RDA平台”。在这个平台上,每个企业的排污权、环境信用、治理进度都以RDA的形式清晰可见。这不仅将极大提升监管效率,更能基于这些可信数据,衍生出区域性的排污权交易、绿色项目融资撮合等一系列金融服务,形成一个充满活力的区域绿色金融生态。
5.2 驱动普惠绿色金融的发展
传统绿色金融服务,如绿色信贷和绿色债券,其认证和尽职调查成本高昂,往往只有大型企业才能负担。这使得大量有真实绿色贡献的中小企业被排除在外。
RDA有望改变这一局面。中小企业可以通过部署成本相对较低的IoT设备,将其节能改造、废物回收等绿色行为转化为可信的RDA。金融机构可以基于这些RDA数据,以更低的成本、更高的效率对中小企业的绿色资质进行评估和授信,从而开发出更具普惠性的绿色金融产品,打破资本市场的壁垒。
5.3 ESG管理的终极范式:从“披露”到“内生”
RDA所推动的,是一场深刻的范式革命。它将ESG管理从一个由外部压力驱动的、以合规和品牌宣传为主要目的的“披露”活动,转变为一个由内部数据驱动的、与企业核心运营深度融合的“内生”能力。
在RDA的赋能下,企业的生产决策将不再仅仅考虑成本与效率,而是将环境影响这个“负债”变量实时纳入优化函数。追求更高的资源利用率、更低的单位产出碳排放,将不再仅仅是社会责任,而是直接关系到企业资产负债表和市场估值的经济行为。这标志着企业经营哲学的一次重要跃迁,即可持续发展真正从一种外部约束,内化为企业的核心竞争力。
结论
真实数据资产(RDA)通过其锚定物理世界真实运营数据的独特能力,为解决长期困扰ESG领域的“数据信任”赤字问题提供了根本性的技术方案。它颠覆性地将碳排放、环境修复等传统意义上的“负价值”负债,转化为可确权、可量化、可审计、可管理的数字资产。
通过物联网、区块链等技术的深度融合,RDA构建了一条从物理信号到数字价值的端到端可信链条。这不仅使得企业的ESG报告从静态文本演变为动态仪表盘,让“漂绿”行为在技术层面无所遁形,更重要的是,它催生了全新的市场化激励与约束机制。通过将履约责任金融化,RDA将企业的环境表现与其融资成本、市场声誉直接挂钩,驱动企业将可持续发展内化为核心经营战略。
尽管在标准统一、物理世界信任和法律法规适配等方面仍面临挑战,但RDA作为新一代数字基础设施的潜力已经显现。它正在推动ESG管理从被动的“合规披露”范式,向主动的“价值创造”范式转型,为全球“双碳”目标的实现和可持续金融市场的繁荣,构建了坚实的数据与市场底座。
📢💻 【数实汇锐评】
RDA以技术信任重构ESG价值链,将抽象的“环境负债”转化为可交易的“数字资产”。它用不可篡改的数据流取代了华而不实的报告,让市场力量精准奖惩,使可持续发展从道德选择题变为经济必答题。