【理论前沿】当RDA遇上“参数化保险”:如何为气候灾害和供应链中断提供自动化赔付?
【摘要】将真实世界资产(RDA)与参数化保险结合,通过智能合约与预言机,为气候和供应链风险构建一个触发即赔付的自动化、透明、高效的风险管理新范式。
%20拷贝.jpg)
引言
传统保险业正面临一场深刻的变革。长期以来,其理赔流程依赖大量人工介入,不仅周期漫长、成本高昂,更因信息不对称和主观判断,导致理赔纠纷频发。尤其在气候灾害频发、全球供应链日益复杂的今天,这些缺陷被无限放大。农业生产者和跨国企业在遭受损失后,往往需要等待数月才能获得资金支持,这极大地削弱了经济的韧性。
技术的发展为破解这一困局提供了可能。区块链、物联网(IoT)、智能合约与真实世界资产代币化(RDA)等技术的融合,催生了一种全新的保险模式。这种模式不再纠结于“损失了多少”,而是关注“是否发生了约定的事件”。这就是参数化保险与RDA结合的核心思想,它将理赔流程从主观评估彻底转向客观数据的自动执行,为风险管理带来了革命性的效率与透明度。
💠 一、 传统保险的困境与技术破局
%20拷贝-uxji.jpg)
1.1 传统理赔模式的固有瓶颈
传统保险的运作逻辑基于“损失补偿原则”。这意味着理赔必须在损失发生后,经过一系列复杂的流程来核定损失金额。这个过程存在几个难以克服的瓶颈。
流程冗长,时效性差。从报案、现场查勘、收集证明材料,到定损、审核、最终赔付,整个链条涉及多个环节和部门。对于农业灾害或供应链中断这类大规模事件,理赔周期动辄数月,远水难解近渴。
运营成本高昂。保险公司需要维持庞大的理赔团队,包括查勘员、核损员、法务人员等。每一次理赔都伴随着高昂的人力、差旅和时间成本,这些成本最终会转嫁给投保人。
信息不对称与道德风险。理赔过程依赖投保人提供的材料和查勘员的现场判断。这其中存在信息不对称,容易引发骗保等道德风险。同时,定损标准的主观性也常常导致投保人与保险公司之间的纠纷。
覆盖范围受限。由于核保和理赔成本高,传统保险难以覆盖一些小额、高频或地理位置偏远的风险场景,导致普惠保险的落地困难。
1.2 技术驱动的范式转移
新兴技术为解决上述痛点提供了全新的工具箱。这些技术并非孤立存在,而是相互协同,共同构建了新一代风险管理的基础设施。
区块链(Blockchain)。其去中心化、不可篡改、公开透明的特性,为构建可信的交易和数据记录环境提供了底层基础。所有保单条款、触发数据和赔付记录都能在链上得到永久存证,无法被单方面修改。
智能合约(Smart Contract)。这是一种部署在区块链上的自执行代码。它将保单条款(如触发条件、赔付金额)代码化,一旦满足预设条件,便能自动执行,无需任何人工干预。
物联网(IoT)。遍布物理世界的传感器,如气象站、物流追踪器、土壤湿度计等,能够实时、客观地采集环境和资产状态数据。这些数据是参数化保险触发的直接依据。
真实世界资产代币化(RDA/RWA)。该技术将现实世界中的资产或其附带的权益(如农田的收成权、货物的所有权)映射为区块链上的数字代币。这使得资产所有权的确权、流转和理赔接收变得极为高效和精准。
这套技术组合拳的核心目标,就是将理赔流程从“人工审核”转变为“代码执行”,从而实现全流程的自动化、透明化和去信任化。
💠 二、 核心技术解构:RDA与参数化保险的融合机制
RDA与参数化保险的结合并非简单的技术叠加,而是一种深度的架构融合。它重塑了保险产品的设计、执行和清算全过程。
2.1 参数化保险的运作机理
参数化保险(Parametric Insurance),或称指数保险,其核心是赔付与客观参数挂钩,而非实际损失。
2.1.1 定义与特征
它的运作逻辑非常清晰。保单双方预先约定一个或多个客观、可公开验证的参数,并设定一个触发阈值。一旦外部权威数据源证实该参数突破了阈值,保险合同即自动触发赔付。
例如,一份针对台风的参数化保险,其触发条件可能被设计为“当A市气象局报告当地最大风速超过120公里/小时”。只要这个条件满足,无论投保人的房屋实际受损情况如何,都将获得预先约定的赔付金额。
这种模式具备以下显著特征。
客观性。赔付依据是第三方公开数据,排除了主观评估的干扰。
高效性。无需现场查勘和损失评估,触发即赔付。
透明性。触发条件和赔付金额在保单中明确规定,一目了然。
2.1.2 触发基础:可信数据源
参数化保险的公信力完全建立在数据源的可靠性之上。常见的数据源包括:
政府与科研机构。国家气象局、地震局、水文监测站等发布的公开数据。
商业数据服务商。提供卫星遥感影像、航空数据、全球定位系统(GPS)数据的专业公司。
物联网设备。部署在特定场景的传感器,如物流车辆的GPS追踪器、冷链仓库的温度传感器、农田的土壤湿度传感器等。
2.2 RDA:现实世界资产的数字化桥梁
RDA(Real-World Asset Tokenization)是将物理世界与数字世界连接起来的关键技术。
2.2.1 定义与核心价值
RDA的本质是将现实世界中具有价值的资产或其相关权益,通过区块链技术转化为数字代币(Token)。这个代币代表了对底层资产的所有权、使用权或收益权。
例如,一栋房产的所有权、一批货物的所有权、一块农田未来一季的收成权,都可以被“代币化”为一个或多个RDA。
其核心价值在于:
资产确权与原子化。RDA在区块链上清晰地记录了资产的权属关系,且可以将高价值资产拆分为更小的份额,降低投资门槛。
增强流动性。代币化的资产可以在全球范围内的数字资产市场进行7x24小时的流转和交易,远超传统资产的流动性。
可编程性。作为一种数字资产,RDA可以被轻松地集成到各种去中心化金融(DeFi)协议和智能合约中,实现抵押、借贷、保险等复杂金融操作。
2.2.2 RDA与保险的结合模式
当RDA与参数化保险结合时,保险的标的物和赔付对象变得极为清晰。智能合约可以直接与代表资产权益的RDA进行交互。赔付不再是打款给某个银行账户,而是直接将资金发送到持有该RDA的区块链地址(钱包)。这确保了赔付的精准性和即时性,彻底消除了资金划转中的延迟和错误。
2.3 融合架构的核心:智能合约与预言机
如果说参数化保险是“大脑”,RDA是“身体”,那么智能合约和预言机就是连接二者的“神经系统”。
2.3.1 智能合约:自动化执行的法律代码
智能合约是这段关系中的“执行官”。它将保险合同的条款,如保险标的、触发参数、数据源、赔付逻辑等,全部转化为代码,部署在区块链上。
一份典型的参数化保险智能合约会包含以下逻辑:
solidity:
// 这是一个简化的伪代码示例
contract ParametricInsurance {
address policyHolder; // 投保人地址 (RDA持有者)
uint triggerValue; // 触发阈值 (例如:降雨量低于10mm)
address oracle; // 预言机合约地址
bool isTriggered; // 是否已触发
function checkAndPayout() public {
// 从预言机获取外部数据
uint currentValue = IOracle(oracle).getRainfallData();
// 检查是否满足触发条件且未赔付过
if (currentValue < triggerValue && !isTriggered) {
isTriggered = true;
// 自动执行赔付
payable(policyHolder).transfer(payoutAmount);
}
}
}
这段代码一旦部署,就会按照既定规则自主运行,任何人无法干预。它的执行是确定性的、强制性的,从根本上解决了传统保险中的履约风险。
2.3.2 预言机:连接现实与链上的可信信使
区块链是一个封闭的确定性环境,它无法主动访问外部世界的数据。智能合约如何知道现实世界中的风速和降雨量?这就需要预言机(Oracle)。
预言机是一个中间件,它的唯一职责就是安全、可靠地将链下数据(Off-chain)输入到区块链(On-chain)上,供智能合约使用。
一个设计良好的预言机系统必须解决几个关键问题:
数据真实性。如何确保数据源本身是可信的?
传输安全性。如何防止数据在传输过程中被篡改?
可用性。如何保证在需要时总能提供数据,避免单点故障?
为了解决这些问题,去中心化预言机网络(Decentralized Oracle Network, DON),如Chainlink,应运而生。它们不依赖单个节点,而是由一个庞大的、相互独立的节点网络共同提供数据。
其工作机制通常如下:
数据请求。智能合约向预言机网络发出数据请求。
多源采集。网络中的多个节点从多个权威数据源(如多个气象API)获取数据。
数据聚合。节点们对采集到的数据进行共识和聚合(如取中位数),剔除异常值,形成一个最终的、可信的数据结果。
上链报告。聚合后的数据被安全地提交到区块链上,供智能合约调用。
通过这种方式,去中心化预言机极大地降低了数据失真和单点操控的风险,为参数化保险的自动执行提供了坚实的数据基础。
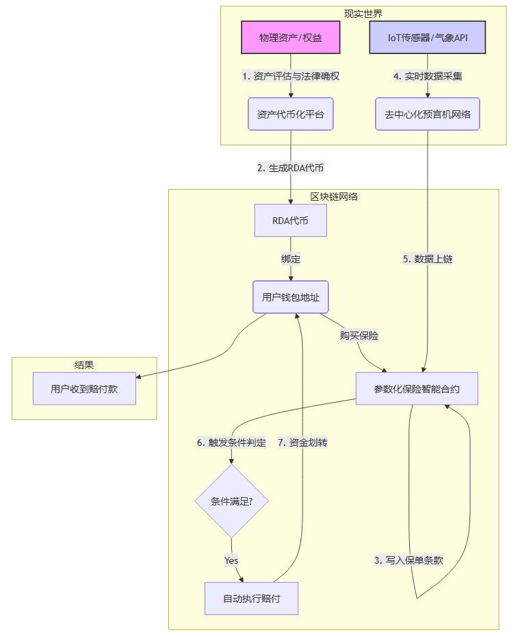
💠 三、 全流程解析:从资产上链到自动赔付
%20拷贝-vnuv.jpg)
整个业务流程形成了一个闭环,从物理资产的数字化开始,到风险事件发生后的自动化价值补偿结束。
我们可以使用Mermaid流程图来清晰地展示这个过程。

这个流程可以分解为以下四个关键阶段。
3.1 阶段一:资产/权益的代币化(Asset Tokenization)
这是整个流程的起点。首先,需要将保险标的进行数字化。
资产登记与确权。无论是农田的收成权还是货物的所有权,都需要经过合规的法律流程进行确权,并将其核心信息(如地理坐标、所有者信息、价值评估)进行结构化登记。
生成RDA代币。资产方通过RDA发行平台,将这些权益铸造(Mint)成区块链上的非同质化代币(NFT)或同质化代币(FT)。每个代币都唯一地代表了其对应的现实世界权益,并被发送到所有者的数字钱包中。
3.2 阶段二:参数化保单的合约化(Policy Contractualization)
投保人使用其持有的RDA,向保险平台购买参数化保险。
参数设定。保险公司与投保人共同确定保单的核心参数,包括:
保险标的。明确与哪个RDA代币关联。
触发条件。定义具体的参数和阈值(如连续30天降雨量低于5mm)。
数据源。指定由哪个预言机网络和哪些API提供数据。
赔付金额与公式。设定固定赔付金额或与参数偏离程度挂钩的动态赔付公式。
合约部署。这些条款被写入一个新的智能合约,或在已有的保险协议中注册一笔新保单,并部署到区块链上。
3.3 阶段三:数据触发与自动执行(Data Trigger & Execution)
保单生效后,智能合约进入持续的监听状态。
数据实时监控。去中心化预言机网络根据合约要求,定期或按需从指定的外部数据源获取数据。例如,每天查询一次特定区域的气象数据。
数据上链与判定。预言机将经过验证和聚合的数据提交给保险智能合约。合约内部的逻辑会自动将传入的数据与预设的触发阈值进行比较。
事件触发。一旦数据满足触发条件,例如,合约记录到连续无雨天数达到30天,赔付逻辑将被激活。
3.4 阶段四:赔付清算与全程审计(Settlement & Auditing)
这是流程的最后一步,也是价值实现的关键。
自动赔付。合约被触发后,会立即执行赔付操作。它会从预先设置的资金池(由保险公司注资)中,将约定的赔付金额(通常是稳定币如USDC或DAI)直接发送到保单绑定的RDA持有者的钱包地址。整个过程无需人工审批,没有延迟。
全程透明可追溯。从RDA的生成、保单的创建、预言机的数据提交,到最终的赔付交易,每一个步骤都在区块链上留下了不可篡改的记录。任何人,包括投保人、保险公司和监管机构,都可以随时查询和审计整个流程,确保其公平性和合规性。
💠 四、 关键应用场景深度剖析
这套架构并非空中楼阁,它在农业和供应链这两个对风险极其敏感的领域,已经展现出巨大的应用价值。
4.1 农业保险:构建气候韧性防线
农业生产高度依赖气候条件,是气候灾害最直接的受害者。参数化保险为农民提供了及时有效的财务缓冲。
4.1.1 RDA标的与参数设计
RDA对象。可以是一块特定农田的**“预期收成权”或“土地经营收益权”**。通过将其代币化,保险可以直接与这块土地的产出权益绑定。
参数设计。根据不同地区和作物的特点,可以设计多种参数组合。
降雨量指数。针对干旱或洪涝,设定特定时间窗口内的累计降雨量上限或下限。
温度指数。针对霜冻或高温热害,设定连续低温或高温的持续时间。
风速指数。针对台风等灾害。
卫星遥感指数。利用归一化植被指数(NDVI)等卫星数据,直接衡量大范围的作物长势,当指数低于历史同期水平时触发赔付。
4.1.2 案例:干旱指数保险
一个典型的干旱指数保险案例如下:
背景。某地玉米种植户,其所在地区春季干旱频发,严重影响玉米播种和幼苗生长。
RDA化。他将自己100亩玉米地的本季收成权代币化为100个RDA代币,每个代币代表1亩地的权益。
投保。他购买了一份干旱指数保险,智能合约规定:若在4月1日至5月31日期间,由Chainlink预言机提供的当地气象站数据显示,连续30天累计降雨量低于20mm,则每个RDA代币将自动获得500元的赔付。
触发与赔付。当年4月中旬至5月上旬,当地确实发生了严重干旱,连续32天累计降雨仅15mm。预言机将此数据上链后,智能合约立即被触发。总计50000元(100个RDA * 500元)的赔付款在几秒钟内自动打入该农户的数字钱包。
效果。农户无需提交任何受灾证明,也无需等待漫长的查勘定损。这笔及时的资金可以让他立即用于购买灌溉用水或补种其他作物,最大程度减少了损失。
4.1.3 价值与影响
提升理赔效率。将理赔时间从数月缩短至秒级,为农民提供了宝贵的灾后恢复现金流。
消除道德风险。由于赔付只与客观气象数据挂钩,农民无法通过夸大损失来骗保,保险公司也无法借口“损失不严重”而拒赔。
降低运营成本。保险公司无需派人到田间地头进行查勘,可以服务更广泛、更偏远的地区,推动普惠农业保险的发展。
4.2 供应链金融:保障全球贸易动脉
全球供应链环节多、链条长,任何一个环节的中断都可能引发连锁反应。参数化保险为货主和物流方提供了确定性的风险保障。
4.2.1 RDA标的与参数设计
RDA对象。一批货物的**“所有权凭证”**、电子仓单或提单。将其代币化后,货物的权属流转和保险理赔可以无缝衔接。
参数设计。主要围绕物流过程中的关键节点和状态进行。
运输延误参数。基于GPS数据,设定货物在某个地点(如港口、中转站)滞留时间超过阈值(如7天)。
环境参数。对于冷链运输的货物(如药品、生鲜),利用IoT温度和湿度传感器,设定环境指标连续超出安全范围的时间(如温度高于8°C超过2小时)。
港口拥堵参数。基于港务局的公开API数据,当港口平均船舶等待时间或货物吞吐量低于某个阈值时,触发赔付。
4.2.2 案例:运输延误与冷链中断险
一家医药公司从欧洲进口一批对温度敏感的疫苗,通过海运送往亚洲。
RDA化。这批疫苗的所有权被代币化为一个RDA,由医药公司持有。
投保。公司购买了一份组合式参数化保险。合约条款包括:
条款A(延误险)。若货物在任何中转港口的滞留时间超过10天,赔付10万美元。
条款B(冷链险)。若运输途中,IoT传感器数据显示冷藏箱内温度连续2小时高于5°C,赔付50万美元。
触发与赔付。
场景一。船只在中途因港口罢工,滞留了12天。GPS数据通过预言机上链,触发条款A,10万美元立即赔付到医药公司的钱包,用于支付额外的仓储和空运费用,以赶上交货期。
场景二。运输途中,冷藏设备发生故障,温度异常。IoT传感器将数据实时上传,预言机验证后上链,触发条款B,50万美元立即到账,弥补了整批疫苗报废的损失。
4.2.3 价值与影响
保障商业流动性。企业在风险事件发生时能即时获得资金补偿,避免因供应链中断导致的现金流断裂。
提升供应链透明度。基于IoT和区块链,货物的实时状态和权属变得清晰可追溯,增强了各方信任。
促进贸易便利化。自动化的保险理赔简化了国际贸易中的风险管理流程,降低了交易成本和不确定性。
💠 五、 创新优势的系统性整合
%20拷贝-kbyi.jpg)
RDA与参数化保险的结合,并非简单地优化了某个环节,而是对传统风险管理体系的一次系统性重构。其优势体现在效率、信任、成本和金融延展性等多个维度。
5.1 效率革命:从“月”到“秒”的理赔跃迁
这是该模式最直观、最具冲击力的优势。它将理赔的核心驱动力从“人工流程”切换为“数据触发”。
即时清算。传统理赔中,资金的划拨需要经过内部审批和银行系统,耗时数天。而在区块链上,一笔交易的最终确认通常在几秒或几分钟内完成。这意味着从风险事件被确认的那一刻起,赔付款几乎可以瞬时到达受益人手中。
现金流的生命线。对于遭受灾害的农户或面临供应链中断的企业,及时的现金流至关重要。快速到账的赔付款可以让他们立即采取补救措施,抓住恢复生产的黄金窗口期,避免因资金链断裂而导致二次损失甚至破产。
7x24小时不间断运行。智能合约和区块链网络不受工作日和节假日的限制,可以全天候不间断地处理数据和执行赔付,确保风险响应的极致时效性。
5.2 信任重构:代码即法律的透明性
传统保险的许多纠纷源于信息不透明和对理赔流程的不信任。新模式通过技术手段,从根本上解决了信任问题。
规则的公开与锁定。智能合约的条款在部署前是公开可审计的,一旦部署,其核心逻辑便不可篡改。投保人、保险公司和监管方看到的都是同一套规则,杜绝了“暗箱操作”和随意解释条款的可能。
执行的确定性。赔付过程由代码自动执行,排除了人为因素的干扰。只要数据触发条件满足,赔付就必然发生。这种确定性为投保人提供了前所未有的安全感。
全流程可审计。区块链上的每一笔交易,从保费支付到赔款发放,都有公开的哈希记录。这为事后审计和监管提供了极大的便利,极大地降低了运营风险和道德风险。
5.3 成本优化与普惠金融
自动化大幅降低了保险公司的运营成本,这使得保险产品能够覆盖更广泛的市场。
消除人工成本。该模式不再需要庞大的线下查勘、核损团队。保险公司的核心工作转变为产品设计、精算建模、技术开发和资金池管理,实现了人力资源的集约化。
服务小微与偏远地区。由于单笔理赔的边际成本极低,保险公司有动力去开发针对小农户、小微企业的保险产品。即使保额很小,也能实现商业上的可行性。这为**推动普惠金融,服务实体经济的“毛细血管”**开辟了新的道路。
降低投保人保费。节省下来的运营成本,最终可以体现在更低的保费上,让更多人能够负担得起风险保障。
5.4 资产金融属性的拓展
当一项真实世界资产(RDA)被一份可靠的参数化保险所覆盖时,其自身的金融属性也得到了增强。
提升资产信用等级。一份自动执行的保险合约,相当于为该RDA增加了一个信用增强层。它向市场证明,这项资产在面临特定风险时,其价值损失可以得到快速补偿。
成为优质抵押品。在去中心化金融(DeFi)借贷协议中,一份带有参数化保险的RDA,其作为抵押品的价值和安全性会更高。协议可以将其清算风险模型化,从而给予更高的抵押率(LTV),让资产持有者能够释放更多流动性。
数据价值变现。与资产绑定的IoT数据流,本身也成为一种有价值的资产。经过脱敏和聚合后,这些数据可以用于更精准的风险定价、市场预测和供应链优化,开辟了新的商业模式。
💠 六、 实践中的挑战与机制优化
尽管前景广阔,但要将这一创新模式大规模推向市场,仍需正视并解决一系列技术、商业和法律层面的挑战。
6.1 核心挑战:基差风险(Basis Risk)的消解
这是参数化保险最常被诟病的问题。基差风险指的是,作为赔付依据的客观指数与投保人的实际损失之间存在不完全匹配。例如,气象站报告的降雨量达到了赔付标准,但由于微气候影响,某个农户的田地实际损失并不大;反之,指数未达到阈值,但农户却因其他并发因素(如病虫害)遭受了严重损失。
若不加以控制,基差风险会严重影响产品的公平性和吸引力。优化机制主要从以下几个方面着手。
6.1.1 多维参数与复合指数
单一参数往往难以全面反映风险的全貌。解决方案是设计更复杂的、多维度的复合指数。
农业领域。与其只看降雨量,不如构建一个“综合干旱指数”,该指数加权融合了降雨量、土壤湿度(来自IoT传感器)、地表温度(来自卫星遥感)和蒸发量等多个变量。这能更精准地刻画作物的实际生长环境。
供应链领域。运输延误险可以结合GPS滞留时间、港口官方API发布的平均等待时长、以及主要航运指数,形成一个更公允的“供应链中断指数”。
6.1.2 动态赔付曲线
传统的二元赔付模式(触发或不触发)过于僵硬。引入动态赔付曲线可以使赔付金额与风险事件的严重程度更平滑地关联。
分层赔付。可以设定多个触发阶梯。例如,风速超过120km/h赔付10万,超过150km/h赔付30万,超过180km/h赔付50万。
连续函数赔付。赔付金额可以是一个连续函数
Payout = f(IndexValue)。例如,干旱保险的赔付金额可以与实际降雨量与正常值之间的差额成正比。偏离正常值越大,赔付金额越高,这更贴近实际损失的渐进性。
下表对比了不同赔付模式的优劣。
6.1.3 定制化与分层产品
允许投保人根据自身风险偏好和预算,选择不同程度的基差风险。保险公司可以提供一系列产品,有的产品触发阈值低但赔付少,有的触发阈值高但赔付高,让用户自主权衡。
6.2 数据与预言机的安全防线
整个系统的可靠性建立在数据的真实和传输的安全之上。必须构建一个端到端的安全体系。
6.2.1 数据源的交叉验证与声誉系统
去中心化预言机网络是防御数据攻击的第一道防线。
多源采集。强制要求预言机节点从多个独立的、付费的商业API获取数据,而非依赖单一免费数据源。
节点质押与惩罚。预言机节点需要质押代币才能提供服务。如果节点提交恶意或偏离共识的数据,其质押的代币将被罚没(Slashing)。这种经济激励机制确保了节点的诚实行为。
6.2.2 物联网数据的可信根
对于来自IoT设备的数据,必须确保数据在源头就是可信的。
硬件加密签名。在IoT设备中嵌入安全芯片(Secure Element),每一条发出的数据都附带设备私钥的加密签名。智能合约或预言机节点可以通过验证签名,来确认数据确实来自指定的、未被篡改的设备。
可信执行环境(TEE)。在更高级的IoT设备中,可以利用TEE技术(如Intel SGX, ARM TrustZone)创建一个隔离的、安全的计算环境,确保数据在采集和初步处理环节不被操作系统或恶意软件篡改。
6.2.3 异常数据剔除与审计
预言机网络在聚合数据时,会采用统计学方法(如中位数、trimmed mean)自动剔除明显的异常值。此外,所有上链的数据及其来源都应可供公开审计,一旦发现问题,可以追溯到具体的节点或数据源。
6.3 资金池的可持续性管理
保险的本质是风险共担,一个健康、可持续的资金池是模式能否长期运行的关键。
6.3.1 动态费率模型
保费不应是一成不变的。智能合约可以集成更复杂的精算模型,实现动态费率。
基于风险预测。连接到气候模型或宏观经济预测API,如果预测未来某段时间内风险概率上升,新投保的费率可以自动上调。
基于历史赔付。如果某个区域的赔付率持续走高,该区域的保费也会相应调整。
6.3.2 风险分层与再保险
对于可能引发巨额赔付的系统性风险(如大地震、特大洪水),单一资金池难以承受。
资金池分层(Tranching)。可以将资金池分为不同风险等级的层级。风险偏好高的投资者可以向高风险的“初级层”注资,获得更高收益,但首先承担损失;风险偏好低的投资者则注资于“高级层”,收益较低但更安全。
去中心化再保险。智能合约可以自动将其承保的部分风险,打包出售给去中心化的再保险协议(如Nexus Mutual, Etherisc)。当发生巨灾赔付时,再保险协议会承担一部分赔付责任,从而分散了单一保险池的风险。
6.4 法律合规与监管适应性
技术创新必须在现有的法律框架内运行。
智能合约的法律效力。目前,智能合约在多数司法管辖区内的法律地位尚不明确。需要通过“代码+法律文本”结合的方式,将智能合约作为传统法律合同的技术执行附件,以确保其合规性。
KYC/AML集成。为了防止洗钱等非法活动,保险平台需要集成身份验证流程。可以利用去中心化身份(DID)和可验证凭证(VC)等新兴技术,在保护用户隐私的前提下,完成合规审查。
监管沙盒。鼓励保险科技公司与监管机构合作,在“监管沙盒”环境中试点和测试这些创新产品。这有助于监管机构了解技术细节,并逐步制定出适应新技术发展的监管政策。
💠 七、 未来展望
%20拷贝-rsli.jpg)
RDA与参数化保险的融合,正处在爆发的前夜。随着相关技术的成熟和基础设施的完善,其应用边界将不断拓展。
应用领域的横向扩展。除了农业和供应链,该模式将渗透到更多领域。
贸易信用保险。当交易对手的支付系统API报告违约或延迟支付时,自动触发赔付。
商业中断保险。当电网公司的API数据显示某商业区停电超过8小时,自动赔付给该区域的商户。
航班延误险。早已是成熟应用,未来将更加去中心化和自动化。
与DeFi的深度融合。保险产品本身将变得更加“可组合”。一份参数化保单(以NFT形式存在)可以在DeFi市场上被交易、抵押、拆分和组合,衍生出更复杂的金融产品,进一步提升资本效率。
DAO驱动的社区保险。未来可能会出现由社区成员共同管理资金池和制定规则的去中心化自治组织(DAO)保险平台。社区成员共同承担风险,也共享收益,实现真正意义上的“相互保险”。
技术的进步,特别是数据采集的精度、预言机网络的安全性以及跨链技术的互操作性,将持续为这一领域注入新的活力,有望培育出一个千亿级的全新保险市场。
结论
RDA与参数化保险的深度耦合,通过区块链、智能合约、物联网和预言机等技术的协同作用,为应对气候灾害和供应链中断等复杂风险,提供了一个客观、自动、透明且低成本的解决方案。它并非对传统保险的简单替代,而是一次彻底的范式升级。它用代码的确定性取代了流程的不确定性,用数据的客观性取代了评估的主观性。
这种模式不仅解决了传统保险业在效率、成本和信任方面的核心痛点,更通过增强资产的金融属性和推动普惠金融,极大地提升了实体经济面对极端风险时的韧性。尽管在基差风险、数据安全和法律合规等方面仍面临挑战,但随着优化机制的不断完善,它无疑代表了数字时代保险创新最具颠覆性和前景的变革方向。
📢💻 【数实汇锐评】
这不是保险的“互联网+”,而是基于信任重构的底层革命。它将风险管理从滞后的补偿,升级为实时的、可编程的经济稳定器,代码正在重写风险的定义。