【理论前沿】RDA组织重构与人才画像:CDAO上位,RDA运营中台如何融入金融主航道
【摘要】数据战略正从治理转向经营。以CDAO为核心,构建RDA运营中台与金融生态,是数据资产融入金融主航道的关键路径,这要求组织、技术与人才的全方位重构。
%20拷贝-JcmK.jpg)
引言
数据要素市场的发展,正悄然进入下半场。上半场的主题是“治理”,我们讨论合规、标准、质量与安全。这些工作构筑了地基,但地基之上若无建筑,其价值终究有限。下半场的主题是“经营”,核心议题是如何将数据这一新型生产要素,真正转化为可计价、可流通、可融资的资产,深度融入国民经济循环。
真实数据资产(Real Data Asset, RDA)模式的出现,为这一历史性跨越提供了清晰的工程蓝图。它不再是空泛的概念探讨,而是通过技术手段将实体资产的运营数据进行可信封装,使其具备了金融属性。然而,蓝图的实现,依赖于企业内部组织形态、技术平台与人才结构的深刻变革。传统的IT部门或数据治理办公室,其组织定位与能力模型,已无法承载数据资产金融化的复杂使命。
本文将从首席架构师的视角,剖析企业在RDA浪潮下,应如何进行组织重构与能力建设。我们将深入探讨首席数据资产官(CDAO)的角色定位,RDA运营中台的技术架构,以及支撑这一切运转的复合型人才画像。这不仅是一次技术升级,更是一场围绕数据价值实现的商业模式与组织范式的革命。
💠 一、 战略跃迁:从数据治理到资产经营的范式革命
%20拷贝-rrfd.jpg)
企业对数据的认知,正在发生根本性的转变。过去,数据被视为业务的副产品,数据部门是典型的成本中心,其首要职责是保障数据安全与合规,服务于内部运营优化。如今,数据被提升至企业“第二增长曲线”的核心战略资产高度,数据部门必须进化为直接创造价值的利润中心。
1.1 时代背景:数据要素市场的“下半场”
驱动这一转变的力量来自两个方面,政策引导与市场需求。
政策层面,国家密集出台相关文件,从顶层设计上为数据资产化铺平了道路。“数据二十条”明确了数据资源持有权、数据加工使用权和数据产品经营权“三权分置”的产权结构,解决了数据归属的核心难题。财政部印发的《企业数据资源相关会计处理暂行规定》,则打通了数据资产“入表”的最后一公里。这意味着,数据资产首次获得了与土地、设备同等的会计地位,能够被计入企业财务报表,直接影响企业估值。
市场层面,实体企业,特别是中小企业,长期面临融资难、融资贵的困境。传统金融风控依赖历史财务数据和抵押物,难以评估企业的真实运营状况和未来增长潜力。RDA模式通过将企业的实时运营数据(如物流、仓储、生产、能耗等)转化为可信资产,为金融机构提供了一个全新的、动态的信用评估维度。这不仅能盘活企业沉睡的数据资源,更能为其开辟全新的融资渠道。
1.2 核心理念转变:从成本中心到利润中心
数据部门的身份升级,是这场范式革命中最具标志性的变化。传统的首席数据官(CDO)或数据治理委员会,其工作成果往往难以量化,KPI多围绕数据质量提升率、数据标准覆盖率等过程指标。这导致数据部门在企业内部话语权有限,资源投入也相对保守。
向“数据资产经营”转型,意味着数据部门的定位必须从后台支撑转向前台价值创造。其核心目标不再是管好数据,而是用好数据,实现数据资产的保值增值。这一转变要求数据部门建立一套全新的价值衡量体系,其KPI应直接与业务成果挂钩,例如:
数据资产收益率(RODA):通过数据资产实现的直接收入或成本节约。
数据资产融资规模:以数据资产为底层获得的融资总额。
数据资产周转率:数据资产在交易、融资等活动中的流转效率。
这种以经营结果为导向的理念,将倒逼数据部门从技术视角转向业务视角、金融视角,主动思考如何将数据与业务场景、金融产品深度融合。
1.3 RDA模式的破局意义
上海数据交易所推出的RDA模式,为数据资产经营提供了可行的技术与业务框架。其核心思想在于“数实融合”,即不交易原始数据,而是将承载实体经济活动的运营数据,通过技术手段封装成标准化的资产包进行流通。
RDA的精髓在于解决了数据资产化的两大核心痛点。
确权与合规:通过物联网(IoT)设备从源头保证数据真实性,利用区块链技术进行存证,确保数据不可篡改、全程可追溯。这在技术上固化了数据的权属关系,并满足了“原始数据不出域”的合规要求。
估值与信任:RDA封装的是反映企业经营活动的连续性数据流,而非静态的数据集。金融机构可以通过分析这些数据,动态评估企业的履约能力和经营风险,从而建立起基于数据的信任机制。这使得数据资产的价值评估不再是空中楼阁,而是有了坚实的实体经济锚点。
RDA模式的出现,标志着数据资产化正式从理论探讨进入了工程实践阶段。它为企业如何系统性地重构组织、打造平台、组建团队,指明了清晰的方向。
💠 二、 组织重构:CDAO引领下的三驾马车
为了承接数据资产经营的战略使命,企业必须对现有组织架构进行外科手术式的改造。这套新架构的核心,是设立首席数据资产官(CDAO),并围绕其建立三大核心职能板块,形成一套集管理、运营、金融于一体的“三驾马车”体系。
2.1 CDAO的崛起与定位
CDAO(Chief Data Asset Officer)是CDO(Chief Data Officer)的进化形态。如果说CDO是数据的“大管家”,那么CDAO就是数据的“基金经理”。其角色定位发生了根本性变化。
CDAO不再是CIO的下属或技术干部,而应是与CFO、CTO平级的核心高管,直接向CEO或董事会汇报。他必须成为公司数据资产价值与风险的第一责任人,其视野不能局限于技术实现,而必须覆盖法律、财务、金融与市场。
CDAO的核心职责可概括为以下四点:
制定资产化战略:规划公司数据资产的总体盘点、分类、封装和价值实现路径。
统筹标准与合规:建立符合会计准则、监管要求和市场惯例的数据资产化标准体系,确保全流程合法合规。
驱动平台建设:主导RDA运营中台的规划与建设,确保技术平台能够支撑资产化业务的全部需求。
对接金融市场:作为公司数据资产的“首席路演官”,负责与银行、券商、交易所等外部金融机构沟通协作,推动数据资产的融资与交易。
下表清晰对比了CDO与CDAO在角色定位上的差异。
2.2 核心职能板块一:数据资产管理部
这是CDAO麾下的“规则制定者”和“资产管家”。该部门负责将原始的数据资源,按照严格的标准,转化为符合财务和法律定义的“资产”。其工作直接决定了数据资产能否顺利“入表”并获得市场认可。
2.2.1 资产标准与分类定级
该团队的首要任务是与财务、法务部门协作,建立一套企业内部的数据资产化标准体系。这套体系需要回答几个关键问题:
准入标准:什么样的数据资源有资格被认定为数据资产?(例如,必须与核心经营活动相关、可带来经济利益流入、成本可计量等)
分类体系:如何对数据资产进行分类?(例如,按业务线、按数据类型、按价值等级)
定级模型:如何评估数据资产的成熟度和价值潜力,将其划分为不同等级?
2.2.2 确权与合规审查
数据资产的确权是其合法流通的前提。该团队需要建立一套数据资产确权流程,清晰界定企业在各个数据资产上的权利(如持有权、使用权、经营权),并形成完整的权属证明材料。同时,他们还需对数据资产的采集、处理、封装全过程进行合规审查,确保符合《网络安全法》、《数据安全法》、《个人信息保护法》等法律法规要求。
2.2.3 资产入表与价值审计
这是连接数据与财务的关键环节。该团队需主导数据资产的入表工作,包括成本归集、价值评估、账务处理等。他们需要与外部会计师事务所、资产评估机构紧密合作,确保数据资产的会计处理方式合规、公允,能够经受住严格的审计考验。
2.3 核心职能板块二:RDA运营中台
如果说数据资产管理部是“立法机构”,那么RDA运营中台就是“行政与执行机构”。它是整个数据资产经营体系的技术心脏,负责将符合标准的数据资源,通过一系列技术流程,转化为可交易、可融资的标准化RDA产品。这个中台是“数据-资产-金融”流转的核心枢纽。
该中台的功能覆盖了RDA的全生命周期,从源头采集到最终的金融对接。其核心能力模块将在第三部分详细展开。
2.4 核心职能板块三:金融合作与资本运作部
这是CDAO麾下的“市场先锋”与“产品经理”。该部门负责打通数据资产与金融市场的连接,将封装好的RDA产品,设计成符合市场需求的金融工具,并最终实现资本的注入。
2.4.1 金融产品设计
该团队的核心工作是将标准化的RDA产品,结构化设计为各类金融工具。这需要深厚的金融工程能力。常见的产品形态包括:
数据信托:将数据资产的收益权设立为信托产品,面向合格投资者发售。
数据资产质押融资:以RDA作为抵押物,向银行等金融机构申请贷款。
数据资产证券化(ABS):将一批同质化的RDA汇集成资产池,以此为基础发行资产支持证券。
2.4.2 金融渠道对接
该部门需要建立并维护与各类金融机构的合作关系。他们是企业数据资产对外沟通的窗口,需要用金融机构听得懂的语言,清晰阐述RDA的资产质量、风险收益特征和风控措施。对接的机构类型包括:
商业银行:主要开展质押融资、供应链金融等业务。
证券公司/投行:主导ABS、REITs等证券化产品的设计与发行。
信托公司/资管公司:合作设计和发行数据信托等非标产品。
数据交易所:负责RDA产品的登记、挂牌、信息披露与交易。
2.4.3 市场运营与风险管理
资产发行后,工作并未结束。该团队还需负责存续期管理,包括定期进行信息披露、监控底层资产运营状况、管理二级市场流动性等。同时,他们也需要建立一套面向金融场景的风险控制体系,对市场风险、信用风险、操作风险进行持续监控与预警。
这三大职能板块,在CDAO的统一领导下,各司其职、紧密协同,形成了一个从资产定义、技术实现到市场变现的完整闭环。
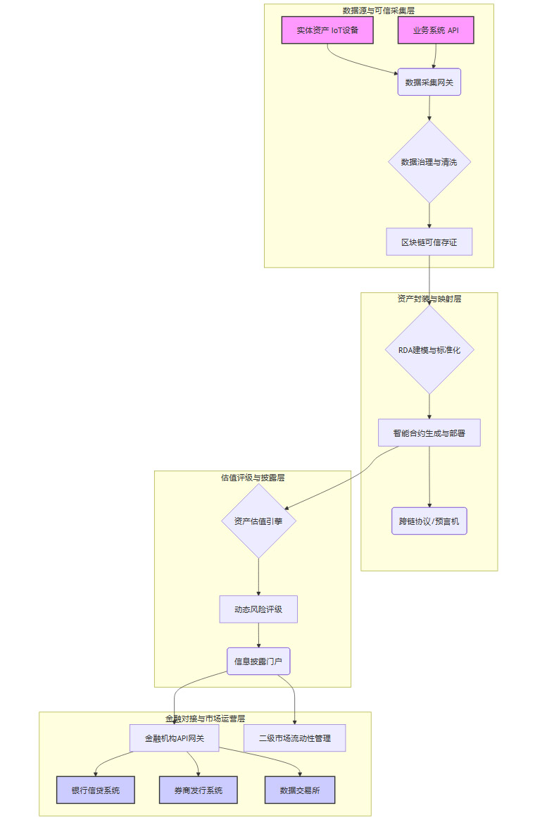
💠 三、 技术架构:RDA运营中台的全生命周期支撑
%20拷贝-ibxc.jpg)
RDA运营中台是数据资产化的技术底座。它的设计理念必须超越传统的数据仓库或数据湖,它不是一个单纯的数据存储和分析平台,而是一个面向金融交易的资产生产与管理系统。其架构设计必须兼顾数据的可信度、资产的标准化、流程的自动化以及接口的开放性。
3.1 总体架构设计
一个典型的RDA运营中台可以被划分为四个核心层次,自下而上分别是数据源与可信采集层、资产封装与映射层、估值评级与披露层、金融对接与市场运营层。每一层都由相应的技术组件和业务流程构成。
我们可以用一个流程图来清晰地展示这个分层架构。

下面我们对各层级的关键技术进行详细拆解。
3.2 数据源与可信采集层
这一层是RDA资产质量的源头保障,核心目标是确保入库数据的真实性、完整性和连续性。
3.2.1 物联网与边缘计算
对于依赖实体资产运营的数据(如物流车辆、仓储设备、生产线),必须通过部署可信的IoT设备进行源头采集。这些设备需要具备防篡改能力,并结合边缘计算技术,在数据产生地进行初步的清洗和加密,防止数据在上传过程中被污染。例如,为冷链运输车安装的温湿度传感器,其数据应在本地加密签名后,再通过安全通道上传至平台。
3.2.2 区块链可信存证
所有经过治理的原始数据,在上链封装前,都应将其**数据哈希(Hash)**上传至区块链进行存证。这并非将原始数据本身存储在链上,而是利用区块链的不可篡改和可追溯特性,为每一条数据的“出生”和“经历”提供一个无法否认的证明。这为后续的司法审计和权属纠纷处理提供了坚实的技术基础。联盟链因其高性能和权限可控,是当前该场景下的主流选择。
3.3 资产封装与映射层
这一层是中台的核心加工车间,负责将原始数据转化为标准化的、可在链上流转的数字资产。
3.3.1 RDA数据建模
这是将业务数据转化为金融资产的关键一步。需要根据不同的业务场景,设计标准化的RDA数据模型(Data Schema)。例如,一个“仓储物流RDA”,其模型可能包含每日进出库量、平均库存周转天数、库内温湿度达标率等一系列结构化指标。标准化的模型,使得不同来源的同类资产具有了可比性,是后续进行规模化评估和交易的前提。
3.3.2 智能合约与资产上链
每个RDA产品都应对应一个部署在区块链上的智能合约。这个合约不仅记录了资产的基本信息(如权属、期限、数据模型),更重要的是,它定义了该资产全生命周期的业务规则,例如:
数据更新机制:如何定期将新的运营数据更新至资产包。
价值计算逻辑:调用估值模型的接口,动态更新资产价值。
收益分配规则:如果资产产生收益,如何自动分配给相关方。
违约处置条款:在特定条件下(如连续多日未上传数据),自动触发风险预警或处置流程。
通过智能合约,RDA的管理从人工操作升级为代码自动执行,极大地提升了效率和透明度。
3.3.3 跨链技术与Web3生态兼容
为了提升RDA的流动性,中台架构在设计之初就应考虑跨链能力。这意味着RDA不仅能在一条特定的联盟链上流转,未来还有可能通过跨链桥(Cross-chain Bridge)等技术,映射到以太坊等主流公链上,与更广泛的DeFi(去中心化金融)生态和RWA(真实世界资产)赛道接轨。这为RDA的全球化流通和多币种结算预留了技术接口。
3.4 估值评级与披露层
这一层是建立市场信任的关键,目标是让金融机构和投资者能够“看得懂、算得清、信得过”RDA的价值。
3.4.1 混合式估值引擎
数据资产的估值是一个世界性难题,单一的估值方法难以适用。中台需要构建一个混合式的估值引擎,综合运用多种模型:
成本法:核算数据资产的采集、治理、存储、合规等历史成本。适用于入表初期。
收益法(DCF):预测数据资产在未来能够带来的现金流(如提升效率、降低成本、直接销售),并进行折现。这是金融市场最认可的核心估值方法。
市场法:参考市场上类似数据资产的交易价格。这需要一个相对活跃的二级市场作为支撑。
估值引擎应能根据资产类型和所处阶段,动态调整不同模型的权重。
3.4.2 动态风险评级
与传统资产不同,RDA的价值和风险是动态变化的。中台必须建立一套动态风险评级系统,持续监控底层数据的质量和稳定性。例如,系统可以设置预警阈值,当发现数据上传中断、数据异常波动或与历史模式严重偏离时,自动下调资产的信用评级,并通知相关方。
3.4.3 标准化信息披露
信任来自于透明。中台需要提供一个信息披露门户,面向监管机构、投资者和评级机构,提供类似上市公司财报和招股说明书的标准化信息。披露内容应包括:
资产基础信息:底层实体资产介绍、数据采集方式、权属证明等。
历史运营数据:关键指标的历史表现图表与分析。
估值报告:详细说明估值方法、关键假设和计算过程。
风险揭示:明确告知该资产可能面临的业务风险、技术风险和市场风险。
3.5 金融对接与市场运营层
这是中台价值实现的最后一公里,负责将封装、估值好的RDA产品,无缝对接到外部金融系统中。
3.5.1 开放API网关
中台必须提供一套标准化的、安全的API(应用程序接口)网关。金融机构可以通过这些API,以程序化的方式实现以下功能:
资产信息查询:获取RDA的实时估值、风险评级和信息披露报告。
融资申请与审批:在线提交质押融资申请,中台自动返回资产核验结果。
投后管理:持续获取已投资产的运营数据,进行动态风控。
3.5.2 交易撮合与流动性支持
对于需要在数据交易所挂牌交易的RDA产品,中台还应具备交易支持功能。这可能包括与交易所的交易系统进行对接,支持订单管理。在更成熟的阶段,中台甚至可以引入做市商机制,为特定的RDA产品提供基础的流动性,提升其市场活跃度。
通过这四个层次的精密设计与协同工作,RDA运营中台将数据资源转化为金融资产的全过程,从一个充满不确定性的人工流程,改造为一个高度自动化、标准化、透明化的工业级生产线。
💠 四、 生态协同:构建“数—资—金”的价值联盟
RDA融入金融主航道,绝非企业单打独斗可以完成的闭门造车。它本质上是一种新型的金融活动,其成功依赖于一个分工明确、风险共担、利益共享的多方价值生态。企业作为资产的“生产者”,必须主动走出去,与金融市场的各个关键角色建立紧密的合作关系,共同构建一个从数据到资产,再到资本的完整价值链,即“数—资—金”联动机制。
4.1 生态的必然性:专业分工与风险隔离
单一企业无法独立完成RDA的金融化,原因在于其固有的能力边界和风险属性。
能力边界:一家实体企业,其核心竞争力在于产业运营,而非金融产品设计、证券发行或市场承销。强行包揽所有环节,不仅效率低下,而且极易产生操作风险。
风险隔离:金融活动天然伴随着信用风险、市场风险和流动性风险。通过引入银行、券商等专业的金融机构,可以将不同类型的风险,有效地转移和分散给最擅长管理该风险的主体,从而保护资产发行方自身。
信任背书:由持牌金融机构、权威数据交易所等第三方参与,能够为RDA提供强有力的市场背书,显著提升其在投资者眼中的公信力。
因此,构建一个开放的生态系统,是RDA走向规模化、市场化的必由之路。
4.2 价值联盟中的核心角色与职责
在这个价值联盟中,每个参与方都扮演着不可或缺的角色。他们的职责分工明确,共同构成了一个高效的协作网络。
4.3 跨境流通:RDA的全球化想象空间
当RDA在国内市场逐步成熟后,其下一个发展方向必然是跨境流通。以上海和香港的合作为例,探索“境内确权、境外流通”的模式,将为RDA打开巨大的增量市场。
这其中蕴含着巨大的机遇,也伴随着技术和规则上的挑战。
机遇:
对接全球资本:吸引境外低成本资金,为国内实体企业提供更多元化的融资选择。
多币种结算:支持以美元、港币等进行资产交易和结算,便利国际贸易和投资。
提升人民币资产吸引力:将人民币计价的数据资产推向国际市场,是人民币国际化的一个创新路径。
挑战:
数据跨境合规:如何在满足境内数据安全法规的前提下,向境外投资者进行必要的信息披露,是核心的法律难题。RDA“原始数据不出域”的特性为此提供了解决方案。
技术标准对接:需要建立境内联盟链与境外主流公链之间的跨链互操作协议,确保资产安全、高效地转移。
法律与监管协同:需要两地监管机构在资产认定、投资者保护、争端解决等方面达成共识,建立协同监管机制。
尽管挑战重重,但RDA的跨境流通是数据资产作为一种新型全球性资产的必然趋势。在架构设计之初就预留相关接口,将使企业在未来的国际竞争中占据先机。
💠 五、 人才画像:RDA时代的“四位一体”复合型团队
%20拷贝-fzmk.jpg)
先进的组织架构和技术平台,最终需要由人来驾驭。RDA的成功,高度依赖于一支跨界复合型的人才队伍。这支队伍的成员,必须能够流利地使用技术、金融、法律和商业四种语言。传统的单一职能型人才,已无法胜任这项复杂的工作。企业需要围绕RDA业务,构建一个“四位一体”的核心能力模型。
5.1 总体要求:跨界思维与学习能力
RDA团队的成员,无论其主要背景是什么,都必须具备两个共性特质:
T型知识结构:在一专多能的基础上,对自己专业领域之外的知识(金融、法律、技术)有足够深入的理解,能够与其他角色进行无障碍沟通。
快速学习能力:数据资产是一个全新的领域,政策、技术、市场模式都在快速迭代。团队成员必须保持高度的学习敏锐性,持续更新自己的知识库。
5.2 角色一:法务/合规专家 (The Guardian)
这是RDA业务的“守护者”和“红线划定者”。在数据资产领域,合规是“1”,其他所有业务都是后面的“0”。没有合规,一切价值创造都无从谈起。
核心使命:确保RDA全生命周期合法合规,构建坚实的法律与风控防线。
关键职责:
主导数据资产的确权工作,设计产权界定方案。
审查数据采集、处理、交易流程,确保符合数据安全与个人信息保护法规。
设计金融产品的合规框架,对接金融监管机构。
起草和审核所有相关的法律合同与协议。
建立数据资产的风险识别、评估和应对机制。
能力画像:
精通《数据安全法》、《个人信息保护法》、《网络安全法》。
熟悉《信托法》、《证券法》等金融领域法律。
具备数据合规项目(如GDPR、CCPA)的实战经验。
拥有将法律条款转化为产品需求和技术规则的能力。
协作接口:与数据工程团队定义合规技术要求,与金融产品团队设计合规的产品结构。
5.3 角色二:数据工程与架构师 (The Builder)
这是RDA资产的“工程师”和“质量检验员”。他们负责将虚无缥缈的数据,构建成坚实、可信、高质量的技术实体,是整个RDA价值链的工程底座。
核心使命:构建稳定、高效、可信的RDA运营中台,保障作为底层资产的数据质量。
关键职责:
设计和实施高质量的数据采集方案(特别是IoT场景)。
建立数据治理体系,包括数据标准、数据质量监控和数据血缘追踪。
负责RDA的数据建模和标准化封装。
主导区块链、智能合约等技术的选型与开发。
构建开放、安全的API体系,支撑与外部生态的连接。
能力画像:
精通数据仓库、数据湖、数据中台等大数据技术栈。
具备丰富的物联网数据处理和边缘计算经验。
深入理解至少一种主流区块链技术(如Hyperledger Fabric, FISCO BCOS)。
具备智能合约开发能力(如Solidity, Go)。
拥有大型分布式系统的架构设计和运维经验。
协作接口:与法务团队落实技术层面的合规要求,与金融工程团队对接,为其提供高质量的数据输入。
5.4 角色三:金融工程师 (The Designer)
这是RDA价值的“精算师”和“产品设计师”。他们负责将技术上可信的数据资产,翻译成金融市场能够理解和接受的语言,并将其设计成具有吸引力的投资标的。
核心使命:对RDA进行公允估值和结构化设计,打通从资产到证券的“惊险一跃”。
关键职责:
建立和维护数据资产的估值模型。
设计资产证券化(ABS)等结构化金融产品的交易结构。
进行现金流预测、压力测试和风险定价。
撰写产品说明书中的金融模型和风险分析部分。
与评级机构沟通,获取理想的信用评级。
能力画像:
拥有金融工程、数量金融等相关专业背景。
精通资产定价模型(如DCF)、风险计量模型(如VaR)。
具备资产证券化(ABS/MBS)产品的设计经验。
熟练使用Python/R/Matlab等工具进行量化分析和建模。
深刻理解金融市场的运作规则和投资者偏好。
协作接口:向产品运营团队解释产品设计逻辑,向外部金融机构路演产品价值。
5.5 角色四:产品与市场运营 (The Promoter)
这是RDA产品的“市场推广官”和“流动性管理者”。他们负责将设计好的产品推向市场,并确保其在存续期内平稳运行,最终实现价值闭环。
核心使命:负责RDA产品的发行、交易与全生命周期管理,最大化资产的流动性与市场价值。
关键职责:
进行市场需求分析,定义RDA产品的目标客群。
制定产品的发行策略、定价策略和营销计划。
管理与银行、券商、交易所等渠道的关系。
负责产品存续期的信息披露和投资者关系维护。
监控二级市场交易情况,探索流动性管理策略。
能力画像:
具备金融产品经理或基金经理的相关经验。
深刻理解B端市场,特别是金融机构的采购决策流程。
拥有出色的沟通、谈判和项目管理能力。
对市场动态有敏锐的洞察力。
熟悉交易所的上市和交易规则。
协作接口:将市场反馈传递给金融工程和数据工程团队,驱动产品迭代。
这四类人才,共同构成了一个能力互补、职责清晰的战斗单元。企业在组建团队时,应避免单一背景的人才扎堆,而应有意识地打造这种多元化的复合型结构。
💠 六、 落地机制:从蓝图到现实的执行路径
战略、组织、平台和人才都已清晰,最后一步是如何将这幅宏伟的蓝图,一步步转化为可执行的行动计划。一个务实的落地机制,应遵循“试点先行、逐步推广”的原则,并通过清晰的治理结构和考核体系来保障执行效果。
6.1 三步走实施路线图
对于大多数企业而言,RDA转型不可能一蹴而就。建议采用分阶段实施的策略,稳扎稳打。
第一阶段:内部试点与能力验证 (6-12个月)
目标:完成从0到1的突破,验证RDA模式在技术和业务上的可行性。
关键行动:
任命项目负责人(准CDAO),组建一个精干的虚拟项目组。
选择1-2个数据基础好、业务场景清晰的业务线作为试点。
建设MVP(最小可行产品)版本的RDA运营中台,跑通数据采集、封装、存证、估值的核心流程。
完成首个数据资产的内部“入表”模拟。
第二阶段:单点突破与市场验证 (12-24个月)
目标:成功完成首单RDA金融产品(如质押融资),打通与金融机构的连接。
关键行动:
正式设立CDAO职位和核心团队。
与1-2家有创新意愿的银行或券商建立深度合作关系。
针对金融机构的需求,对RDA产品进行标准化打磨。
成功发行首单产品,获得市场的第一笔资金。
复盘首单经验,固化流程和标准。
第三阶段:规模化复制与生态构建 (24个月以后)
目标:将RDA模式推广到公司更多业务线,并成为一项常规的资本运作手段。
关键行动:
完善RDA运营中台,使其具备服务多业务线、多资产类型的平台化能力。
拓展合作的金融机构网络,探索ABS等更复杂的金融产品。
积极参与数据交易所的挂牌交易,提升资产流动性。
建立常态化的人才培养和引进机制。
6.2 治理结构与流程再造
为了保障RDA业务的顺利推进,需要建立新的跨部门协作机制。
设立数据资产管理委员会:由CDAO牵头,成员包括CFO、CTO、法务负责人和核心业务线负责人。该委员会是公司数据资产的最高决策机构,负责审批重大资产化项目、审定估值报告、决策金融合作。
建立联合风控机制:与合作的金融机构共同成立“联合产品与风控委员会”,定期沟通底层资产状况,协商风险处置预案,实现风险共管。
重塑财务与审计流程:将数据资产纳入全面的预算管理、财务核算和内部审计流程,确保其管理方式与传统资产保持一致的严谨性。
6.3 考核体系(KPI)的变革
驱动组织转型的最有力工具,是考核体系。必须将CDAO及其团队的KPI,从传统的IT或数据治理指标,彻底转变为经营性指标。
这种转变,将引导整个团队将工作重心聚焦于价值创造,而非仅仅是完成技术任务。
结论
从“数据治理”到“数据资产经营”,不是一次简单的部门更名或系统升级,而是一场深刻的企业战略转型。它要求企业在认知、组织、技术、生态和人才五个维度上进行系统性的重构。
设立CDAO,是这场变革的组织信号弹。它确立了数据资产在企业中的战略地位。构建RDA运营中台,是这场变革的技术发动机。它为数据转化为金融资产提供了标准化的生产线。融入金融生态,是这场变革的价值放大器。它将企业的内部数据资源,接入了外部资本的汪洋大海。而打造复合型人才团队,则是驱动这一切运转的根本保障。
这条路充满挑战,需要长期的投入和持续的探索。但对于渴望在数字经济时代建立核心竞争力的企业而言,这不仅是一道选择题,更是一道必答题。率先完成这场转型的企业,将不仅仅是拥有了数据,而是真正拥有了驾驭数据创造价值的能力,从而在未来的竞争中,占据最有利的航道。
📢💻 【数实汇锐评】
RDA的成败,不在技术炫技,而在组织重构。CDAO若沦为技术主管,则项目必败。真正的挑战是打造一支能无缝切换金融、法务和代码三种语言的团队。技术是船,组织与人才是舵和帆。