RWA的“乐高”进化:从单一资产到“结构化产品”的链上革命
【摘要】RWA投资正从单一资产的“散装”模式,进化为多资产打包、风险分层的“精装”结构化产品。这是市场走向成熟、吸引机构资金的关键一步。

引言
现实世界资产(Real World Asset, RWA)的链上化叙事,已经走过了最初的概念普及阶段。市场关注点不再是“能否上链”,而是“如何更高效、更安全、更大规模地在链上进行价值流转”。在这个背景下,一场深刻的结构性变革正在发生。
早期的RWA实践,更像是将现实世界的一砖一瓦(一份私人信贷、一栋房产的部分所有权)直接搬运上链。这种“散装”模式虽然直观,但暴露了诸多局限性,例如资产流动性差、风险高度集中、难以满足机构投资者复杂的配置需求。
现在,我们正见证RWA的“乐高”式进化。从业者不再满足于搬运单一的积木块,而是开始将这些积木块(单一RWA)组合、拼接,搭建成设计精巧、功能明确的“结构化产品”。这标志着RWA市场正从简单的资产数字化,向复杂的链上资产管理和金融工程迈进。 这次进化并非简单的产品迭代,它是一场由智能合约驱动的、对传统金融产品发行、管理与清算流程的底层重构。
本文将从技术架构、产品形态、核心优势、风险矩阵及设计原则等多个维度,系统性拆解RWA结构化产品的实现逻辑与未来图景。
🔮 一、RWA结构化产品的内涵与技术架构
%20拷贝.jpg)
RWA结构化产品,本质上是一种链上合成资产。它通过金融工程技术,将一个或多个RWA资产打包形成资产池,随后对该资产池的现金流和风险进行重新分配,创造出具有不同风险收益特征的、可供不同投资者认购的代币化证券。
1.1 核心构成要素
一个完整的RWA结构化产品,其技术与法律架构通常包含以下四个核心组件。
资产池 (Asset Pool)
资产池是结构化产品的基础。它可以由同质化资产(如多笔美国国债)或异质化资产(如来自不同行业和地区的私人信贷、应收账款、房地产租金收益权)构成。资产池的质量和多样性,直接决定了最终产品的风险基底和收益上限。特殊目的载体 (Special Purpose Vehicle, SPV)
SPV是连接链下资产与链上代币的关键法律实体。现实世界的资产所有权或收益权,首先被转移至一个专为此次发行设立的、具有破产隔离特性的SPV中。SPV在法律上持有这些资产,并以此为基础在链上发行代币。SPV的存在,确保了即使原始资产持有人破产,资产池内的资产也不会被追索,从而保护了代币持有者的权益。分层 (Tranching)
分层是金融工程的核心环节。它将资产池产生的现金流(如利息、本金、租金)的分配顺序和风险承担顺序进行划分,形成不同等级的份额(Tranche)。常见的分为优先级(Senior)、中间级(Mezzanine)和劣后级(Junior/Equity)。这种设计满足了不同风险偏好的投资者。智能合约 (Smart Contract)
智能合约是RWA结构化产品在链上实现的执行中枢。它将资产管理、现金流分配、违约处理、治理投票等所有业务逻辑代码化,并部署在区块链上自动执行。智能合约的引入,实现了传统金融中需要大量人力和中介机构才能完成的复杂流程的自动化、透明化和去信任化。
1.2 “散装”到“精装”的模式对比
为了更清晰地理解这场进化,我们可以通过下表对比单一资产RWA与结构化产品RWA的核心差异。
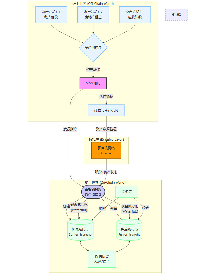
1.3 整体架构流程图
RWA结构化产品的生命周期,从链下资产的汇集到链上代币的清算,构成了一个完整的闭环。其典型的技术与业务流程可以通过下图清晰展示。

这个流程清晰地展示了法律、数据、资产和价值在链下与链上之间的交互与映射关系,是理解RWA结构化产品运作机理的关键。
🔮 二、核心产品形态深度解析
基于上述架构,市场上已经涌现出多种RWA结构化产品形态。其中,RWA CDO和RWA指数基金是最具代表性的两种。
2.1 RWA CDO (担保债务凭证)
担保债务凭证(Collateralized Debt Obligation, CDO)在传统金融中是一种成熟但又充满争议的产品。将其在链上实现,既复刻了其核心的风险转移功能,又通过区块链技术试图解决其透明度不足的顽疾。
2.1.1 产品逻辑
一个典型的RWA CDO产品,其构建逻辑如下:
资产汇集:协议方或发行方从多个渠道汇集上百份不同类型的债务资产,如中小企业贷款、供应链金融应收账款、消费信贷等,形成一个规模化、多元化的资产池。
风险分层:通过智能合约,将资产池的受偿权利进行切分,发行至少两种类型的代币。
优先级代币 (Senior Tranche):持有者拥有优先受偿权。资产池产生的任何现金回流,都将首先用于支付优先级代币的本息。其风险最低,收益稳定,类似于高等级债券。
劣后级代币 (Junior Tranche):持有者在优先级代币全部兑付完毕后,才能获得剩余的本金和收益。同时,资产池若发生违约损失,也由劣后级份额首先承担。其风险最高,但享有潜在的超额收益,类似于股权投资。
现金流瀑布 (Cashflow Waterfall):这是CDO的核心机制。所有进入资产池的现金流,都像瀑布一样,从最高层(优先级)开始向下流动,逐级满足兑付要求。智能合约确保了这一过程的自动、精确和强制执行。
我们可以用一个简化的Mermaid图来表示这个“瀑布”机制。

2.1.2 链上实现的优势与风险
优势:
透明度:资产池中的每一笔底层资产信息、还款状态、违约情况都可以被记录在链上,供投资者随时查阅,极大地改善了传统CDO因信息不透明而导致的“黑箱”问题。
自动化执行:复杂的“瀑布”分配逻辑由代码精确执行,杜绝了人为操作失误或道德风险,提升了清算效率。
风险警示:
RWA CDO的结构与引发2008年金融危机的产品高度相似。技术无法消除信用风险本身。 如果底层资产的尽职调查不充分、风险评估模型存在缺陷,或者出现“风险嵌套”(即用一个CDO的劣后级份额去购买另一个CDO),那么链上的高效清算机制甚至可能加速系统性风险的蔓延。必须借鉴历史教训,将严格的资产准入标准和风险隔离机制写入协议层。
2.2 RWA指数基金/ETF
如果说RWA CDO是为专业投资者设计的风险分层工具,那么RWA指数基金或ETF(交易所交易基金)则是面向更广泛投资者的、一键式分散化投资工具。
2.2.1 产品逻辑
指数编制:首先需要定义一个可追踪的RWA指数。例如,“全球Top 10城市商业地产租金收益指数”或“美国短期国债RWA指数”。该指数的成分资产是多个标准化的RWA代币。
基金构建:基金发行方按照指数的成分和权重,购买并持有一篮子对应的RWA代币,形成一个基金资产池。
ETF代币发行:基于该基金资产池,发行一种新的、可在二级市场自由交易的ETF代币。该代币的价格与基金资产净值(NAV)挂钩。
申购与赎回:投资者既可以在二级市场(如DEX)上买卖ETF代币,也可以通过“实物”申赎机制,用一篮子成分RWA代币来申购新的ETF份额,或将ETF份额赎回为一篮子成分RWA代币。
2.2.2 链上ETF与传统ETF的对比
链上RWA ETF在继承传统ETF优势的同时,也展现出其独特的架构特点。
目前,以链上美国国债为代表的RWA基金已经成为市场热点。例如,Ondo Finance的OUSG和Franklin Templeton的FOBXX,它们将高流动性、低风险的国债代币化,为DeFi世界提供了重要的“无风险利率”基准和稳定的价值储藏工具,这正是RWA指数基金化趋势的早期体现。
🔮 三、链上结构化的核心价值与技术基石
%20拷贝.jpg)
将结构化产品从传统金融的封闭系统迁移到区块链的开放网络上,其价值远不止于“数字化”。这是一次基于技术范式迁移的、对金融基础设施的根本性升级。
3.1 自动化与高透明度带来的信任重构
传统结构化产品的运作,高度依赖于发行商、评级机构、托管行、律师事务所等多方中介的信用背书。流程复杂、环节冗长,且充满了信息不对称。
链上结构化通过智能合约,将信任的根基从对“机构”的依赖,转移到对“代码”的依赖。
现金流分配自动化:前文提到的“瀑布”模型,由代码100%精确执行,消除了分配过程中的不确定性。
权限管理代码化:例如,可以通过集成KYC/AML协议,将投资者白名单直接写入合约,确保只有合规的地址才能交易特定份额的代币,实现“代码即合规”。
数据可追溯:从底层资产的每一次付息,到每一笔代币的转账,所有记录都永久保存在分布式账本上,可供任何人审计,实现了前所未有的透明度。
3.2 运营成本与交易效率的量级优化
根据行业研究,传统金融中发行一单结构化产品,中介费用可能占到总规模的几个百分点,且清算周期漫长。链上模式对此进行了颠覆性优化。
减少中介依赖:智能合约替代了大量后台管理、清算、审计的人工岗位,显著降低了持续的运营成本。有数据显示,使用稳定币进行链上结算,可将资金流转效率提升80%,操作成本降低65%。
分钟级结算:基于区块链的原子化交易特性,资产的交割与资金的支付(DVP)可以在一个交易区块内完成,将结算周期从“天”缩短至“分钟”甚至“秒”。
3.3 全球可及性与流动性的网络效应
区块链的无国界特性,为RWA结构化产品带来了前所未有的市场深度。
打破地域限制:一个在美国发行的、基于美国房地产的RWA产品,理论上可以被亚洲、欧洲的合规投资者无缝购买和交易,极大地扩展了潜在的资本池。
DeFi可组合性:标准化的RWA结构化代币(如ERC-20或其变体)可以像乐高积木一样,轻松接入全球的去中心化交易所(AMM)、借贷协议、衍生品平台。优先级份额可以作为优质抵押品进行借贷,劣后级份额可以用于构建杠杆策略,这为RWA资产注入了前所未有的链上流动性。
3.4 实时风控与动态治理的实现可能
链上环境为风险管理提供了新的工具箱。
实时资产监控:通过预言机,可以持续将链下资产的估值、现金流表现等关键数据同步到链上。智能合约可以设定监控阈值,例如,当资产池的整体抵押率低于某个水平时,自动触发预警或限制新的份额发行。
去中心化治理 (DAO):产品的关键参数调整、风险事件处理等,可以通过代币持有者组成的DAO进行投票治理。这使得产品的治理更加民主化,并能快速响应市场变化。
🔮 四、技术挑战与深层风险矩阵
尽管前景广阔,但RWA结构化产品的落地仍面临着法律、技术和金融逻辑层面的多重挑战。作为技术从业者,必须清醒地认识到这些风险,并将其作为系统设计的核心考量。
4.1 法律与合规的“最后一公里”
这是RWA领域最根本的挑战。链上代币的法律效力,完全取决于其背后的链下法律架构是否严谨。
权利穿透问题:代币持有者拥有的究竟是资产的“所有权”、“收益权”还是仅为一种“债权请求权”?这必须在SPV设立、信托协议和代币发行条款中被明确界定。一旦链下发生法律纠纷,链上记录能否被司法体系承认,是决定性的。
跨司法管辖区合规:一个全球可交易的RWA产品,必须同时满足不同国家和地区的证券法、反洗钱(AML)、投资者适当性管理等监管要求。这需要复杂的法律工程和技术实现(如基于地址标签的权限控制)。
4.2 系统性风险的链上传导
2008年的教训警示我们,金融创新工具可能成为风险的放大器。
风险嵌套与杠杆滥用:DeFi的高度可组合性是一把双刃剑。如果市场出现“RWA CDO的CDO”,或者允许对劣后级份额进行高倍杠杆的循环借贷,那么底层资产的一个微小波动,就可能通过链上协议的快速传导,引发大规模的连锁清算。
“慢风险”与“快清算”的错配:链下信用风险的暴露通常是缓慢的、滞后的(如一笔贷款逾期数月后才被确认为坏账)。但链上DeFi协议的清算却是瞬时的、程序化的。这种时间上的错配,可能导致市场在尚未充分消化坏消息时,就因价格预言机的更新而发生“闪电崩盘”。
4.3 预言机与外部数据源的可靠性
RWA结构化产品的智能合约,是“输入决定输出”的确定性程序。其决策高度依赖于预言机(Oracle)从链下喂入的数据。
数据源单点风险:如果用于评估资产价值或确认现金流的数据源是中心化的,或者容易被操纵,那么整个链上系统的安全性将岌岌可危。
数据延迟与失真:链下资产的公允价值评估并非高频行为。预言机如何在保证数据准确性的前提下,提供足够及时的价格更新,以匹配链上高频交易的需求,是一个巨大的技术挑战。
4.4 智能合约自身的安全壁垒
代码即法律,也意味着代码中的漏洞(Bug)就是法律的漏洞。
逻辑漏洞:复杂的现金流分配、权限管理逻辑,增大了代码出错的可能性。一个微小的计算错误,都可能导致数百万美元的资金分配错误。
可升级性与治理攻击:为了应对未来的不确定性,合约通常需要保留一定的可升级性。但这又带来了新的攻击面,例如,恶意方通过控制治理投票,升级合约以窃取资金。
为了直观地管理这些风险,我们可以构建一个风险与 mitigation 策略的矩阵。
🔮 五、面向未来的产品设计原则与工程实践
%20拷贝.jpg)
要构建一个稳健、合规且具备市场竞争力的RWA结构化产品,必须在设计之初就遵循一套系统性的工程原则。这不仅是技术选型的问题,更是对金融、法律和风险管理多重领域的深度整合。
5.1 资产池构建原则:多元化与数据穿透
资产池是所有上层建筑的基石,其质量决定了产品的生死。
多元化与低相关性:构建资产池的首要原则是分散化。这不仅指资产数量的多元,更重要的是资产类型、地域分布、行业属性和债务人信用的多元。理想状态下,应通过量化分析,选择相关性系数(Correlation Coefficient)较低的资产进行组合,以平滑单一资产违约带来的冲击。
数据穿透与标准化:必须建立一套标准化的数据框架,对每一笔入池的底层资产进行“穿透式”尽调和持续追踪。需要上链或通过可信预言机提供的数据至少应包括:资产ID、原始本金、利率、到期日、还款记录、抵押物信息(如有)、债务人信用评分等。缺乏可验证、高质量的数据,链上透明度就无从谈起。
5.2 法律与代码的同构性 (Legal-Code Isomorphism)
这是确保链上权利能够得到链下司法保障的核心。设计目标是让智能合约的逻辑,最大限度地镜像(mirror)链下签署的法律协议(如信托契约、SPV章程)。
权利的精确映射:法律文件需要明确定义代币代表的权利属性。智能合约则通过功能函数(如
claimDividend,vote,transfer)来执行这些权利。两者必须一一对应。争议解决机制:法律协议中应预设争议解决条款(如指定仲裁机构)。智能合约中也应包含相应的“暂停”(pause)或“冻结”(freeze)功能,以便在发生链下纠纷时,能够由授权的多签地址或治理DAO介入,暂停合约执行,等待法律裁决。
5.3 代币标准的选型与实现
选择合适的代币标准,是实现合规与功能性的技术前提。简单的ERC-20标准已无法满足RWA结构化产品的复杂需求。
ERC-1400标准族群是当前业界的优选。 它原生支持以下关键功能:
强制KYC/AML:可以检查交易对手方是否在白名单中,从而阻止非法转账。
文档附加:可以将法律文件(如招股说明书)的哈希值附加到代币上。
部分可替代性 (Partially-Fungible):可以根据不同的Tranche发行不同的代币,并在同一标准下管理。
强制转移:在特定法律情况下(如法院判决),授权发行方可以强制转移代币。
5.4 多重审计与安全纵深防御
安全是系统信任的基石,必须构建纵深防御体系。
智能合约审计:由至少两家独立的、声誉良好的安全公司进行交叉审计,并公开审计报告。
金融模型审计:聘请专业的金融工程师或咨询公司,对产品的分层逻辑、现金流模型、压力测试结果进行独立验证。
法律意见书:由合格的律师事务所出具法律意见书,确认整个产品架构的合规性。
链下资产审计:定期由四大会计师事务所等第三方机构,对SPV持有的链下资产进行实地审计,并发布资产证明(Proof of Reserves)报告。
5.5 全链路数字化与生命周期管理
一个健壮的系统,需要对RWA结构化产品的整个生命周期进行数字化管理。

这个流程中的每一步,都应有对应的数字化工具和智能合约模块进行支持,确保流程的顺畅、透明和高效。
5.6 应急治理与可升级性设计
系统必须具备应对“黑天鹅”事件的能力。
熔断机制 (Circuit Breaker):在合约中内置紧急制动功能。例如,当预言机价格在短时间内发生极端波动,或监测到大规模的异常提款时,合约可以自动暂停关键功能,为人工介入争取时间。
时间锁 (Timelock):所有关键的合约升级或参数修改,都必须经过一个时间锁合约。这意味着任何变更提案在社区投票通过后,并不会立即生效,而是会有一个公示期(如48小时)。这给了社区足够的时间来审查变更,并在发现恶意行为时采取行动(如撤出资金)。
模块化与代理模式 (Proxy Pattern):采用代理合约模式进行部署,可以将业务逻辑合约与数据存储合约分离。这使得未来在不迁移数据的情况下,可以安全地升级业务逻辑,修复漏洞或增加新功能。
结论
RWA的“乐高”进化,即从单一资产到结构化产品的演进,是链上金融走向成熟的必然路径。这不仅是金融产品的简单封装,更是一场深刻的底层基础设施革命。它用智能合约的确定性、透明性和自动化,去重构传统金融中依赖层层中介和法律文书构建的信任体系。
通过将多元化的现实世界资产打包、分层,RWA结构化产品为不同风险偏好的全球投资者,打开了参与真实世界价值增长的全新大门。它让保守的固收基金可以安全地获取链上收益,也让追求高风险高回报的DeFi玩家有了新的alpha来源。
当然,前路并非坦途。法律穿透的模糊地带、系统性风险的链上传导、以及技术安全自身的脆弱性,都是摆在所有从业者面前的现实挑战。但正是这些挑战,驱动着技术架构的不断完善和监管框架的逐步清晰。
这场由代码驱动的金融实验,其最终图景,是构建一个更高效、更透明、更普惠的全球价值互联网。RWA结构化产品,正是这宏伟蓝图中,一块不可或缺的关键积木。
📢💻 【数实汇锐评】
RWA结构化产品,是用代码重塑了传统金融的风险定价与价值分配游戏。其核心是透明度与自动化,挑战在于法律穿透与系统性风险的链上约束。