【理论前沿】超越工业与金融:RDA如何渗透教育与生命健康新蓝海?
【摘要】真实数据资产(RDA)正从工业金融向教育与生命健康领域延伸,通过工程化手段解决数据权属、可信与计量难题,重塑行业价值链,但也面临严峻的隐私与伦理挑战。
%20拷贝.jpg)
引言
真实数据资产(Real Data Asset, RDA)的理念,正在经历一次深刻的场景迁移。它已不再局限于工业制造、金融风控这类高度数字化的传统领域,而是开始向关系国计民生的两大核心行业——教育与生命健康——进行系统性渗透。这并非简单的“换个行业讲故事”,而是将RDA的核心工程思想应用于更复杂、更敏感的数据场景。
RDA的本质,是为破解数据要素化进程中最棘手的三个底层问题提供一套可行的技术与工程框架。这三个问题分别是数据权属的清晰界定、数据全链路的可信保障,以及数据价值的可计量评估。当我们将这套框架应用于教育和生命健康领域时,其目标是系统性地重构这两个行业的数据价值链,催生新的应用范式。然而,这条路径也伴随着前所未有的伦理审视与技术挑战,尤其是在处理个人学习轨迹与生物体征这类高敏感性数据时。
💠 一、教育领域:数据资产化驱动的精准教学与实证评价
%20拷贝-khng.jpg)
教育数据的价值长期处于“沉睡”状态。海量数据散落在课堂、作业、考试、教务乃至实训等各个环节,形态各异、标准不一,呈现出典型的“数据资源”而非“数据资产”的特征。RDA在教育领域的首要任务,就是完成从资源到资产的关键跃迁。
1.1 关键跃迁:从无序数据资源到可信数据资产
这一跃迁并非简单的概念转换,而是一个涉及多层技术栈的复杂工程。它要求我们将学生相关的庞大、异构且高度敏感的数据,通过一系列标准化的技术流程,封装成权属明晰、价值可衡量、风险可评估的数据资产。
1.1.1 数据资源的困境
在传统模式下,教育数据通常以孤立的、原始的形态存在,面临诸多挑战:
权属模糊:学生的学习数据,其所有权、使用权、收益权归属不清,导致数据难以在合规前提下流动与共享。
信任缺失:数据易被篡改,来源与处理过程不透明,导致基于这些数据的分析结论可信度低。
价值孤立:数据被锁定在不同的业务系统中,形成“数据孤岛”,无法进行跨域的综合性分析,价值密度极低。
标准不一:不同学校、不同系统对同一指标(如“出勤率”、“课程掌握度”)的定义和计算口径千差万别,数据无法互操作。
1.1.2 RDA的工程化封装
RDA通过技术手段为每一份数据赋予了“资产”属性。这个过程可以类比为将原材料加工成标准化的工业制成品,其核心环节包括:
数据确权与授权:利用分布式账本或类似技术,为数据资产打上不可篡改的“身份标签”,明确其所有者与合法使用者。访问和使用必须基于严格的授权机制,清晰界定“谁能用、用到何种粒度、用于何种目的”。
可信封装与溯源:将原始数据、元数据(描述数据的数据)、处理日志、质量标签等信息一同封装。通过哈希校验、数字签名等技术确保数据在存储、传输、计算全过程中的完整性与防篡改能力。任何对数据的操作都会被记录,形成一条完整的、可审计的溯源链。
多维价值与风险评估:资产化不仅是技术封装,还包括对其价值和风险的量化评估。价值评估可以涵盖其在提升教学效率、优化资源配置等方面的贡献。风险评估则更为关键,必须包含数据泄露、算法偏见、学生被“标签化”以及再识别风险等维度的全面考量。
下表清晰对比了教育数据在“资源”与“资产”两种形态下的核心差异。
1.2 核心价值:实现真正的个性化学习与科学化评估
当教育数据完成资产化之后,其应用价值将得到极大释放,推动教育模式从“经验驱动”向“数据驱动”的深层次转变。
1.2.1 驱动真正的个性化学习
传统的个性化学习多停留在“千人千面”的题目推荐层面,缺乏对学生认知结构和学习过程的深度洞察。基于RDA的个性化学习则完全不同。
构建可信的学习者画像:通过整合学生在不同场景下(课堂互动、线上作业、项目协作)产生的可信数据,系统可以构建一个动态、多维度的学习者画像。这个画像不仅包含知识点的掌握情况,更涵盖了认知能力、学习习惯、元认知水平等深层信息。
实现可解释的干预方案:当系统推荐一个学习路径或干预方案时,它可以基于可追溯的数据资产,向教师和学生解释“为什么”要这样做。例如,系统发现某学生在“抽象逻辑”相关知识点上持续遇到困难,便可推荐相应的先导课程或训练项目,其背后有清晰的数据证据链支撑。
支持可持续的能力迭代:RDA记录了完整的学习轨迹,使得系统能够持续追踪干预方案的效果,并根据学生的反馈和进步动态调整策略。这形成了一个**“数据-洞察-干预-反馈”**的闭环,真正关注学生核心能力的长期发展,而非短期分数的提升。
1.2.2 支撑科学化的教育产出评估
长期以来,对一个地区、一所学校或一个教学项目的成效评估,往往受困于“证据碎片化、口径难统一”的痛点。评估报告常常依赖于抽样调查和经验判断,缺乏客观、统一的数据支撑。
RDA为此提供了解决方案。通过建立在统一且可审计口径之上的数据资产,教育管理者可以进行更科学、更权威的宏观评估。例如,要评估一项新的教学改革政策是否有效,管理者可以调取改革前后相关学生群体的RDA数据,进行纵向和横向的精准对比分析,从而得出更具说服力的结论。这使得教育评价从“定性描述”走向“定量实证”。
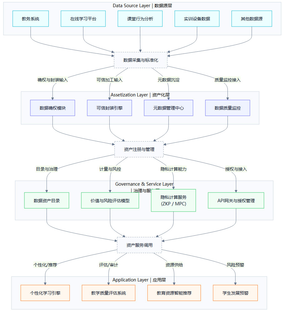
1.3 架构挑战:教育RDA平台的技术实现
构建一个有效的教育RDA平台,需要在工程层面补齐多项关键能力。这不仅是单个技术的堆砌,而是一个覆盖数据全生命周期的体系化工程。
我们可以设计一个分层的参考架构来实现这一目标。

数据源层 (Data Source Layer):负责从各类异构的教育信息系统中采集原始数据。这一层的关键是数据适配与标准化,将不同来源的数据清洗、转换为统一的格式和口径。
资产化层 (Assetization Layer):这是RDA平台的核心。它接收标准化后的数据,并执行确权、封装、元数据管理和质量监控等操作,最终生成符合规范的数据资产。
治理与服务层 (Governance & Service Layer):该层负责对已生成的数据资产进行管理和运营。数据资产目录让使用者可以像逛图书馆一样发现和理解数据。隐私计算服务则为敏感数据的安全应用提供了底层能力。API网关则统一管理所有对数据资产的访问请求,执行严格的授权校验。
应用层 (Application Layer):上层应用通过调用服务层的API来使用数据资产,实现个性化学习、教学评估等具体业务。应用本身不直接接触原始数据,而是消费经过授权和处理的数据服务。
这个架构的核心设计思想是**“原始数据不出域,数据价值可流通”**。通过在资产化层和治理层的层层封装与管控,确保了高度敏感的教育数据在得到充分利用的同时,其安全与隐私也得到有力保障。
💠 二、生命健康领域:生物数据资产化重塑产业业态
如果说教育数据的敏感性已经带来了巨大挑战,那么生命健康数据的RDA化则是在“刀尖上跳舞”。心跳、体征、基因序列、医疗影像等生物识别数据,是个人隐私的终极堡垒。然而,这些数据同样蕴含着重塑医疗和保险行业的巨大潜力。
2.1 趋势:AI与多模态数据驱动的价值跃迁
生命健康领域的RDA化,其核心驱动力来自于人工智能技术与多模态数据的融合。AI,特别是深度学习模型,为从复杂生物数据中提取有效特征和知识提供了前所未有的能力。
多模态数据融合:现代医疗健康数据不再局限于医院里的电子病历(EMR)。它涵盖了体检报告、医学影像(CT、MRI)、基因测序数据、可穿戴设备(智能手表、手环)产生的连续体征数据,乃至生活方式记录等。将这些多模态数据进行融合分析,能够构建出远比单一数据源更全面、更精准的个体健康画像。
AI赋能价值提取:AI模型在其中扮演了“价值提取器”的角色。例如,卷积神经网络(CNN)可以从医学影像中自动识别病灶;循环神经网络(RNN)可以分析连续体征数据以预测疾病风险;大型语言模型(LLM)则能从非结构化的病历文本中提取关键信息。
RDA在这里的作用,是为AI模型提供可信、合规、高质量的“燃料”。AI算法的性能高度依赖于训练数据的质量。一个建立在RDA基础上的AI系统,其输出结果(如疾病风险评分、治疗方案建议)本身也可以被封装成一种新的、可信的衍生数据资产,从而进入更广泛的流通和应用。
2.2 应用创新:重塑保险精算与个性化医疗
将生物数据资产化,其商业模式的核心并非直接交易原始敏感数据,这是绝对的红线。真正的模式是,将数据资产化后,提供可验证、可计算、可计量的“数据产品”或“数据服务”,让数据价值在保护隐私的前提下流动起来。
2.2.1 保险精算:从静态群体定价到动态个体风控
传统保险业基于大数法则和静态的生命表对群体进行风险定价。这种模式颗粒度粗,无法精准反映个体间的健康差异和行为变化。
RDA化的健康数据正在颠覆这一模式。
精准风险画像:保险公司可以通过合规渠道,请求验证投保人提供的某些健康指标RDA是否符合承保标准(例如,通过ZKP验证“过去一年的平均心率是否在正常范围”)。这比单纯依赖投保人告知要可靠得多。
动态保费调整:对于健康险或寿险,保单可以与被保险人的健康行为挂钩。例如,一个持续通过可穿戴设备上传其运动数据RDA的用户,如果其活跃度、睡眠质量等指标持续达标,就可以获得保费折扣。这种模式被称为**“Pay-As-You-Live” (PAYL)**,它激励用户进行更健康的自我管理,实现了保险公司和客户的双赢。
高效理赔核验:在理赔环节,可信的医疗数据资产可以极大简化核赔流程,减少保险欺诈,提升理赔效率。
2.2.2 个性化医疗:从“事后治疗”到“事前预防与管理”
医疗的核心目标正在从治疗疾病转向管理健康。RDA为此提供了坚实的数据基础。
数字孪生与疾病预测:通过整合一个人的多模态健康RDA,可以在数字世界中构建出他的“健康数字孪生体”。医疗机构可以利用这个模型进行疾病风险预测和模拟干预效果,从而在疾病发生前进行主动干预。
智能化慢病管理:对于糖尿病、高血压等慢性病患者,基于可穿戴设备产生的连续体征RDA至关重要。AI算法可以实时分析这些数据,一旦发现异常趋势(如血糖水平持续偏高),系统可以自动向患者和医生发出预警,并提供个性化的饮食或用药建议。这使得慢病管理从“定期复查”的低频模式,升级为“实时监控、主动干预”的高频模式。
加速新药研发与临床研究:在新药研发过程中,招募合适的临床试验受试者耗时耗力。通过构建跨机构的医疗数据资产协作网络,研究机构可以在保护患者隐私的前提下,快速筛选出符合特定条件的受试者群体。利用**联邦学习(Federated Learning)**等技术,可以在不汇集原始数据的情况下,联合多方数据共同训练模型,极大加速了医学研究的进程。
2.3 核心约束:合规与可用性的平衡
在生命健康这个新蓝海中,决定成败的关键因素,并非技术有多炫酷,而是能否在不触碰隐私红线的前提下,为产业链各方提供真正可用的数据资产。
这要求系统设计必须遵循**“数据可用不可见”**的核心原则。即数据的使用方(如保险公司、科研机构)可以在不接触到原始敏感数据的情况下,完成他们需要的计算和验证任务。这不仅是一个技术问题,更是一个涉及法律、伦理和商业模式设计的复杂系统工程。任何试图绕过合规、走捷径的商业模式,最终都将无法规模化落地。
💠 三、伦理与隐私技术:构筑数据资产化的“安全门”
%20拷贝-mtwm.jpg)
将教育与健康这类承载着个人命运与福祉的数据进行资产化,无异于开启了一个潘多拉魔盒。其潜在价值巨大,但伴随的风险同样不容小觑。数据隐私泄露、算法歧视、个体被“标签化”以及再识别攻击等严峻挑战,构成了RDA化进程中必须跨越的伦理与技术鸿沟。仅仅依靠管理制度和法律条文是远远不够的,必须在技术架构层面内置强大的“安全门”。
以零知识证明(Zero-Knowledge Proofs, ZKP)为代表的前沿隐私计算技术(Privacy-Enhancing Technologies, PETs),正是在这一背景下被寄予厚望,它们为实现“数据可用不可见”的理想目标提供了工程化的解决路径。
3.1 核心技术:零知识证明 (ZKP)
零知识证明是一种密码学协议,它允许一方(证明者, Prover)向另一方(验证者, Verifier)证明其拥有某个知识或信息,而无需透露该知识或信息的任何内容。
3.1.1 ZKP的核心思想与特性
ZKP协议必须满足三个核心特性:
完整性 (Completeness):如果证明者的论述是真实的,那么一个诚实的证明者总能成功地说服一个诚实的验证者。
可靠性 (Soundness):如果证明者的论述是虚假的,那么一个欺骗的证明者几乎不可能成功地说服一个诚实的验证者。
零知识性 (Zero-Knowledge):验证者在交互过程中,除了“证明者的论述为真”这一结论外,无法获取任何关于该知识的额外信息。这是其保护隐私的关键。
3.1.2 ZKP在教育与健康领域的应用场景
ZKP的应用场景非常具体,它不是一个万能工具,而是在特定“证明”类任务中发挥巨大作用。
教育场景:学历与成绩验证
一个学生需要向一家公司证明自己毕业于某所大学且平均绩点(GPA)高于3.5。在传统模式下,他需要提供学位证书和成绩单原件或复印件,这会暴露所有课程的成绩。
使用ZKP:大学可以为学生的成绩单生成一个加密承诺(Cryptographic Commitment),并发布在公共可验证的系统上(如区块链)。学生可以利用ZKP向公司生成一个证明,该证明能够证实“我的GPA确实高于3.5”,但公司无法从中得知学生的具体GPA是3.6还是4.0,也看不到任何单科成绩。这既保护了学生的隐私,又保证了验证的可靠性。健康场景:保险核保与健康认证
一个用户希望购买一份健康保险,保险公司要求其证明自己“非吸烟者”且“近一年内无高血压记录”。
使用ZKP:用户的可穿戴设备和电子病历数据可以被封装成RDA。当保险公司提出核保请求时,用户的客户端可以本地运行计算,并生成一个ZKP证明,证实自己满足这两个条件。保险公司只能验证这个证明的真伪,而无法获取用户具体的血压读数、就诊记录等原始健康数据。
3.2 技术矩阵:不止于ZKP的隐私计算工具箱
ZKP虽然强大,但它主要解决的是“验证”类问题。在更复杂的“计算”类场景中,我们需要一个由多种技术构成的隐私计算工具箱。
3.2.1 多方安全计算 (MPC)
多方安全计算(Multi-Party Computation, MPC)允许一组互不信任的参与方共同计算一个函数,而任何一方都无法获知除自己的输入和最终计算结果之外的任何信息。
核心场景:跨机构联合数据分析。例如,多家医院希望联合训练一个癌症诊断AI模型,以提升模型的准确率。但任何一家医院都不愿意将自己的患者数据共享给其他医院。
MPC实现:通过MPC协议,各家医院可以在各自的服务器上对本地数据进行加密计算,并通过多轮复杂的网络通信交换中间计算结果(这些结果本身也是加密的或混淆的),最终共同得到一个训练好的模型。在这个过程中,没有任何原始患者数据离开医院的防火墙。
3.2.2 联邦学习 (FL)
联邦学习(Federated Learning, FL)是一种分布式的机器学习范式,其核心思想与MPC类似,也是让数据保留在本地,只通过交换模型参数或更新量来完成联合建模。
与MPC的区别:FL更侧重于解决机器学习场景下的隐私问题,其架构相对简单,通信开销通常也比通用MPC要小。但其安全性假设相对较弱,可能面临模型逆向攻击等风险,因此常常需要与其他隐私技术(如差分隐私、同态加密)结合使用。
典型应用:手机输入法厂商利用数百万用户的本地输入习惯来优化预测模型,但用户的输入记录从未上传到中央服务器。
3.2.3 同态加密 (HE)
同态加密(Homomorphic Encryption, HE)是一种允许直接对密文进行计算的加密技术。对密文进行计算的结果,在解密后与对明文进行同样计算的结果相同。
理想特性:它提供了一种将数据外包给不受信任的云服务商进行计算的理想方案。用户可以将加密后的数据上传到云端,云端在完全不知道数据内容的情况下完成计算任务(如统计分析、模型推理),然后将加密结果返回给用户,只有用户自己用私钥才能解密。
现实挑战:全同态加密(FHE)的性能开销极大,计算速度比明文计算慢数个数量级,这限制了其在复杂、大规模计算场景中的应用。目前更多的是在一些特定、计算量可控的场景下进行探索。
下表对这几种主流的隐私计算技术进行了多维度对比。
3.3 部署挑战:从理论到实践的鸿沟
尽管这些隐私计算技术在理论上提供了强大的安全保障,但将其在真实的业务系统中规模化部署,仍然面临诸多挑战。
系统集成复杂度:将ZKP或MPC等密码学协议无缝集成到现有的业务系统(如HIS系统、在线教育平台)中,是一项艰巨的工程任务。
性能与可用性的权衡:隐私保护能力的增强,几乎总是以牺牲计算或通信性能为代价。如何在满足业务性能要求(如实时响应)和提供足够强的隐私保护之间找到最佳平衡点,是架构师必须面对的难题。
治理与伦理授权:技术只能解决“如何做”的问题,但“能否做”和“应该做到什么程度”则需要完善的治理框架和伦理审查机制来回答。例如,一个联合建模的请求,需要所有数据参与方进行清晰、可审计的授权。
💠 四、行业规模化落地的障碍与路径建议
%20拷贝-wvin.jpg)
RDA在教育和生命健康领域的探索,前景广阔,但通往规模化应用的道路并非坦途。当前,最大的现实瓶颈并非单一技术的缺失,而是行业层面的标准与互认基础薄弱,导致系统性的规模化进程受阻。
4.1 核心障碍:标准缺失与“孤岛记账”
“孤岛记账”是当前困境的形象描述。每个机构(学校、医院)都在自己的体系内定义数据、管理数据、评估数据,形成了一个个封闭的价值环路。当需要进行跨机构协作时,问题便暴露无遗。
确权标准不统一:一份由可穿戴设备产生的健康数据,其所有权、使用权、收益权在用户、设备厂商、应用平台之间如何界定?目前缺乏行业公认的标准。
定价与价值评估标准不统一:一份匿名的学生学习行为数据资产,其价值几何?是按数据量、数据维度,还是按其在预测模型中的贡献度来定价?没有统一的估值模型,市场化的流通便无从谈起。
风险评估标准不统一:对于数据再识别的风险,不同机构的评估模型和容忍阈值各不相同,导致在数据合作时,双方难以在安全级别上达成共识。
互认基础薄弱:即使A医院遵循了极高的安全和隐私标准生成了一份数据资产,B医院也缺乏一种低成本、高效率的方式去信任和验证这份资产的合规性与质量。信任的传递成本过高,是阻碍数据流通的关键。
4.2 可操作的落地路径建议
面对这些挑战,盲目追求一步到位的“大一统”平台是不现实的。更务实的路径是采取渐进式的、以点带面的策略,逐步构建行业生态。
4.2.1 优先资产化可验证的衍生数据产品
这是降低落地门槛和合规风险的关键一步。与其一开始就尝试让敏感的原始数据流动起来,不如优先将数据的计算结果、统计指标和模型输出进行资产化。
数据产品化:将原始数据封装在安全域(Data Safe Haven)内,对外只提供标准化的“数据产品”。例如,医院不直接提供患者影像数据,而是提供一个经过训练和验证的“病灶识别模型服务”的API。调用方输入新的影像,API返回识别结果,原始数据和模型参数均不离开医院。
指标资产化:将复杂的个体数据聚合成可验证的宏观指标。例如,保险公司需要的不是用户每天的步数,而是一个可由ZKP验证的结论:“该用户在过去90天内,有超过60天的日均步数大于8000步”。
4.2.2 将合规与全流程审计设为必备属性
信任和安全不能是“选装项”,必须是数据资产的“出厂默认配置”。
合规即代码 (Compliance as Code):将数据使用的法律法规、行业规范和隐私政策,通过代码和策略文件的形式,嵌入到RDA平台的管控逻辑中。任何不符合预设规则的数据访问请求,都会被系统自动拒绝。
不可篡改的审计日志:每一次对数据资产的访问、计算、授权变更,都必须被记录在不可篡改的日志系统中(如分布式账本)。这为事后的责任追溯和合规审查提供了铁证。
4.2.3 推动隐私保护能力成为默认配置
隐私计算技术不应被视为一种昂贵的增值服务,而应成为处理敏感数据资产的基础能力。平台在设计之初,就应该将ZKP、MPC等工具作为其核心组件进行规划,确保所有流经平台的数据和服务,都默认处于隐私保护状态。
4.2.4 积极参与共建行业标准与互认生态
任何单一机构都无法独立解决标准缺失的问题。破局的关键在于共建。
从小范围试点开始:选择几个业务关联度高、信任基础好的机构(如一个区域内的几家医院组成的医联体,或一个学区内的几所学校),共同开展RDA试点项目。
沉淀技术与治理标准:在试点项目中,共同探索和沉淀数据资产的定义、接口、安全等级、价值评估等方面的标准,并将其固化为可复用的技术规范和开源组件。
构建信任根与互认网络:利用联盟链等技术,构建一个行业内的“信任根”。加入该网络的机构,其身份和资质经过认证,其生成的数据资产也遵循统一的标准,从而极大降低了机构间的信任成本,为实现行业级的数据资产流通与协作铺平道路。
结论
真实数据资产(RDA)向教育和生命健康领域的渗透,标志着数据要素化进入了一个更深、更具挑战性的阶段。这不仅是一场技术升级,更是一次深刻的行业变革。它要求我们将数据从原始的、杂乱的生产资料,通过精密的工程化手段,锻造成标准化的、可信的、可计量的生产要素。
这一进程的成功,最终不取决于单一技术的突破,而在于一个融合了前沿技术与稳健治理的复杂系统工程。人工智能、区块链、隐私计算等多项技术的融合,为我们提供了强大的工具箱。但如何用好这些工具,则依赖于我们能否建立起共识化的行业规范、清晰的权责边界和可持续的商业模式。未来,RDA在赋能社会民生的同时,也必将对我们的数据治理能力和伦理智慧提出更高、更严苛的要求。
📢💻 【数实汇锐评】
RDA的真正考验不在于技术本身,而在于将信任工程化、标准化的能力。在教育与健康领域,这并非可选项,而是唯一能走通的路径,决定了数据价值能否在安全合规的轨道上释放。