【市场观察】华尔街上链:代币化股票的两种路径与未来之争
【摘要】股票代币化呈现两种路径。封闭生态注重合规与体验。开放生态追求DeFi可组合性。两者在技术架构与法律工程上的权衡,决定了华尔街上链的未来形态。

引言
将华尔街的金融机器搬上区块链,已不再是遥远的构想。现实世界资产(RWA)代币化浪潮中,股票代币化正处在风暴中心。它试图将传统股权的经济价值,映射为全球流通的链上数字凭证。这为全球投资者开辟了一条绕开复杂中介,直接触达美股等核心市场的数字化通路。Robinhood、Coinbase等先行者已在此布局,万亿美元的市场预期驱动着技术与资本的涌入。
然而,将一种受到最严格监管的资产类别进行代币化,其过程远非简单的技术封装。实践中,市场沿着合规、技术与生态的不同取舍,自然分化出两条泾渭分明的路径。“围墙花园”模式选择将合规与风控置于首位,为此不惜构建一个封闭的链上环境。“开放金融桥梁”模式则拥抱去中心化金融(DeFi)的无许可精神,力求将代币化股票打造为可自由组合的金融积木。这两种路径并非简单的优劣之分,而是对金融未来形态的两种不同解答。它们在底层的法律工程、技术架构与风险模型上存在根本差异,这场无声的竞争,将深刻影响下一代全球金融市场的基础设施。
一、 资产上链的技术基石与法律工程
%20拷贝.jpg)
在深入探讨两种路径之前,必须先理解股票代币化得以实现的底层构造。它并非简单的“复制粘贴”,而是一套涉及法律、技术与金融的精密组合工程。任何一个环节的疏漏,都可能导致整个体系的价值崩塌。
1.1 RWA代币化的核心逻辑
股票代币化的本质,是将链下资产的价值与权利,安全、可信地映射到链上。这个过程通常遵循一个标准化的流程,确保链上代币与链下资产的价值绑定。
核心流程可以概括为以下四个步骤:
资产隔离 (Asset Off-chaining & Isolation):首先,发起方(如Backed Finance)需在合规的司法管辖区(如瑞士)设立一个独立的法律实体,即特殊目的载体(SPV)。真实股票由该SPV购买并持有。
托管与审计 (Custody & Audit):SPV持有的股票被存放在受监管的第三方托管机构(如银行或合格托管人)。独立的审计公司会定期核查托管账户,确保资产足额、真实存在。
代币铸造 (Token Minting):资产信息(如数量、类型)通过预言机(Oracle)安全地传输至智能合约。智能合约根据链下资产的储备情况,在区块链上(如以太坊、Solana)铸造出等量的代币。
发行与流通 (Issuance & Distribution):铸造出的代币通过合规的发行平台,分发给通过KYC/AML(了解你的客户/反洗钱)审核的合格投资者。这些代币随后可在二级市场进行流转。
这个流程可以通过下面的图示更清晰地理解。

这个架构的核心在于**SPV的破产隔离(Bankruptcy Remoteness)**特性。即使代币发行方或平台方破产,SPV作为独立法人,其持有的股票资产也不会被列入清算范围,从而最大限度地保护了代币持有者的底层权益。
1.2 法律载体的精密构建
技术架构必须建立在坚实的法律基础之上。选择何种法律框架,直接决定了代币的性质、合规路径以及投资者的权利。
资产支持型代币 (Asset-Backed Token):这是最主流的模式。它严格遵循1:1的资产锚定,法律上代表了对底层资产的部分所有权或收益权。瑞士的《DLT法案》、列支敦士登的《区块链法案》等为这类代币的发行提供了清晰的法律框架,使其被认定为“权利证券”(Security Token),受到证券法规的监管。这种模式的优点是产权清晰,透明度高。
衍生品合约凭证 (Derivative Contract Certificate):这是一种务实的“监管套利”策略。代币本身不代表股票所有权,而是代表一份与发行方签订的、追踪特定股票价格的金融衍生品合约。欧盟的MiFID II(金融工具市场指令 II)框架为此类场外衍生品的发行提供了合规路径。这种模式的优点是发行流程相对简化,能更快地推向市场,但投资者需要承担发行方的对手方风险。
法律结构的选择,是两种路径分化的第一个关键节点。
1.3 智能合约的角色与权限设计
智能合约是执行链上规则的自动化代理。在股票代币化中,它不仅是资产的数字容器,更是合规与风控的第一道防线。
代币标准:基础的代币功能通常遵循ERC-20(以太坊)或SPL(Solana)等同质化代币标准,确保其在生态系统内的互操作性。
权限控制层:这是关键所在。为了满足监管要求,标准代币协议需要进行扩展。例如,ERC-3643(或称T-REX协议)等许可式代币标准,在合约层面集成了身份验证、白名单管理和转账规则。
一个典型的许可式代币合约,其transfer函数会包含类似下面的逻辑检查。
solidity:
// 伪代码示例:一个带白名单检查的转账函数
function transfer(address to, uint256 value) public returns (bool success) {
// 检查1: 发送方和接收方是否都在白名单内
require(identityRegistry.isVerified(msg.sender), "Sender not verified");
require(identityRegistry.isVerified(_to), "Receiver not verified");
// 检查2: 是否满足其他合规规则(如交易限制、锁定期等)
require(complianceRules.canTransfer(msg.sender, to, value), "Transfer violates compliance rules");
// 执行标准转账逻辑
balances[msg.sender] -= _value;
balances[_to] += _value;
emit Transfer(msg.sender, to, value);
return true;
}
通过将合规逻辑“硬编码”到智能合约中,可以实现“可编程合规”(Programmable Compliance),确保代币的每一次流转都自动符合预设的法律和监管规则。
1.4 预言机与储备金证明
链上世界无法直接访问链下数据。预言机(Oracle)担当了可信数据桥梁的角色,其重要性体现在两个方面。
价格同步:预言机持续地将链下股票市场的实时价格,喂送给链上的DeFi协议(如借贷平台、去中心化交易所)。这确保了代币化股票在作为抵押品或进行交易时,其价格能准确反映真实市场价值,防止价格操纵和恶意清算。
储备金证明 (Proof of Reserve, PoR):这是提升透明度和信任的核心技术。Chainlink PoR等解决方案,允许预言机节点直接访问托管机构的API,自动、定期地在链上发布储备金审计报告。任何人都可以通过查询智能合约,实时验证链上代币的发行量是否超过了链下托管的股票数量,从而实现了无需信任发行方的透明度。
这套技术与法律的组合拳,构成了股票代币化的基础。在此之上,不同的项目方根据其市场定位和战略目标,选择了截然不同的发展路径。
二、 路径分野:“围墙花园” vs. “开放金融桥梁”
基于上述基础构建,市场逐渐演化出两种主流模式。它们在开放性、合规策略和用户体验上做出了截然不同的取舍。
2.1 “围墙花园”模式深度解析
该模式的核心思想是**“合规优先,风险内化”**。它利用区块链技术提升效率和可及性,但将所有活动严格限制在一个封闭、可控的生态系统内。
2.1.1 案例研究:Robinhood欧洲业务
美国互联网券商Robinhood在欧洲推出的股票交易服务,是“围墙花园”模式的典型代表。它允许欧洲用户7x24小时交易部分美股,但其底层实现并非传统的跨境证券交易。
2.1.2 法律结构:衍生品封装
如前所述,Robinhood选择的法律路径是场外衍生品合约。
用户获得的不是股票:当用户在Robinhood平台购买一股“代币化特斯拉”时,他并没有成为特斯拉的登记股东。他实际上是与Robinhood Europe签订了一份金融合约,该合约的价格与真实的TSLA股票价格挂钩。
对手方风险:这意味着,用户的核心保障来自于对Robinhood作为合约对手方的信任。如果Robinhood出现偿付问题,用户面临的是违约风险,而非直接持有受破产隔离保护的股票资产。
监管优势:这种设计巧妙地适配了欧盟的MiFID II框架,避免了直接发行和跨境清算证券所需面对的复杂法规,大大降低了合规成本和业务上线的复杂度。
2.1.3 技术架构:许可式智能合约与封闭环路
Robinhood将其代币部署在以太坊Layer-2网络Arbitrum上,以降低交易成本。但其技术架构的核心是**“绝对控制”**。
强制白名单:只有通过Robinhood完整KYC/AML流程的用户地址,才会被添加到智能合约的白名单中。任何不在白名单上的地址,都无法接收或发送这些代币。
禁止外部交互:智能合约的设计,从根本上阻止了代币被转移到外部钱包或与其他DeFi协议进行交互。用户无法将他的“代币化苹果”存入Aave进行抵押借贷,也无法在Uniswap上为其提供流动性。
自建链的未来:Robinhood甚至计划推出自建的“Robinhood Chain”,这进一步表明其强化闭环生态、将区块链作为内部高效账本的战略意图。
2.1.4 优劣势权衡
“围墙花园”模式的取舍非常明确,可以用下表清晰地展示。
2.2 “开放金融桥梁”模式深度解析
与“围墙花园”截然相反,“开放金融桥梁”模式追求的是**“DeFi原生,无缝集成”**。它旨在将代币化股票打造为一种标准的、可自由组合的链上金融“原语”(Financial Primitive)。
2.2.1 案例研究:Backed Finance (xStocks)
瑞士公司Backed Finance发行的xStocks系列产品(如xTSLA, xCOIN),是该模式的杰出代表。其业务严格遵循瑞士的DLT法规。
2.2.2 法律结构:1:1资产支持
Backed Finance选择了产权最清晰的资产支持型代币路径。
真实股权支持:每一个在链上流通的xTSLA代币,都严格对应着由SPV持有、并由第三方机构托管的一股真实TSLA股票。
破产隔离:得益于SPV的法律设计,即时Backed Finance自身停止运营,用户持有的代币所代表的底层资产依然安全,可以通过指定的清算程序赎回。
透明度:通过与Chainlink合作提供储备金证明,任何人都可以实时、无需许可地验证资产的足额储备情况,建立了基于技术而非品牌信用的信任机制。
2.2.3 技术架构:无许可式代币与DeFi集成
其技术架构的核心是**“开放与互操作性”**。
标准化代币:xStocks基于以太坊、Solana等主流公链发行,是标准的ERC-20或SPL代币。这意味着它们与生态内数千个应用天然兼容。
自由流转:用户在通过初始KYC购买后,可以将代币提取到任何自己控制的钱包(如MetaMask、Phantom)。
DeFi可组合性:用户可以自由地将xStocks用于各种DeFi场景。
借贷:在Aave或Solend等借贷协议中,将xTSLA作为抵押品,借出稳定币或其他资产。
流动性提供:在Uniswap或Orca等去中心化交易所(DEX)中,将xCOIN与USDC组成交易对,为市场提供流动性并赚取手续费。
结构化产品:作为底层资产,构建期权、期货、指数基金等更复杂的链上结构化产品。
2.2.4 优劣势权衡
“开放金融桥梁”模式的利弊同样突出,其选择与“围墙花园”形成了鲜明对比。
这两种路径的选择,并非偶然,而是对一个经典难题的不同回答。
三、 核心权衡:金融创新的“不可能三角”
%20拷贝.jpg)
两种路径的分化,并非源于技术能力的差异,而是对一个经典问题的战略取舍。这个问题可以被概括为金融创新的**“不可能三角”**。这个模型指出,在设计一个金融产品或系统时,监管合规、去中心化与可组合性、用户体验与规模化这三个目标,几乎不可能同时达到最优。最大化其中两点,往往意味着在第三点上做出妥协。

3.1 “围墙花园”的战略定位:合规与体验的拥抱者
Robinhood的模式,是这个三角中一个非常清晰的选择。它坚定地站在了**“监管合规”和“用户体验与规模化”**这两个顶点上。
最大化合规与体验:通过封闭的系统和衍生品法律结构,Robinhood将监管风险降至最低。同时,它为用户提供了与传统App无异的流畅体验,极大地降低了进入门槛。这使其能够快速获取并服务于数以千万计的零售用户。
牺牲可组合性:代价是彻底放弃了“去中心化与可组合性”。它的代币是“哑”资产,无法与外部世界互动。从本质上看,Robinhood更像一个利用区块链技术优化了内部清算和记账效率的现代化数字券商,而非一个真正的Web3金融平台。它的目标是服务C端用户,成为传统金融进入链上世界的受控入口。
3.2 “开放桥梁”的战略定位:DeFi原教旨主义的信徒
xStocks等产品的路径则完全相反。它选择了**“去中心化与可组合性”**作为其核心价值主张。
最大化可组合性:通过发行标准化的、可自由流转的代币,它将资产的控制权和创新权交还给市场。这使得代币化股票能够成为DeFi乐高积木中的一块,催生出无限的金融创新可能。
在合规与体验上妥协:为了实现开放性,它必须在另外两个角上做出让步。
合规挑战:虽然发行端在瑞士是合规的,但代币一旦进入全球无许可的DeFi网络,如何满足美国、亚洲等不同法域的监管要求,成为一个极其复杂的难题。
用户体验挑战:用户需要自行管理私钥,理解Gas费,评估DeFi协议风险。这种高门槛的用户体验,决定了其早期用户主要是专业的DeFi玩家和B端机构,而非普通零售投资者。
这两种定位,决定了它们在短期内的市场客群和发展方向完全不同。
四、 风险矩阵与技术挑战
股票代币化在展现巨大潜力的同时,也引入了新的风险维度。这些风险贯穿于法律、技术和市场等多个层面,是所有从业者必须正视和解决的难题。
4.1 监管与法律风险
这是目前悬在所有项目头上的达摩克利斯之剑。
4.1.1 监管套利的时效性
“围墙花园”模式所依赖的衍生品路径,本质上是一种监管套利。它利用了现有法规对新型链上凭证界定的模糊地带。然而,随着监管机构对RWA的理解加深,专门针对性的法规可能会出台,从而使现有模式失效。例如,监管机构可能要求此类衍生品也必须满足更严格的证券发行或清算要求。
4.1.2 跨境合规的复杂性
对于“开放桥梁”模式,这是一个近乎无解的难题。一旦代币进入去中心化交易所,它可以被世界上任何一个角落的用户交易。如何对不同国籍的用户实施差异化的合规策略(例如,禁止美国用户交易),在技术上极具挑战。FATF(金融行动特别工作组)的**“旅行规则”(Travel Rule)**要求虚拟资产服务提供商(VASP)在交易时传递客户信息,这与DeFi的匿名性原则存在根本冲突。
4.1.3 股东权利的链上映射难题
目前的股票代币,绝大多数只转移了经济受益权(即获得价格涨跌和分红的权利),而完整的股东权利,如投票权,通常被剥离。
技术挑战:如何将链下公司的投票权,安全、可信地映射给成千上万个匿名的链上地址?如何进行身份验证?如何防止“闪电贷攻击”在投票快照前瞬间借入大量代币操纵投票?这些都是悬而未决的技术难题。
法律挑战:公司法通常要求明确的股东名册。匿名的代币地址是否能被认定为合法的股东,在全球大多数法域内尚无定论。
下表总结了当前股票代币在权利转移上的局限性。
4.2 技术与运营风险
即使法律问题得到解决,技术和运营层面的风险依然不容忽视。
4.2.1 智能合约的脆弱性
代码即法律。但代码也可能存在漏洞。无论是代币发行合约,还是与之交互的DeFi协议,都可能成为攻击目标。历史上因智能合约漏洞导致的数亿美元损失事件屡见不鲜。对于承载着现实世界核心资产的代币来说,一次攻击的后果可能是灾难性的。严格的代码审计、形式化验证和高额的漏洞赏金计划,是必不可少的安全措施。
4.2.2 链下依赖的中心化节点
这是RWA代币化领域一个普遍的误解。即使是“开放桥梁”这种看似去中心化的模式,其背后依然存在多个中心化的信任锚点。
托管方:底层股票的物理安全,完全依赖于第三方托管机构的信誉和运营能力。
发行方 (SPV管理者):负责SPV的日常运营、法律合规和资产购买。
预言机:价格数据和储备金证明的真实性,依赖于预言机网络节点的诚实和安全。
任何一个中心化节点的失败或作恶,都会直接威胁到链上资产的价值。因此,RWA代币化并非实现了“去信任”,而是将信任从单一的金融中介,转移到了一个由多个专业机构组成的、由技术和法律约束的信任网络中。
4.2.3 流动性与价格偏离风险
链上市场7x24小时交易,而传统股票市场有明确的开闭市时间。这种时间错配,带来了独特的风险。
休市期间的“价格发现”:当纳斯达克在周末休市时,链上的xTSLA依然在交易。此时的价格由链上流动性提供者(LP)和交易者自行决定。如果没有重大的宏观新闻,价格通常会围绕周五的收盘价小幅波动。但如果出现突发事件(如CEO的周末言论),链上价格可能会大幅偏离,形成一个独立的“影子市场”。
流动性枯竭风险:在市场剧烈波动时,链上做市商可能会撤出流动性以规避风险,导致交易滑点急剧增大,甚至出现短时的价格脱锚。
预言机延迟:预言机更新价格需要时间。在瞬息万变的市场中,几分钟的延迟就可能为套利者提供攻击窗口,或导致借贷协议发生不当清算。
4.3 市场与模型风险
最后,即使技术和运营完美,市场本身也存在固有的风险。
4.3.1 结构性风险溢价
由于上述提到的各种风险(托管风险、合约风险、监管不确定性),代币化股票在二级市场的交易价格,可能会长期低于其所代表的真实股票价格。这个差价,被称为**“结构性风险溢价”或“代币化折扣”**。投资者为了持有这种新型资产,要求获得额外的风险补偿。如何通过更透明的机制和更强的安全保障来缩小这一折扣,是所有项目方面临的共同挑战。
4.3.2 信任模型的转换成本
对于习惯了传统金融体系的用户和机构而言,理解和信任RWA的新型信任模型需要时间。
围墙花园:信任模型简单直接,即信任平台品牌(如Robinhood)。这与用户使用银行App的逻辑一致,学习成本低。
开放桥梁:信任模型复杂多元,需要信任代码审计报告、法律意见书、托管机构牌照、储备金证明等一系列技术和法律文件。这种基于验证的信任,对用户的专业能力要求更高。
如何教育市场,建立对这种新型信任范式的信心,是推动RWA走向主流的关键一步。
五、 未来趋势:从并存走向融合
%20拷贝.jpg)
“围墙花园”与“开放金融桥梁”的竞争,不会是一场零和游戏。在可预见的未来,两者将长期并存,服务于不同的市场层级和用户需求。然而,随着技术的演进和监管的成熟,我们有理由相信,这两条看似平行的路径,最终将走向某种形式的融合。
5.1 中期展望:双轨并行,互为补充
在未来3-5年内,市场将呈现清晰的双轨格局。
“围墙花园”将主导零售市场:对于寻求便捷美股投资渠道的广大非美零售用户而言,Robinhood模式提供的友好体验和合规确定性,是无可替代的。这类平台将继续作为**“流量入口”**,完成最大规模的用户教育和市场普及。它们的核心竞争力在于渠道、品牌和用户体验。
“开放桥梁”将深耕DeFi与机构市场:对于专业的DeFi交易者、对冲基金、以及寻求更高资本效率的金融机构而言,“开放桥 ઉ 模式提供的可组合性是其核心吸引力。这类平台将成为**“资产工厂”**,为DeFi世界源源不断地提供高质量的底层资产,并催生出更复杂的链上金融产品。它们的核心竞争力在于资产安全、透明度和生态集成能力。
这个阶段,两者并非直接竞争,而是共同做大蛋糕。围墙花园教育了用户,开放桥梁深化了应用。
5.2 长期愿景:技术驱动下的融合形态
从长远来看,驱动两者融合的核心力量将是技术创新,特别是那些旨在解决“不可能三角”困境的技术。
5.2.1 链上身份与可编程合规的成熟
去中心化身份(DID)和灵魂绑定代币(SBT)等技术的发展,有望为链上地址赋予可验证的、保护隐私的身份属性。这将催生出更成熟的**“可编程合规”**层。
合规的自动化:未来,一个代币化股票的智能合约,可能不再需要一个静态的、由平台维护的白名单。它可以动态地查询一个链上身份预言机,实时判断某个地址是否满足特定司法管辖区的合规要求(例如,非美国居民、合格投资者等)。
隐私与合规的平衡:零知识证明(ZKP)等隐私计算技术,可以让用户在不泄露具体个人信息的情况下,向智能合约证明自己符合某些条件。这解决了DeFi匿名性与监管要求之间的核心矛盾。
当合规可以像API一样被智能合约自动调用时,“开放桥梁”模式的合规难题将被大大缓解。
5.2.2 Layer-2与跨链技术的进步
以太坊的Layer-2扩容方案(如Arbitrum, Optimism)和跨链互操作性协议(如CCIP, LayerZero)的成熟,将为资产的流动和交互提供更高效、更安全的基础设施。
从封闭到半开放:届时,“围墙花园”可能会选择性地开放其生态。例如,Robinhood可以允许其用户将代币转移到经过其审核的、同样部署在Arbitrum上的特定DeFi协议中,从而在风险可控的前提下,提供有限的可组合性。
流动性的统一:跨链技术将打破不同区块链之间的资产孤岛。一个在Solana上发行的代币化股票,可以无缝地桥接到以太坊或Avalanche上,参与其生态,从而形成一个统一的、跨链的流动性市场。
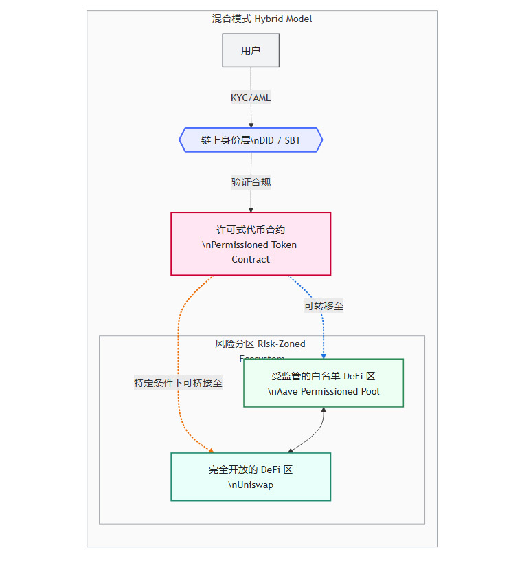
5.2.3 混合模式的出现
最终,我们可能会看到一种融合了两者优点的混合模式。

在这种模型中:
用户通过一次性的KYC,获得一个可验证的链上身份凭证。
代币合约内置了可编程的合规规则,它会根据用户的身份凭证和目标协议的风险等级,决定是否允许转账。
生态系统被划分为不同的风险区域。用户可以自由地在经过平台审核的、合规的“白名单DeFi区”内活动。
如果用户希望进入完全开放的“野外DeFi区”,可能需要满足更严格的条件,或通过一个去中心化的风险评估协议。
这种模式试图在合规、开放和用户体验之间找到一个动态的平衡点,既保障了基础的安全性,又为专业用户保留了创新的空间。
5.3 机构入场的催化作用
贝莱德(BlackRock)推出其代币化货币市场基金BUIDL,高盛(Goldman Sachs)推出其数字资产平台GS DAP,这些传统金融巨头的入场,将成为RWA代币化走向标准化的最强催化剂。
标准化:机构的参与将推动行业标准的建立,包括资产托管、法律文件、代币协议和数据报告等。
机构化流动性:机构将带来庞大的资金和做市能力,极大地提升代币化资产的流动性深度和价格稳定性。
监管沟通:这些巨头拥有强大的政府游说能力,能够与监管机构进行更有效的沟通,推动建立清晰、合理的监管框架。
机构的深度参与,将加速从实验阶段到规模化应用阶段的过渡。
结论
股票代币化,这场“华尔街上链”的宏大叙事,正沿着两条截然不同的路径展开。“围墙花园”模式以合规和体验为盾,率先攻占了广阔的零售市场,它本质上是Web2.5的务实主义。 “开放金融桥梁”模式以可组合性和去中心化为矛,在DeFi的原生世界里开疆拓土,它是Web3的理想主义。
短期内,两者将并行不悖,各自精彩。但长期来看,决定胜负的关键,在于谁能率先利用技术创新,攻克“不可能三角”的束缚。胜利者将不是对现有模式的简单优化,而是一种能够将**“可编程合规”深度嵌入开放网络,同时实现链上链下价格与清算机制**无缝桥接的新范式。
这场竞争没有终点。它关乎的不仅仅是股票交易的效率,更是下一代全球金融市场基础设施的底层逻辑。无论最终形态如何,一个更开放、更高效、更普惠的全球金融市场,正在这场封闭与开放的博弈中,被悄然塑造。
📢💻 【数实汇锐评】
股票上链,路径分化。封闭模式求稳,主打合规与体验,是传统金融的链上延伸。开放模式求变,拥抱DeFi可组合性,是原生金融的未来探索。长期看,技术将驱动两者融合,实现合规与创新的动态平衡。