【理论前沿】行业结算与基准定价:用RDA构建“数据指数组合”与可编程清算层
【摘要】以高可信运营数据为锚,构建数据指数组合与可编程清算层。RDA正成为重塑产业金融结算与定价范式的数字基建。

引言
数字经济与实体产业的融合,不再是远景规划,而是正在发生的结构性变革。传统产业金融长期依赖主体信用、人工审批与滞后的财务报表,其信息不对称、流程冗长、风险定价模糊等问题,在今天高速运转的供应链体系中愈发凸出。我们需要一种新的信任机制与清算范式,它必须是数据驱动的、自动化的、可穿透的。
真实数据资产(Real Data Assets, RDA)正是在这一背景下出现的一种关键架构模式。它并非简单地将物理资产凭证上链,而是将资产在运营过程中产生的高频、可信数据进行封装,使其成为一种可度量、可定价、可编程的新型数字资产。
本文将系统性解构基于RDA构建“数据指数组合”与“可编程清算层”的技术逻辑、架构设计与实施路径。我们将深入探讨RDA如何从技术上解决数据信任问题,如何设计可复用的数据指数,以及如何通过智能合约构建一个“规则即清算”的自动化金融闭环。这不仅是一次技术范式的演进,更是对产业金融底层逻辑的一次重塑。
💠 一、RDA的核心逻辑与架构定位
%20拷贝.jpg)
理解RDA,首先要厘清其与相关概念的区别,并明确其在技术栈中的核心定位。RDA的本质是将信用从“主体”向“数据”迁移,构建一个以可验证数据为基础的金融信任层。
1.1 RDA与RWA的本质区别
在探讨RDA之前,有必要将其与广为人知的真实世界资产(Real World Assets, RWA)进行区分。二者虽然都致力于连接物理世界与数字世界,但其核心锚点与价值逻辑存在根本不同。
RWA:资产所有权的数字化映射
RWA的核心是将资产的所有权或收益权进行代币化。例如,将一栋房产的所有权分割成若干代币,或将一笔债权的未来现金流打包成代币。其价值锚点是物理资产本身的估值,区块链主要扮演的是所有权登记与流转的角色。R-Token的价值直接与底层资产的市价挂钩。RDA:资产运营状态的数字化封装
RDA的核心则是将资产在运营过程中产生的动态数据进行资产化。它关注的不是“资产是谁的”,而是“资产在干什么、干得怎么样”。例如,一台设备的稼动率、一个物流车队的在途率、一座光伏电站的发电量。其价值锚点是这些运营数据所能证明的履约能力、现金流稳定性和风险水平。区块链在此处不仅是登记系统,更是数据可信验证与业务逻辑自动执行的基础设施。
下表清晰地展示了二者的差异。
简单来说,RWA解决的是“资产上链”的问题,而RDA解决的是“行为上链”与“价值上链”的问题。RDA通过将高可信的运营数据转化为金融合约可直接调用的“原料”,为产业金融的自动化奠定了坚实基础。
1.2 技术基石:构建可信数据底座
RDA的可信度并非凭空而来,它依赖于一套严密的技术组合,确保数据从产生到应用的端到端完整性与真实性。这个可信数据底座通常由以下几个层面构成。
1.2.1 可信数据采集层
数据的源头必须可靠。这一层主要利用物联网(IoT)技术与边缘计算,实现对物理世界运营数据的自动化、实时采集。
加密传感器与模组:在关键设备(如生产线、冷链车、充电桩)上部署内置加密芯片的传感器,确保数据在产生时即被签名,防止源头篡改。
边缘计算网关:在数据上传至云端或链上之前,由边缘网关进行初步的清洗、聚合与格式化。边缘节点可以执行轻量级的共识,对局部数据进行交叉验证,减少无效数据上链的开销。
可信执行环境(TEE):在某些高安全要求的场景中,数据采集与处理过程可在TEE中运行,保证代码和数据的机密性与完整性,即使在设备操作系统被攻破的情况下也能提供保护。
1.2.2 可信数据传输与存证层
数据离开源头后,需要安全地传输并以不可篡改的方式存储。分布式账本技术(DLT),特别是区块链,是这一层的核心。
链上存证:将原始数据的哈希值、关键特征以及元数据(如时间戳、设备ID、地理位置)记录在区块链上。这并不意味着将海量原始数据直接存储在链上,而是利用区块链的不可篡改性和可追溯性为链下存储的原始数据提供一个“信任锚”。
多方交叉验证:在供应链等场景中,同一笔业务(如一单货运)会涉及多方(发货方、承运方、收货方)的数据记录。RDA平台可以将这些来自不同信源的数据进行比对与验证,形成更强的信任共识。例如,发货方的出库记录、物流公司的GPS轨迹、收货方的入库扫描,三者吻合才能确认一笔运单数据的有效性。
1.2.3 可信数据计算与隐私保护层
原始数据往往需要经过计算才能形成有意义的指标,同时还需要保护商业机密。
去中心化预言机(Oracle):预言机是连接链下数据与链上智能合约的桥梁。为防止单点故障或恶意操控,RDA架构必须采用去中心化的预言机网络。这些预言机节点从多个可信数据源获取数据,经过共识算法处理后,才将最终结果提交给智能合约。
隐私计算技术:企业运营数据极为敏感。通过多方安全计算(MPC)、联邦学习(FL)、零知识证明(ZKP)等技术,可以在不暴露原始数据的情况下,完成对数据的联合计算与验证。例如,多家企业可以在不泄露各自产能数据的前提下,共同计算出行业整体的产能利用率指数。
通过这套技术栈,RDA确保了数据的**“来源可信、传输保真、存储防篡、计算合规”**,为上层金融应用的构建提供了坚实的数据底座。
1.3 价值定位:产业金融的“数字基建”
基于可信数据底座,RDA的定位非常清晰,即成为连接实体产业与数字金融的**“数字基础设施”**。它如同数字世界的“高速公路”与“计量单位”,让数据价值得以顺畅、标准化地流动。
其核心价值体现在以下几个方面:
驱动场景化稳定币发行:传统稳定币多以美元或国债为抵押,与实体产业关联度弱。RDA为发行与产业场景深度绑定的稳定币提供了高质量的底层资产。例如,浦发银行与上海钢联合作,基于平台每日高频、海量的钢材交易数据封装成RDA,并以此为基础发行“STEEL-CNY”稳定币。这种稳定币直接用于钢贸领域的跨境结算,不仅提升了效率,更在微观层面推动了人民币的国际化应用。
实现动态保证金管理:在期货、大宗商品交易等领域,保证金是核心风控手段。传统模式下,保证金调整相对滞后。基于RDA,可以将反映市场波动性、交易对手履约能力的指数与保证金模型动态挂钩。当风险指数上升时,智能合约可自动要求追加保证金,实现准实时的风险敞口管理。
落地自动化风控指标:RDA将企业的运营健康度从一份静态的财务报表,转变为一组动态、高频的运营指标。金融机构的风控模型可以直接订阅这些指标,实现对贷后资产的持续监控与风险预警,极大提升了风控的精细度与时效性。
总而言之,RDA通过技术手段解决了产业数据“能不能信”和“怎么用”的核心问题,从而成为支撑新一代产业金融应用不可或缺的数字基建。
💠 二、“数据指数组合”的设计与实现
如果说RDA是标准化的“数据原料”,那么“数据指数组合”就是经过精心设计、可直接用于金融场景的“半成品”。构建科学、可复用的数据指数体系,是RDA价值实现的关键一步。
2.1 指数体系构建原则
一个有效的数据指数体系,并非简单的数据罗列,其设计应遵循以下核心原则:
价值相关性(Value Relevance):指数必须与特定的经济活动或金融价值紧密相关。例如,设备稼动率直接关联生产产出和现金流,物流准点率直接影响供应链履约成本。
可计量性与客观性(Measurability & Objectivity):指数的计算方法必须是明确、量化的,并且尽可能排除主观判断。数据来源应优先选择机器自动生成的数据,而非人工填报。
高频性与时效性(High Frequency & Timeliness):指数应能高频更新,及时反映资产运营状态的变化,以支持准实时的决策与清算。日报、小时报甚至分钟级的数据是理想的。
可验证性与防篡改性(Verifiability & Tamper-Proofing):指数的每一个数据源头和计算环节都应可追溯、可审计,并具备技术上的防篡改能力。
标准化与可组合性(Standardization & Composability):指数应具备标准化的定义与接口,便于在不同场景、不同机构间复用,并可以像乐高积木一样组合成更复杂的复合指数。
2.2 运营与绩效类指数
这类指数直接反映实体资产的运营效率、产出能力和履约表现,是构成RDA价值的核心。它们是产业活动的“脉搏”。
以下是一些典型的运营与绩效类指数及其构成。
这些指数将原本模糊的“运营状况”转化为精确的、可编程的数值,为金融产品的设计提供了丰富的“积木”。
2.3 治理与合规类指数
如果说运营绩效指数是RDA的“肌肉”,那么治理合规指数就是其“骨骼”与“神经系统”。它们不直接衡量业务产出,而是保障数据本身的可信度、流通性与合规性,是实现跨机构、跨区域采信的基石。
这类指数对于构建一个健康的RDA生态至关重要。
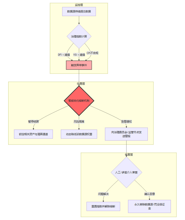
数据新鲜度指数 (Data Freshness Index, DFI)
定义:衡量数据从产生到上链/入库的时间延迟。
作用:DFI过低可能意味着数据传输链路存在问题或存在数据被截留的风险。金融合约可以设定DFI阈值,低于该值则暂停结算或触发预警。
数据核验一致性指数 (Verification Sincerity Index, VSI)
定义:在需要多方交叉验证的场景中,衡量某一方提交的数据与其他方数据的一致性比率。
作用:持续提交不一致数据的主体,其VSI会下降。该指数可作为数据源的信誉评分,用于动态调整其数据在复合指数中的权重,甚至在VSI过低时将其暂时踢出可信数据源网络。
合规与溯源指数 (Compliance & Provenance Index, CPI)
定义:衡量数据在产生、传输、使用全流程中是否符合预设的合规要求(如隐私保护条例、行业数据标准)以及溯源链路的完整度。
作用:确保RDA资产符合监管要求,特别是在跨境数据流通场景中。CPI低的资产可能无法进入某些金融市场或被用于特定的金融产品。
通过引入这些治理指数,RDA生态系统获得了一种内生的、程序化的治理能力。例如,当某个数据源的DFI持续下降时,系统可以自动降低其VSI权重,并向治理节点发送警报。这种机制远比传统的人工审计和抽查来得高效和可靠。
2.4 指数组合的动态加权与应用
单一的指数往往只能反映资产的某一个侧面。在实际应用中,需要将多个指数组合并进行动态加权,形成一个能够全面评估资产状况的复合指数。
复合指数 = ∑ (子指数_i * 权重_i)
权重的设定并非一成不变,而是可以根据不同的金融产品和风险偏好进行动态调整。
场景驱动的权重配置:
供应链金融:可能更看重OTD指数和订单履约率,权重可设为OTD(40%) + ETR(30%) + VSI(20%) + DFI(10%)。
绿色融资租赁:则会更侧重EUE指数和CER指数,权重可设为EUE(40%) + CER(30%) + OEE(20%) + MHI(10%)。
风险驱动的动态调整:
当治理指数(如VSI)下降时,智能合约可以自动下调该数据源所有运营指数的权重,甚至在VSI低于危险阈值时,将其权重直接清零,从而实现风险的自动隔离。
通过这种灵活的组合与动态加权机制,“数据指数组合”能够精准地匹配多样化的金融需求,为上层的可编程清算层提供精确、可靠的输入信号。
💠 三、可编程清算层的架构与核心组件
%20拷贝.jpg)
“可编程清算层”是RDA价值变现的“执行引擎”。它将“数据指数组合”作为输入,依据预设的业务规则,自动执行计价、结算、风控等一系列金融操作。其核心是将复杂的金融合约条款,转化为机器可读、可自动执行的代码。
3.1 架构总览
一个典型的可编程清算层架构,可以解构为数据层、合约层、结算层和审计层,各层之间通过标准化的接口进行交互。
下面是一个简化的架构流程图。

这个架构的核心在于智能合约(E)。它像一个自动化的、永不失信的“清算机器人”,持续监听着由预言机(D)喂入的数据指数,一旦满足预设条件,便立即触发后续的金融操作。
3.2 核心组件解析
要实现上述架构,几个核心组件的设计至关重要。
3.2.1 数据预言机 (Data Oracles)
预言机是整个体系的“感官系统”,负责将外部世界(Off-Chain)的数据安全、可靠地输入到区块链世界(On-Chain)。
去中心化设计:为避免单点风险,必须采用由多个独立节点组成的预言机网络。每个节点从不同的可信数据源获取数据,通过链上聚合合约(Aggregation Contract)对数据进行加权平均或中位数处理,剔除异常值,最终形成一个公允的数据点。
质押与惩罚机制:预言机节点需要质押一定数量的代币作为“信誉保证金”。如果节点提供恶意或不准确的数据,其质押的代币将被罚没(Slashing)。这种经济激励机制确保了节点的诚实行为。
请求-响应与订阅模式:预言机可以支持两种工作模式。智能合约可以主动“请求”获取某个特定时间点的数据,也可以“订阅”某个数据指数,当指数发生变化时,由预言机网络主动推送更新。
3.2.2 规则引擎与智能合约 (Rules Engine & Smart Contracts)
这是清算层的“大脑”,负责编码和执行业务逻辑。
条款参数化:金融合约中的复杂条款需要被拆解为一系列可由机器执行的“If-Then”规则。例如,“当月OEE指数连续三日低于85%,则本期租金下调5%,并自动从保证金账户中划拨等额补偿”。
智能合约实现:这些参数化的规则被写入智能合约。智能合约是部署在区块链上的代码,其执行过程是确定性的、透明的、且不可篡改的。
下面是一个简化的融资租赁还款智能合约的伪代码示例,用于说明其工作原理。
solidity:
// SPDX-License-Identifier: MIT
pragma solidity ^0.8.0;
// 伪代码示例,非生产代码
contract LeasingPayment {
address payable lessee; // 承租人
address payable lessor; // 出租人
uint256 monthlyRentBase; // 基础月租金
address oeeOracle; // OEE指数预言机地址
// 结算函数,可由任何人每月调用一次
function triggerMonthlySettlement() public {
// 1. 从预言机获取最新的OEE指数 (假设返回值为85意为85%)
uint256 currentOEE = IOracle(oeeOracle).getLatestOEE();
uint256 finalRent;
// 2. 根据OEE指数应用业务规则
if (currentOEE >= 95) {
// OEE高于95%,租金上浮2%作为奖励
finalRent = monthlyRentBase * 102 / 100;
} else if (currentOEE < 85) {
// OEE低于85%,租金下调5%
finalRent = monthlyRentBase * 95 / 100;
} else {
// 正常区间,按基础租金计算
finalRent = monthlyRentBase;
}
// 3. 自动执行支付 (假设承租人已预先授权足额资金)
// 此处需要与稳定币合约或资金池合约交互
transferFrom(lessee, lessor, finalRent);
// 4. 记录本次结算事件,便于审计
emit SettlementExecuted(block.timestamp, currentOEE, finalRent);
}
event SettlementExecuted(uint256 time, uint256 oee, uint256 rent);
}
这个例子展示了如何将数据指数(OEE) 与清算规则(租金浮动) 绑定,实现支付的自动化。
3.2.3 自动化结算与支付通道
智能合约发出的支付指令需要一个高效、合规的执行载体。
场景化稳定币:如前述的“STEEL-CNY”,这类与产业场景绑定的稳定币是理想的结算工具。它们价值稳定,流转于许可的区块链网络中,兼具效率与合规性。
央行数字货币(CBDC):随着CBDC技术的发展,其可编程特性使其成为可编程清算层的天然结算工具。通过加载智能合约,CBDC可以实现“按约支付”(Payment-versus-Performance),确保资金与履约状态的精准匹配。
3.2.4 审计与追溯模块
区块链的天然特性为审计提供了极大便利。
交易即凭证:每一次由智能合约触发的结算,都会在区块链上留下一笔不可篡改的交易记录。这笔记录包含了时间戳、交易双方、金额以及触发该交易的数据快照(或其哈希),构成了最原始、最可信的审计凭证。
数字仪表盘:可以开发面向监管机构和业务方的“数字仪表盘”。该仪表盘实时从链上拉取数据,可视化展示各项数据指数的变化、结算执行情况、异常事件预警等,实现对业务全流程的穿透式、实时性监管。
通过这些核心组件的协同工作,可编程清算层将传统金融中依赖人工、基于信任的清算流程,改造为一个自动化的、基于密码学与代码信用的确定性系统。
💠 四、标准化与治理体系:构建跨域信任的基石
一个设计精良的RDA实例,仅仅是技术上的概念验证。要让RDA从“盆景”变为“森林”,形成一个可信、可流通、可规模化的资产网络,一套覆盖全生命周位的标准化与治理体系是不可或缺的。这个体系是构建跨机构、跨区域信任的唯一路径。
4.1 登记与确权:资产身份的唯一化
RDA的生命周期始于登记。登记的核心目标是为每一份数据资产赋予一个全网唯一的、不可篡改的、可追溯的身份。这类似于为新生儿办理出生证明和身份证。
4.1.1 唯一标识符(UID)
每一份被封装的RDA都必须被分配一个唯一标识符。这个UID通常由多个部分组合而成,并最终计算出一个哈希值作为其链上ID。一个典型的UID结构可能包含:
资产源ID:产生数据的物理资产的唯一编码(如设备序列号、车辆VIN码)。
数据类型ID:标识数据指标的类型(如OEE、OTD)。
时间戳:数据生成或封装的精确时间。
版本号:当数据口径或计算方法论更新时,用于版本控制。
随机数(Nonce):防止哈希碰撞。
RDA_UID = Hash(资产源ID + 数据类型ID + 时间戳 + 版本号 + Nonce)
这个UID将作为该RDA在所有后续环节中被引用的“主键”。
4.1.2 元数据标准化
除了UID,登记过程还需要记录一套标准化的元数据。这套元数据是其他参与方理解和使用该RDA的基础。权威机构,如上海数据交易所,正在推动这类标准的建立。关键元数据字段包括:
数据所有权与使用权:明确数据的权益归属,是合规流通的前提。
数据产生方公钥:用于验证数据来源的签名。
数据口径与方法论:详细描述指数的计算公式、数据清洗规则、异常值处理方法等。这部分内容本身也可以哈希后上链,确保方法论的公开透明与不可篡改。
数据时效性:定义数据的更新频率与有效期限。
合规声明:声明该数据资产符合哪些数据安全与隐私保护法规。
4.1.3 登记即上链
登记过程本身就是一个链上交易。登记机构(如数据交易所或行业联盟)通过调用登记合约,将RDA的UID及其元数据的哈希写入分布式账本。这一刻起,该RDA的“身份”便被固化,获得了全网共识的“出生证明”。
4.2 评估与定价:价值发现的量化框架
数据资产的价值评估是业界公认的难题。RDA通过其结构化的设计,为量化评估提供了一个可行的框架。这个过程通常需要引入独立的第三方专业机构,以确保评估结果的客观与公允。
第三方评估机构:专业的资产评估公司、数据价值评估机构负责对RDA的经济价值进行评估。
会计师事务所:负责审计RDA的形成过程与财务相关性,为RDA作为资产“入表”提供专业意见。
律师事务所:负责对RDA的权益归属、数据合规性、跨境流通风险等进行法律评估。
评估的维度是多方面的,不能简单地用一个数字概括。
最终的评估报告将为RDA的初始定价、交易流转、抵押融资提供关键依据。
4.3 流通与互认:跨域采信的技术保障
RDA的价值在于流通。要实现跨机构、跨区域的顺畅流通与互认,必须在技术层面提供保障。
统一的账本基础:基于同一条联盟链或具备跨链互操作性的多条区块链,是实现互认的基础。所有参与方共享一个不可篡改的“事实账本”,从根本上消除了信息孤岛和信任壁垒。
标准化的API接口:需要定义一套标准的API,供金融机构、监管科技平台、企业ERP等外部系统调用。无论是查询一个RDA的最新指数值,还是追溯其历史记录,都应通过这些标准接口进行,确保系统间的无缝对接。
司法存证与链上仲裁:通过与司法链、互联网法院等机构对接,可以将RDA的生成、流转、交易等关键环节的哈希同步至司法认可的区块链上。一旦发生纠纷,这些链上记录可作为高可信度的电子证据,甚至可以通过预设的链上仲裁规则,实现部分争议的自动化处理。
4.4 异常处置与治理:生态系统的免疫机制
任何现实系统都会面临异常。一个成熟的RDA生态必须具备强大的“免疫系统”,能够自动识别并应对各种异常事件,保障整个系统的稳定与可信。
理想系统不存在。数据质量漂移、传感器故障、网络延迟、恶意攻击是必然会发生的。治理体系的核心就是管理这些不确定性。
4.4.1 治理指数驱动的自动熔断
前文提到的治理指数(DFI, VSI, CPI)在此处扮演了“传感器”的角色。当这些指数偏离正常阈值时,可以自动触发预设的处置流程。

这种自动化的熔断与隔离机制,能够在风险发生的初期就将其控制住,防止风险扩散影响整个金融系统的稳定。
4.4.2 极端事件与模型失效预案
对于“黑天鹅”事件(如行业性停摆、自然灾害)导致的数据模型失效,纯粹的自动化机制可能不足以应对。因此,治理体系还必须包含:
多方治理委员会:由生态中的核心参与方(如金融机构、技术提供方、产业龙头、监管代表)组成,负责处理智能合约无法自动裁决的复杂异常事件。委员会的决策可以通过多重签名(Multi-Sig)钱包在链上执行。
异常回演与模型校准:当发生重大异常后,系统应支持对异常期间的数据与决策进行“回演分析”,找出模型或规则的缺陷,并据此对指数的计算方法、风控阈值进行迭代优化。
通过这套“登记-评估-流通-治理”的闭环,RDA生态得以在保证可信与合规的前提下,实现规模化的健康发展。
💠 五、实施路径与风险管理
%20拷贝.jpg)
将RDA从概念蓝图落地为实际运行的产业级应用,需要一个清晰的实施路线图和一套全面的风险管理框架。这不仅是技术问题,更是涉及业务、组织与合规的系统工程。
5.1 分阶段实施路径
一口吃不成胖子。RDA架构的落地应采用循序渐进、小步快跑的策略。
阶段一:场景试点与指标定义 (Pilot & Definition)
目标:验证核心业务逻辑与技术可行性。
关键活动:
选择切入场景:选择一个业务痛点明确、数据基础好、交易高频的场景作为试点,如物流运费结算、设备融资租赁。
定义核心指数:与业务方共同定义1-2个最关键的“运营指数”和“治理指数”,明确其计算口径与数据源。
建立可信采集链路:完成试点范围内的数据源(IoT设备、业务系统)改造,确保数据能够被可信地采集和加密传输。
搭建MVP(最小可行产品):开发一个简化的原型系统,跑通“数据采集-指数计算-链上存证”的核心流程。
阶段二:平台搭建与合约开发 (Platform & Contract Dev)
目标:构建可扩展的RDA基础设施与可编程清算层。
关键活动:
基础设施建设:部署联盟链网络、去中心化预言机节点、数据存储与隐私计算组件。
核心合约开发:开发RDA登记合约、指数聚合合约、以及针对试点场景的清算合约。对合约进行严格的单元测试、集成测试与安全审计。
系统集成:开发标准化的API,将RDA平台与合作金融机构的核心系统、产业链上下游的业务系统进行对接。
上线试运行:在有限的范围内(如与1-2家核心伙伴)进行业务试运行,验证整个自动化清算闭环的稳定性与准确性。
阶段三:生态整合与治理推广 (Ecosystem & Governance)
目标:扩大RDA的应用范围,建立并完善生态治理机制。
关键活动:
横向与纵向扩展:将成熟的RDA解决方案复制到更多业务场景(横向),并引入产业链上更多的参与方(纵向)。
建立治理组织:正式成立由多方参与的治理委员会或DAO,制定并发布生态章程、技术标准与异常处置流程。
推广“数字仪表盘”:向生态伙伴和监管机构提供标准化的数据监控与审计工具,提升生态透明度。
推动标准行业化:与行业协会、标准化组织合作,将试点中沉淀下来的RDA标准,推动成为行业乃至国家标准。
5.2 核心风险矩阵与应对策略
在实施RDA项目的过程中,必须对潜在的风险有清醒的认识,并提前设计应对策略。
全面的风险管理不是为了杜绝所有风险,而是为了将风险识别出来、管理起来,确保系统在面对不确定性时,依然具备足够的韧性。
结论
RDA并非又一个被过度炒作的区块链概念。它通过将高可信的运营数据作为核心锚点,为解决产业金融中长期存在的信任和效率问题,提供了一套逻辑自洽且技术可行的架构方案。
从构建可信数据底座,到设计“运营+治理”双轮驱动的数据指数组合,再到实现“规则即清算”的可编程清算层,RDA正在为行业结算与基准定价构建一个全新的、自动化的、透明化的数字基建。这一范式将企业的信用从静态的财务报表和主体评级,解放到动态、实时的运营数据之上,使得价值发现更为精准,信用传递更为高效。
当然,RDA的规模化落地依然面临标准待统一、技术待成熟、监管待明确等多重挑战。但其所代表的方向——让数据要素真正成为驱动实体经济高质量发展的核心引擎——无疑是清晰而坚定的。这需要产业、金融与科技领域的深度协作,共同推动这一变革性的基础设施走向成熟。
📢💻 【数实汇锐评】
RDA的本质,是用代码和密码学重构产业信任。它将金融结算从“基于关系”的艺术,转变为“基于数据”的科学,是数据要素价值化的硬核实践路径。