【技术专栏】A股个股全维量化评估体系的设计
【摘要】构建一套融合微观交易结构与宏观因子的多周期量化评估框架,旨在实现可解释性强、决策颗粒度精细的A股投研辅助。
%20拷贝.jpg)
引言
在资本市场,尤其是A股这样兼具复杂性与情绪驱动的市场中,有效的投资决策始终是稀缺品。传统的投研方法论往往陷入两难境地。一方面,基础分析过于依赖静态财报,对市场情绪与资金博弈的瞬息万变反应迟钝。另一方面,纯粹的技术分析又容易迷失在指标的海洋中,缺乏基本面逻辑的锚定,常沦为“后视镜”艺术。
更深层次的痛点在于分析维度的割裂与决策周期的错配。研究员可能深挖了公司三个季度的财报,却对收盘前五分钟的资金异动一无所知。交易员可能精通各种K线形态,却忽略了隔夜美股科技板块的崩盘对其中概股映射的致命影响。长线投资者、中线波段手、短线交易者,他们需要的是完全不同颗粒度的信息输入,但市场提供的信息却是混沌一团。
本体系的设计初衷,正是为了打破这些壁垒。我们尝试构建一个“全维”评估框架。它不仅要整合基本面、技术面、资金面,更要将交易的微观结构与宏观的外部环境有机缝合。它追求的不是一个预测股价的“黑盒”,而是一个逻辑透明、可解释、能够为不同投资周期提供定制化决策支持的“白盒”系统。这套体系,更像是一个投研工作的“集成开发环境”(IDE),而非一个简单的“计算器”。
📈 一、 体系设计的核心哲学
%20拷贝-uvlc.jpg)
1.1 痛点解析与设计原点
当前A股投研分析普遍面临三大核心挑战,这也是本体系设计的出发点。
信息过载与“噪音”污染。市场每日产生海量数据,从公司公告、券商研报到社交媒体讨论,信息密度极大。但其中信噪比极低,有效信号被淹没在大量无关或误导性信息中。投资者缺乏高效的过滤器与结构化工具。
分析维度的“孤岛效应”。不同分析流派间壁垒森严。价值投资者可能鄙夷技术指标,趋势交易者可能无视估值高低。这种割裂导致决策盲区。一个基本面优秀的公司,可能因资金面恶化而长期下跌。一个技术形态完美的突破,可能因宏观利空而沦为“假动作”。
投资周期的“一刀切”。一份研报给出的“买入”评级,并未指明其适用周期。这个“买入”是建议持有一天,还是持有一年?不同周期的核心驱动因子截然不同。短线看情绪与资金,中线看趋势与催化剂,长线看价值与成长性。混淆周期进行决策,是导致亏损的常见原因。
1.2 设计理念:从“切片”到“全息”
为应对上述挑战,本体系的核心设计理念是数据维度的“全息投影”。传统的分析如同对物体进行“切片”研究,一次只能观察一个截面。而我们的目标是构建一个多维数据融合的“全息”模型,力求还原一只股票在市场中的立体样貌。
这具体体现在三个层面的融合。
内部数据融合。打通基本面(Fund)、技术面(Tech)、资金面(Flow)三大内部数据域。例如,判断一次上涨的健康度,需要同时观察涨跌幅(技术面)、主力净流入(资金面)以及背后是否有业绩预增(基本面)的支撑。
微观与宏观融合。这是本体系的特色所在。我们将交易的“显微镜”与宏观的“望远镜”结合。
微观显微镜。深入到日内交易的微观结构,特别是利用尾盘30分钟的量价行为数据。收盘价是日内多空博弈的最终结果,但收盘前的博弈过程更能揭示主力资金的真实意图。这是对市场情绪最细微的捕捉。
宏观望远镜。将个股置于全球资产配置的宏大叙事中。通过外部关联因子(如美股指数、大宗商品、汇率),量化外部市场波动对A股特定板块或个股的传导效应。
时间序列融合。将截面数据与时序数据结合。例如,一个“低PE”的截面状态本身意义有限,但结合其PE在历史序列中的分位数,其估值判断的有效性将大幅提升。
1.3 周期分离:投资决策的“时空折叠”
本体系的另一大核心是投资周期的严格分离。我们将评估模型解耦为三个并行但独立的子模型。
短线交易模型 (Short-Term Model)。聚焦未来0-5个交易日。此模型的核心是博弈与情绪。它高度侧重于尾盘微观结构、主力资金动向、市场情绪指标(如RSI),旨在捕捉由资金驱动的短期交易机会。
中线趋势模型 (Mid-Term Model)。聚焦未来1-3个月。此模型的核心是趋势与催化剂。它重点评估股价趋势的健康度(如均线系统)、中期资金(如北向资金)的态度,并融入外部宏观因子的正向或负向催化作用。
长线价值模型 (Long-Term Model)。聚焦未来6个月以上。此模型的核心是价值与成长。它回归投资本源,重点考量公司的盈利能力(ROE)、成长性(预期EPS增速)以及估值的安全边际。
这种“时空折叠”的设计,确保了不同风格的投资者都能从系统中获取与其决策周期高度匹配的、信噪比最高的信号。长线投资者可以屏蔽掉短期的情绪噪音,而短线交易者则能聚焦于当下最强的市场合力。
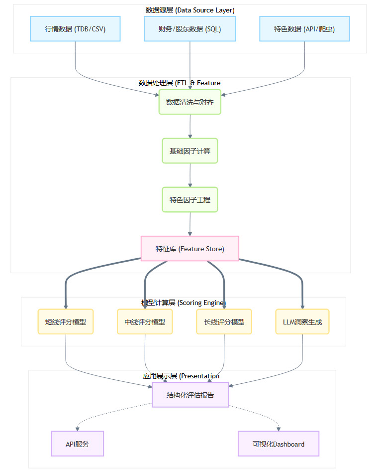
💻 二、 系统架构与数据流
构建这样一套体系,需要一个清晰、可扩展的系统架构。作为架构师,我倾向于采用经典的分层数据处理流程,确保各模块的高内聚、低耦合。
2.1 整体架构概览
系统整体可以划分为数据源层、数据处理层、模型计算层和应用展示层四个核心部分。其数据流转过程可以用下面的流程图清晰表达。

2.2 数据源层 (Data Source Layer)
数据是体系的基石。数据源的广度、准确性和时效性直接决定了上层应用的上限。
基础行情数据。包括所有A股的日线及分钟线高开低收成交量(OHLCV)数据,以及复权因子。这是计算所有技术指标和量价因子的基础。
财务与股东数据。来自上市公司定期报告的财务报表数据(利润表、资产负-债表、现金流量表)、股东信息(十大股东、质押、解禁等)。
特色数据。这是构建体系核心优势的关键。
资金流数据。区分主力、游资、散户的日度资金流向数据,以及融资融券、北向资金持仓与流动数据。
一致预期数据。来自多家券商分析师的盈利预测、目标价等数据。
尾盘微观结构数据。需要分钟级别行情数据支持,用以计算尾盘30分钟的收益率、成交量占比等关键指标。
外部关联因子数据。包括美股主要指数(纳斯达克、标普500)、大宗商品(原油、铜、黄金)、主要汇率(美元兑人民币)等高频数据。
2.3 数据处理与特征工程 (ETL & Feature Engineering)
原始数据无法直接使用,必须经过严格的预处理和深度加工,转化为模型可以理解的“特征”(即因子)。
2.3.1 数据清洗与对齐
这是保证数据质量的生命线。主要工作包括。
缺失值处理。对财务数据等低频数据,采用前值填充或行业均值填充。对行情数据,标记停牌日。
异常值处理。使用诸如3-sigma法则或MAD(中位数绝对偏差)法,对极端异常的财务或行情数据进行盖帽处理,避免模型受到噪声的过度影响。
数据对齐。这是量化研究中最容易出错的环节。核心原则是避免未来函数。例如,季报财务数据的使用,必须以其**
announce_date(披露日)**为准,而非report_period(报告期)。日度行情数据需与财报、资金流等低频数据的披露时点精确对齐。
2.3.2 核心因子库构建
在清洗对齐的基础上,我们构建了一个多维度的核心因子库。下表精选了本体系中最具代表性的因子。
2.3.3 外部因子映射的工程实现
这是一个需要重点说明的技术点。如何将外部因子有效融入模型?我们采用两步走策略。
关联性识别。对于每只股票,基于其所属行业和主营业务,预先定义一组潜在的外部关联因子。例如,半导体公司关联纳斯达克指数,有色金属公司关联LME铜价。然后,通过计算该股票过去N个周期(如250天)的日收益率序列与外部因子收益率序列的皮尔逊相关系数。
因子构建。当相关系数的绝对值超过某一阈值(如0.5),我们便认为该关联性显著。此时,可以将外部因子的近期走势(如过去5日收益率)作为一个新的因子,纳入该股票的中线评分模型中。这个因子的符号由相关性的正负决定。
这种方法,实现了外部宏观环境向量化、个体化的嵌入,极大提升了模型的宏观适应性。
⚖️ 三、 多周期量化评分模型
%20拷贝-wwvm.jpg)
模型计算层是体系的“大脑”。我们秉持**“奥卡姆剃刀”**原则,在保证有效性的前提下,优先选择结构简单、可解释性强的模型。复杂的黑盒模型(如深度学习)虽然可能在回测中取得微弱优势,但其逻辑的不可解释性与过拟合风险,在实际应用中往往是灾难性的。
3.1 模型设计原则:可解释性优先
我们采用的是基于专家知识的线性加权模型 (Linear Weighted Model)。其核心思想是,将每个周期模型看作是若干个核心因子的加权求和。
Score = w1 * Factor1_norm + w2 * Factor2_norm + ... + wn * Factorn_norm
其中,Factor_norm 是经过归一化处理(如转换为百分位排名)的因子值,w 是该因子的权重。权重的大小,反映了我们对该因子在特定投资周期中重要性的判断。这种方法的优点是完全透明。使用者可以清晰地看到每一个分数的来源,理解其背后的商业逻辑。
3.2 短线交易评分模型 (Short-Term Model)
该模型侧重于情绪、动量、尾盘博弈,旨在捕捉次日到未来一周的交易机会。
核心因子与权重分配
3.3 中线趋势评分模型 (Mid-Term Model)
该模型侧重于趋势的延续性、中期资金的态度、以及宏观环境的顺逆。
核心因子与权重分配
3.4 长线价值评分模型 (Long-Term Model)
该模型回归投资的本质,侧重于公司的内在价值,即盈利能力、成长性与估值的匹配度。
核心因子与权重分配
📄 四、 案例实证:全维评估报告生成
%20拷贝-rzur.jpg)
理论的价值在于实践。现在,我们将运用上述体系,对一个真实的市场案例进行一次完整的、端到端的量化评估。这将展示该体系如何将分散的数据点,整合为一份结构清晰、逻辑连贯、具备高度可操作性的投研报告。
4.1 案例背景设定
评估标的。中际旭创 (300308.SZ),A股创业板上市公司。
核心业务。全球领先的光模块制造商,深度绑定全球AI算力产业链,是英伟达等巨头的核心供应商。
评估时点。2024年05月11日(周六),复盘该周最后一个交易日(周五)的数据。
市场背景。彼时,全球AI浪潮方兴未艾,美股科技股特别是英伟达股价持续走强,A股相关产业链公司备受市场追捧。
4.2 评估报告生成
以下是系统基于当日数据自动生成的全维量化评估报告。
****全维量化评估报告
标的身份: **** (300308.SZ) | 创业板 | 通信设备 (申万)
核心概念: 人工智能, CPO, 英伟达产业链, 华为算力
模拟日期: 2024-05-11 (复盘周五数据)
当前价格: 168.50元 (+4.2%)
关键均线: 5日线: 162.50元 | 10日线: 158.80元 | 20日线: 155.20元
4.2.1 投资周期量化评分 (The Scores)
这是报告的核心导航,为不同投资者提供最直观的决策入口。
4.2.2 资金面深度透视 (Capital Flow Deep-Dive)
此部分深入剖析“谁在买,谁在卖”,并结合微观结构揭示资金的真实意图。
资金面全景分析 (Comprehensive Capital Flow Analysis)
尾盘微观结构 (Tail-Session Micro-Structure) —— 关键看点
尾盘30分收益率 (
tail_return_30m): +1.2% (收盘前最后半小时显著拉升)尾盘成交占比 (
tail_volume_ratio_30m): 18% (显著高于历史均值12%,放量确认)尾盘均价偏离 (
tail_vwap_vs_close): +0.4% (收盘价 > 尾盘均价,抢筹迹象)解读。这不是尾盘“偷袭”,而是伴随成交量放大的真金白银式抢筹。这种行为通常预示着主力资金对周末消息面有乐观预期,或在积极博弈美股AI板块的映射效应,对下周一开盘走势有极强的正面指引。
4.2.3 五维雷达图与LLM洞察
此部分提供一个多维度的能力快照,并引入大语言模型(LLM)进行更深度的、拟人化的逻辑推理与解读。
五维能力评估表
估值 (Valuation): 4/10 分 - pe_ttm 为 55倍,处于历史80%分位,估值偏高,股价已充分反映乐观预期,需要未来持续的高增长来消化。
成长 (Growth): 10/10 分 - cons_eps_fy1 预测增速 65%,行业景气度顶峰,成长性是其高估值的核心支撑。
资金 (Capital): 9/10 分 - 主力大幅流入,融资余额增加,资金面共振向上。
技术 (Technical): 8/10 分 - 多头排列,股价沿5日线强势上攻,rsi_14 为 68 (强势区,尚未进入超买)。
风控 (Risk): 6/10 分 - vol_20d 波动率较高,股性活跃,适合风险承受能力较强的投资者。
AI 深度洞察 (LLM Insight):
“好公司”与“好时机”的权衡。中际旭创无疑是一家基本面(长线价值分85)和中期趋势(中线趋势分75)俱佳的 “好公司”。同时,其短期交易评分(92分)揭示了当前也是一个交易情绪高涨的 “好时机”。这种“三高”局面(长、中、短线评分均高)表明公司正处在主升浪行情中,市场合力最强。但风险在于,一旦市场情绪逆转或业绩不及预期,高估值可能导致股价剧烈波动。
资金行为的内在逻辑。当前资金面呈现 “内资主导,杠杆助推,外资观望” 的格局。内资主力(+3.2亿)是今日上涨的绝对核心,融资盘(+0.8亿)则起到了推波助澜的作用。而北向资金(+0.15亿)的相对谨慎,可能反映了长线外资对当前估值水平的犹豫。这种结构意味着,短期股价的驱动力更多来自内资的情绪和博弈,而非外资的价值配置。
量化信号的综合研判。当前的盘面语言是 “加速上涨”。所有维度的信号都指向多头,特别是尾盘的微观结构信号,极大地增强了次日继续上攻的可能性。目前不存在明显的回调信号,主要的风险来自于外部突发利空或内部资金的突然获利了结。
4.2.4 实操指引与风险提示
这是报告的最终落脚点,将所有分析转化为具体、可执行的策略建议和风险管理方案。
实操指引 (Actionable Guidance)
A. 对于持仓投资者 (For Existing Shareholders)
短线持仓者 (目标未来1-5天)。
策略。乘势持有,博取溢价。
观察点。关注下周一开盘能否高开于170.00元以上并伴随放量。若能,则可继续持股待涨。
止盈/止损。可将5日均线(162.50元)作为移动止盈线,股价收盘不破则继续持有;若跌破,则应果断止盈离场,锁定利润。
中长线持仓者 (目标1个月以上)。
策略。忽略短期波动,以趋势为王。
核心防守位。20日均线(155.20元)是中期趋势的生命线。只要股价保持在该线上方运行,中期上升趋势就未被破坏,可坚定持有。
加仓考虑。若股价后续出现回调,但能在20日均线(155.20元)附近获得明显支撑并企稳,可视为加仓机会。
B. 对于空仓投资者 (For Potential Investors)
激进型短线交易者 (寻求0-5天机会)。
策略。追涨需谨慎,逢低是关键。
入场点。鉴于当前位置较高,不建议开盘直接追高。可等待盘中回调,若股价能回踩至165.00元附近(分时均线支撑)且不破,可尝试轻仓介入。
风控。严格将止损设置在5日均线(162.50元)下方。
稳健型中线交易者 (寻求1-3月机会)。
策略。等待回调,右侧布局。
核心入场区。耐心等待股价向20日均线(155.20元)回靠。当股价在该区域出现止跌企稳信号(如缩量十字星、下影线等)时,是较为理想的左侧布局或右侧追入点。
仓位管理。可在155.20元 - 158.80元(20日线至10日线)区间进行首次建仓,预留资金以应对可能的进一步下探。
风险提示 (Risk Alerts)
1. 资金面风险 (Capital Flow Risk)
北向资金背离。当前上涨主要由内资驱动,北向资金近5日呈净流出。若后续出现“股价创新高,北向资金反而加速流出”的量价背离,是短线见顶的强烈预警信号。
融资盘过热。融资余额持续快速增长,虽代表情绪高涨,但也积累了大量杠杆筹码。一旦市场转向,融资盘的平仓压力会加剧股价下跌速度。
2. 技术面风险 (Technical Risk)
高位乖离。当前股价偏离20日均线(155.20元)超过8%,乖离率较大,技术上有向均线回归的内在需求,需警惕随时可能出现的技术性回调。
成交量隐忧。若后续上涨过程中,成交量无法持续有效放大(维持在当前水平或更高),则可能形成量价背离,上涨动能衰竭。
3. 基本面与估值风险 (Fundamental & Valuation Risk)
高估值脆弱性。当前55倍的PE估值已price-in了极高的增长预期。任何关于AI需求放缓、行业竞争加剧、公司订单不及预期的传闻,都可能导致估值逻辑动摇,引发股价剧烈调整。
业绩兑现压力。市场一致预期未来两年保持50%以上的高增长。若后续财报的实际增速未能达到或超过此预期,即使业绩本身不错,也可能被市场解读为“利好出尽”或“增长放缓”,导致股价下跌。
4. 外部环境风险 (External Environment Risk)
美股映射反转。股价与纳斯达克指数高度正相关。若美股科技股板块出现大幅回调,将直接对本公司的市场情绪和估值中枢造成负面冲击。
地缘政治与供应链。作为全球供应链的一环,任何国际贸易摩擦升级或关键上游元器件供应受限,都可能对公司的生产和出货造成实质性影响。
结论
本体系的构建,是一次将现代数据工程、量化模型与传统投研智慧相结合的尝试。它并非旨在创造一个能够百战百胜的“圣杯”,而是致力于打造一个强大的、可解释的决策辅助工具。通过对数据维度的“全息”融合与投资周期的严格分离,我们希望能够帮助投资者更清晰地认知市场,更理性地制定策略,最终在充满不确定性的市场博弈中,获得一个认知上的“信息优势”。
这个体系是开放的、可迭代的。未来,可以引入更多另类数据(如舆情、产业链数据),优化模型算法,甚至结合更强的AI能力,使其不断进化。但其核心哲学——逻辑透明、周期匹配、多维融合——将始终是其安身立命的根本。
📢💻 【数实汇锐评】
这套体系的核心,是用工程化的思维,将投研决策从“艺术”向“科学”推进了一步。它不提供标准答案,而是提供一个高质量的、结构化的决策“议程”。